- Регистрация
- 27 Ноя 2010
- Сообщения
- 28,167
- Реакции
- 681
- Баллы
- 0
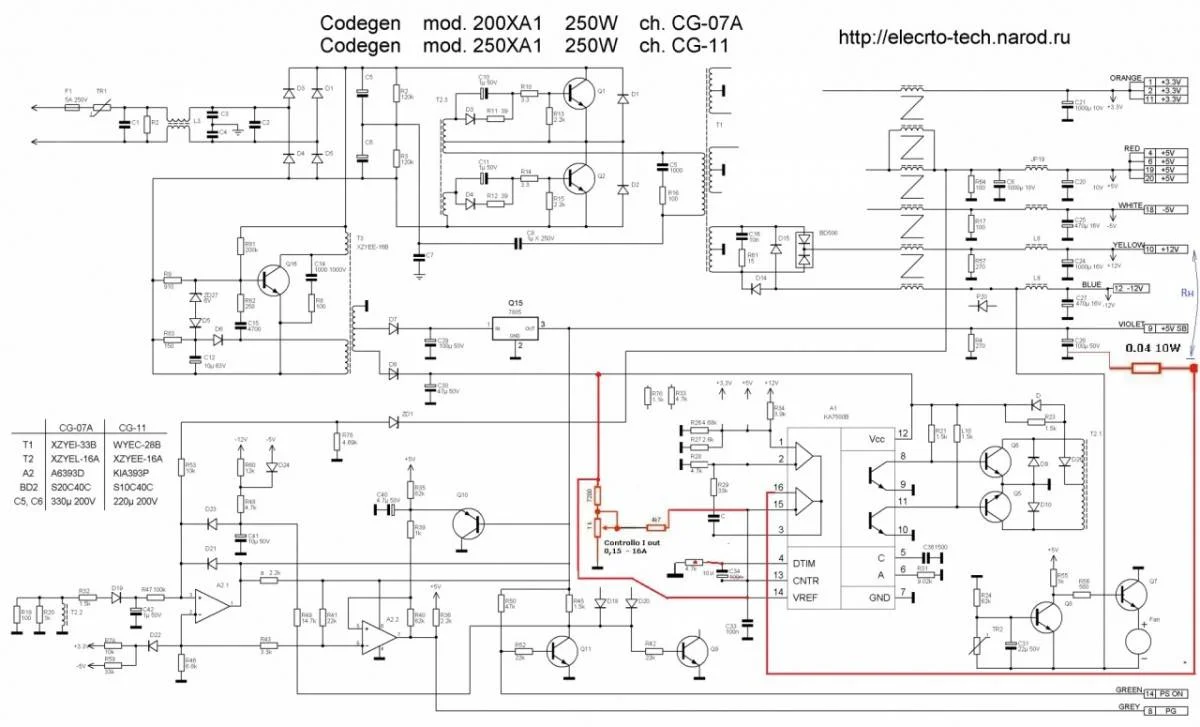
Просто интересная схема, поучительная. В генераторе прекрасно отработают транзисторы 13005, 13007, причем диоды параллельные коллектор-эмиттер не нужны будут. Стримерогасители как на первичке, как и на вторичке, что говорит о хорошем качестве питания ... 