• Добро пожаловать на компьютерный форум Tehnari.ru. Здесь разбираемся с проблемами ПК и ноутбуков: Windows, драйверы, «железо», сборка и апгрейд, софт и безопасность. Форум работает много лет, сейчас он переехал на новый движок, но старые темы и аккаунты мы постарались сохранить максимально аккуратно.

    Форум не связан с магазинами и сервисами – мы ничего не продаём и не даём «рекламу под видом совета». Отвечают обычные участники и модераторы, которые следят за порядком и качеством подсказок.

    Если вы у нас впервые, загляните на страницу о проекте, чтобы узнать больше. Чтобы создавать темы и писать сообщения, сначала зарегистрируйтесь, а затем войдите под своим логином.

    Не знаете, с чего начать? Создайте тему с описанием проблемы – подскажем и при необходимости перенесём её в подходящий раздел.
    Задать вопрос Новые сообщения Как правильно спросить
    Если пришли по ссылке со старого Tehnari.ru – вы на нужном месте, просто продолжайте обсуждение.

доработка бывшего зарядного в регулируемый БП

  • Автор темы Автор темы v1ct0r
  • Дата начала Дата начала
каким диодом, там добавлены конденсатор и резистор
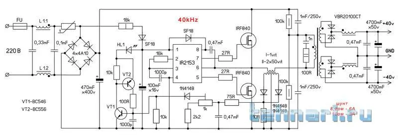
Вот таким диодом. Кстати, IR2153 нужно рулить двумя ключами, у неё потребление не меньше, однако, судя по схеме, одноваттного резистора вполне достаточно
 

Вложения

  • ir2153.webp
    ir2153.webp
    22.7 KB · Просмотры: 33
Вот таким диодом.
и какое отношение это имеет к
Один конденсатор с токоограничивающим резистором можно подключить к одному из диодов уже имеющегося диодного моста, соединённого с корпусом горячей части. В данном случае схема усложняется всего на один конденсатор.
это один из вариантов запуска ШИМки при помощи резистора
 
Никакого отношения. Просто схема питания ШИМ становится ещё проще - не нужен дополнительный источник питания
 
изобразите как вы это видите
Как я предполагал, так не получится. Цепь, включенная параллельно одному из диодов перекашивает мост и напряжение на основном накопительном конденсаторе удваивается. Без нагрузки вместо трёхсот становится 600 Вольт.
 
судя по схеме, одноваттного резистора вполне достаточно
Просто схема питания ШИМ становится ещё проще - не нужен дополнительный источник питания
не знаю, откуда эта схема, но симулятор показывает, что она не обеспечивает необходимые напряжения и ток для работы ШИМки
красный и оранжевый - токи, зеленый напряжение
 

Вложения

  • Буфер обмена03.webp
    Буфер обмена03.webp
    51.5 KB · Просмотры: 29
не знаю, откуда эта схема, но симулятор показывает, что она не обеспечивает необходимые напряжения и ток для работы ШИМки
красный и оранжевый - токи, зеленый напряжение
В симуляторе не работает, а на практике вполне. Хотя и с мультисима телекот показывал картинки - всё хватало
 
В симуляторе не работает, а на практике вполне. Хотя и с мультисима телекот показывал картинки - всё хватало
побор лень, испытал на практике "в железе", убрав штатные питание и цепь запуска
ШИМка SK-8085 как и показывал мой симулятор - не работает, только "цикает" пытаясь запустится, точно так же как и от штатного резистора после моста
также измерил рабочий ток потребляемый микросхемой
в зависимости от выходного напряжения от 12 до 17мА - согласно даташита

согласно экспериментов в симуляторе для работы по предложенному варианту резистор должен быть не более 3.6кОм, рассеиваемая на нем пиковая мощность 13Вт, средняя 3.5Вт
 
побор лень, испытал на практике "в железе", убрав штатные питание и цепь запуска
ШИМка SK-8085 как и показывал мой симулятор - не работает, только "цикает" пытаясь запустится, точно так же как и от штатного резистора после моста
также измерил рабочий ток потребляемый микросхемой
в зависимости от выходного напряжения от 12 до 17мА - согласно даташита

согласно экспериментов в симуляторе для работы по предложенному варианту резистор должен быть не более 3.6кОм, рассеиваемая на нем пиковая мощность 13Вт, средняя 3.5Вт
Да, Вы правы. Прошу прощения. Этот вариант использовался для питания IR2153 с потреблением в 5 мА, согласно даташиту
 
gluxon
все нормально - главное выяснили истину :)
я выше писал по замене питания
если стабилитрон D1 на напряжение не меньше напряжения запуска ШИМки, то диод D2 не нужен
я оказался не прав - диод нужен в любом случае, иначе при повышении выходного напряжения выше напряжения стабилитрона соответственно повысится и напряжение самопитания и пробьет стабилитрон, уже столкнулся с этим в ходе экспериментов :))
 
Назад
Сверху