• Добро пожаловать на компьютерный форум Tehnari.ru. Здесь разбираемся с проблемами ПК и ноутбуков: Windows, драйверы, «железо», сборка и апгрейд, софт и безопасность. Форум работает много лет, сейчас он переехал на новый движок, но старые темы и аккаунты мы постарались сохранить максимально аккуратно.

    Форум не связан с магазинами и сервисами – мы ничего не продаём и не даём «рекламу под видом совета». Отвечают обычные участники и модераторы, которые следят за порядком и качеством подсказок.

    Если вы у нас впервые, загляните на страницу о проекте, чтобы узнать больше. Чтобы создавать темы и писать сообщения, сначала зарегистрируйтесь, а затем войдите под своим логином.

    Не знаете, с чего начать? Создайте тему с описанием проблемы – подскажем и при необходимости перенесём её в подходящий раздел.
    Задать вопрос Новые сообщения Как правильно спросить
    Если пришли по ссылке со старого Tehnari.ru – вы на нужном месте, просто продолжайте обсуждение.

HDD приказал долго жить

  • Автор темы Автор темы DDREDD
  • Дата начала Дата начала
кто поможет HITACHI HTS543232L9A300 оживить?
 
один из вариантов - перекинуть плату управления с такого же харда-донора. ищите на барахолках и в комиссионках, модель довольно распространенная
 
а так без харда-донора можно определить что не исправно, может не электроника, а внутренности ?
 
если в биосе не определяется, то в первую очередь плата а не механика
 
я по данной статье делал, наиболее на мой взгляд понятно и удобно.
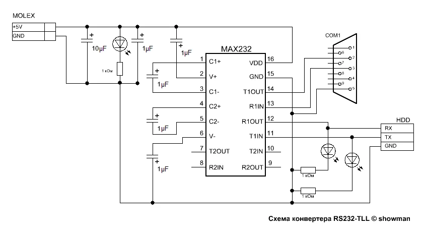
В общем сегодня наконец то дошли руки до программатора (ну точнее купил наконец то микросхему). Нарисовал печатку и сделал программатор.
06a61418fbc7.webp Снимок.webp P4140412.webp Посмотреть вложение программатор HDD.zip
Подключил я его к компу, замкнул контакты, включил терминал вроде все настроил все диоды горят, эхо нет (или что то не так делаю).
Когда чиркаю контакты друг о друга то появляются кракозябры всякие в терминале.
Подключил жестяк тоже тишина - короче я в тупике :(
 
На третьем фото USB фишка просто для масштаба или через переходник подключал?
Какая ОС, если крякозяблы?
А перепрошить просто не пробовал? В смысле софтово.
 
На третьем фото USB фишка просто для масштаба или через переходник подключал?
Через него подается питание на программатор +5В
Какая ОС, если крякозяблы?
ОС Windows 7 x64 (кракозябры только когда создаю шумы чиркая провода TX и RX друг о друга) если просто подключаю к винчестеру - тишина.
А перепрошить просто не пробовал? В смысле софтово.
Каким образом? Винт не определяется ни в биос ни тем более в ОС, поэтому даже не знаю как ещё прошивать :)
 
так с программатором разобрался, он работает. И отправка и прием, но при подсоединении жестяка в терминале глухо как в танке :(
 
терминал не работает ни на виртуальном ком-порте, ни на ttl-usb преобразователе. проверял не на одной машине. подключайте к реальному ком-порту, настраивайте параметры порта как в описании и все пойдет. если возникнут вопросы - пишите, поможем.
 

Вложения

  • 479bb455ca9c.webp
    479bb455ca9c.webp
    9.9 KB · Просмотры: 119
  • 4eeca4d01a4f.webp
    4eeca4d01a4f.webp
    13.1 KB · Просмотры: 144
  • dc315b4ec816.webp
    dc315b4ec816.webp
    46.3 KB · Просмотры: 192
подключайте к реальному ком-порту,
Не, у меня реальный ком порт. Программатор проверил вроде работает, когда поставил по меньше частоту в терминале (чтобы увидить мигание светодиодов) при написании символов в терминале мигают и прием и отправка пакетов. А вот когда подключаю жестяк то тишина полная, светодиоды просто светятся и ничего в терминале не отображается :( никаких ошибок, вообще ничего) пробовал и землю подкидывать на третью ногу и убирать - тишина (ждал сообщения о ошибке по 10 мин)
 
жесткий правильно подключаете? в ком порте передающий подключается к принимающему, а принимающий к передающему. т.е. TXпрограмматора - RX hdd, RXпрограмматора TX hdd
 
Да я так и подключал (пробовал переворачивать) нифига :(
 
Может какой косяк из за разрядности операционки? у меня х64
 
может быть, я запускал на ХР 32. попробуйте на другой машине проверить.
 
Вчера, решил притащить жестяк на работу и поколдовать с напарником вместе. (как говориться одна голова хорошо а две лучше, да и винда на работе х32) Так вот, проверил ещё раз программатор - работает, эхо в терминале есть.
Подрубили жестяк и О чудо он отзывается в терминале. После проделанных манипуляций HDD стал определяться в биос, но винда с ним не загрузилась. Перекинул на другой комп не видится, опять вернул на тот - не видится. Хммм сегодня попробуем вновь с ним по колдовать. Если не получится изъять инфу то наверное придется перешить из под биоса (хотя думаю что её потом можно будет восстановить ведь прошивка не перезаписывает блоки на "блинах" )
В общем есть прогресс.
 
Сегодня с плясками вокруг костра и песнопениями удалось таки восстановить HDD. Скачал официальную прошивку и с ещё большими плясками в течении 3х часов все таки её залил на винт.
После этого загрузил винду и она примерно 40мин проверяла и исправляла ошибки на HDD.
И вот после загрузки алилуя - винт работает и все данные на месте :)
Я очень рад что все получилось - сегодня солью все фотки на болванки и начну эксплуатацию :)
 
поздравляю саша!
 
ага, я представляюtehno017
 
круто! поздравляю с "новым" винтом :D
 
Назад
Сверху