HDD VU meter

Ваше дело, спорить не буду...
Подскажи лучше пару моих пунктов
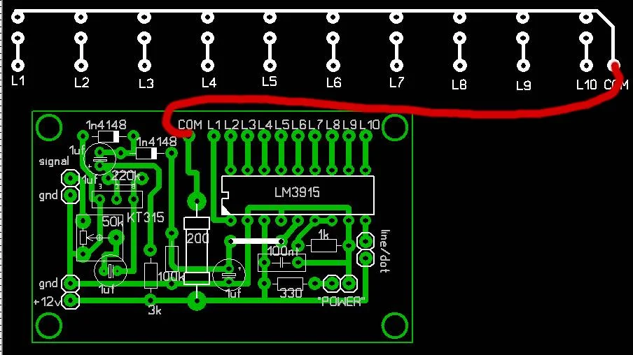
1) Что подкручивается этим резистором?
2) Какая мощность этого резистора?
3) Это перемычка?
4) Могу ли я использовать не smd светодиоды, а обычные синие, зелёные (3.3v?) или там будет меньше напряжение? Если меньше то какие мне резисторы нужно менять? Можно ли запараллелить вторую такую же полоску со светодиодами что бы получилась как на фотках в первом посте?

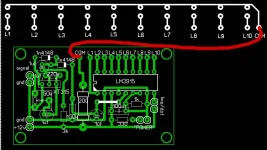
По этой картинке http://www.tehnari.ru/attachments/f156/48211d1314477030t-ieaoa.jpg
 
Что подкручивается этим резистором?
Усиление входного подаваемого сигнала, который хочешь измерить ...
Какая мощность этого резистора?
1Вт ...
Это перемычка?
Да это перемычка ...
Могу ли я использовать не smd светодиоды
Можешь, но тогда надо рассчитать другой резистор, о котором ты спрашивал выше ... :)
 
Юра красава) Всё подсказывает) Сегодня буду собирать этот индикатор уровня.
 
И куда это будет включено? Это измеритель уровня аналогового сигнала. Из которых в системнике только выход звука.
 
И куда это будет включено? Это измеритель уровня аналогового сигнала. Из которых в системнике только выход звука.
Хороший вопрос ... Есть еще уровень загрузки HDD, через интегратор и
будет красиво ... :)
 
Вот еще интересный материал по теме.
 
Можно ли будет запараллелить:?
 

Вложения

  • BrowserPreview_tmp.gif
    BrowserPreview_tmp.gif
    1.4 MB · Просмотры: 284
Можно, только посмотри максимальный ток, который может выдавать микра.
 
Завтра посмотрю, сегодня занят платами и т д, не беда если не выдаст нужный ток, сделаю вторую такую же... И потом кое что на потом вам расскажу что я задумал.
 
Странно как то мой индикатор работает, питаю от разного напряжения, он разные сд включает... везде прозвонил замыкания нету, даже не вооружённым глазом, единственное что переменный резистор на 46к стоит а не на 50к... Но так я что подключаю входной сигнал что не подключаю, ничего не меняется, так и продолжает светить... Индикатор горит. Замыкать line/dot не какого эффекта не даёт... Выкладываю видео.
 
ps имхо, если всё светится, значит работает, но я что то не могу понять, почему COM у нас "+12v" а все ноги микрухи это получается "-"???
 

Вложения

  • Picture 22.webp
    Picture 22.webp
    97.5 KB · Просмотры: 157
  • Picture 23.webp
    Picture 23.webp
    64.2 KB · Просмотры: 218
  • вывы.webp
    вывы.webp
    55.2 KB · Просмотры: 175
Это кт315? А то я его припаял, это мой самый первый транзистор который я купил.
 

Вложения

  • Picture 23 (2).webp
    Picture 23 (2).webp
    86.5 KB · Просмотры: 290
  • Picture 24.webp
    Picture 24.webp
    57.5 KB · Просмотры: 177
Возможно что из за транзистора такое может быть?
 
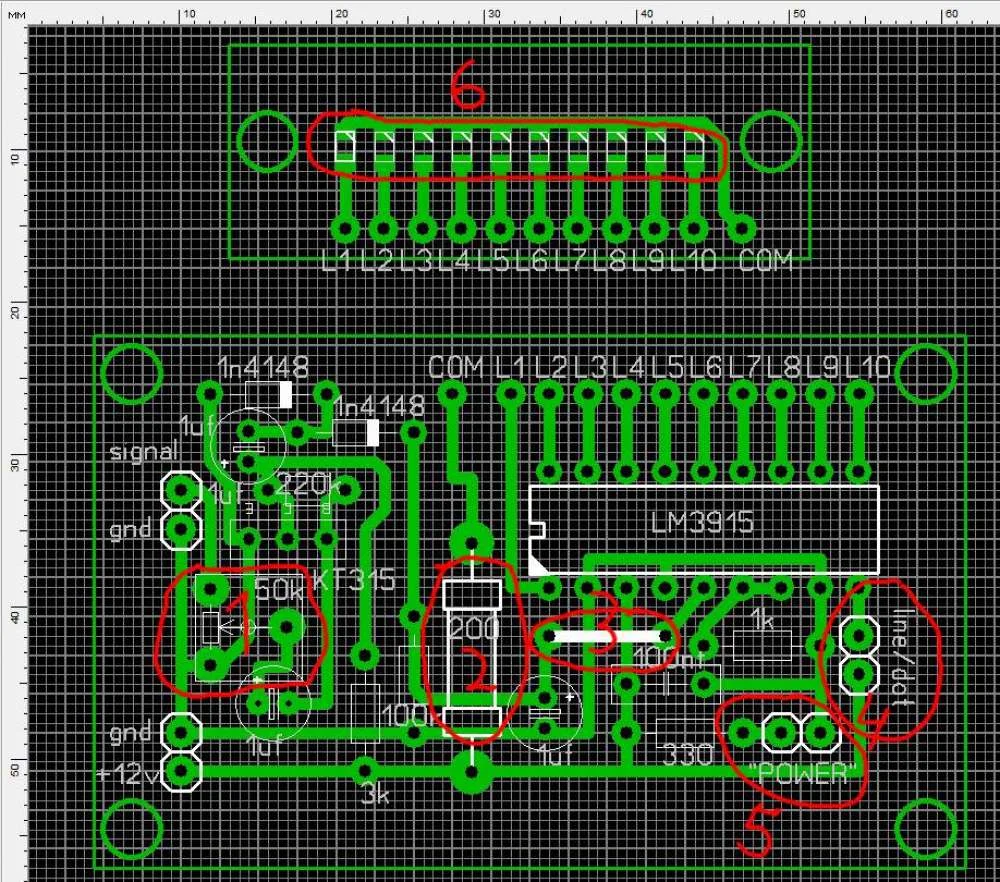
Ваша плата (пост#14) показана со стороны деталей, для печати её надо отзеркалить
 
Значит не надо было зеркалить, Посмотрите внимательно где первая ножка микросхемы должна быть, и где она у вас на плате
 
BH3 Ёлки паталки, у меня всё через попу получилось!?? А как же мне в следующий раз не ошибиться то?
 
Будьте внимательней, вот и всё
 
BH3 Спасибище, как сделаю правильно, покажу своё результат!
 
Вот что получилось! Всем благодарен, ведь вы помогли всё сделать! Предки в шоке что я творю!
 
 
можно ли запараллелить?
 
Назад
Сверху