• Добро пожаловать на компьютерный форум Tehnari.ru. Здесь разбираемся с проблемами ПК и ноутбуков: Windows, драйверы, «железо», сборка и апгрейд, софт и безопасность. Форум работает много лет, сейчас он переехал на новый движок, но старые темы и аккаунты мы постарались сохранить максимально аккуратно.

    Форум не связан с магазинами и сервисами – мы ничего не продаём и не даём «рекламу под видом совета». Отвечают обычные участники и модераторы, которые следят за порядком и качеством подсказок.

    Если вы у нас впервые, загляните на страницу о проекте, чтобы узнать больше. Чтобы создавать темы и писать сообщения, сначала зарегистрируйтесь, а затем войдите под своим логином.

    Не знаете, с чего начать? Создайте тему с описанием проблемы – подскажем и при необходимости перенесём её в подходящий раздел.
    Задать вопрос Новые сообщения Как правильно спросить
    Если пришли по ссылке со старого Tehnari.ru – вы на нужном месте, просто продолжайте обсуждение.

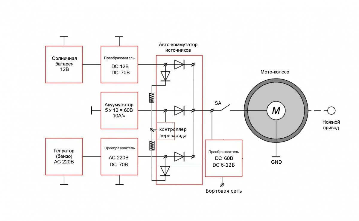
Как объединить несколько источников для одного потребителя?

  • Автор темы Автор темы _guest
  • Дата начала Дата начала
спасибо за схемы.
Все ровно надо будет делать преобразователь АС220/DC70В
зарядка идет в комплекте с мотором и аккам. надо только немного подрегулировать.
добавить еще по два полевика
а зачем еще по 2? по паспорту они 49 А держат - это ж больше киловата получается.
на первой схеме какие данные у транса? размер, обомтки?
 
а зачем еще по 2? по паспорту они 49 А держат - это ж больше киловата получается.
Немного путаешь, надо плясать от мощности, 49А - это при самом минимальном
напряжении, ладно поглядим ... :)
на первой схеме какие данные у транса? размер, обомтки?
Надо посчитать, но думаю первичка - 2х3 витка, вторичка - 2х18 витков, только
все это мотается несколькими жилами сразу ... :)
 
а какой номинал у сопротивлений в автокоммутаторе?
Они служат для ограничения тока заряда аккумулятора, они мощные, мотаются
проводом высокого сопротивления от нагрузочных мощных реостатов. Не могу словами
объяснить как делается, но высчитывается по току заряда ... :)
 
я все время использовал спираль от тэнов для таких целей)
 
я все время использовал спираль от тэнов для таких целей
проще сказать нихром. :)
высчитывается по току заряда
а...теперь понял.

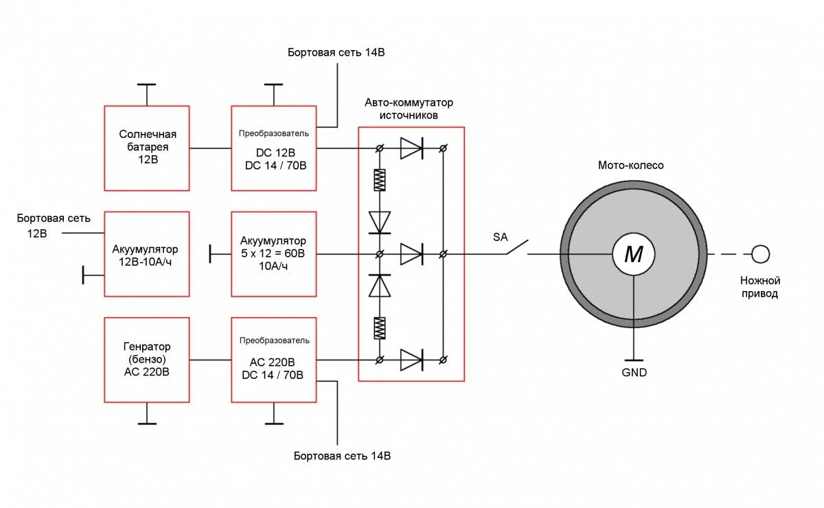
я тут немного порационализировал :) над коммутатором. автор надеюсь не против?
так схема получается полнее. последний преобразователь не импульсный, а транзисторный, 2х каскадный стабилизатор напряжения - по идее у них кпд высокий. токи же мне большие не нужны. диодная оптика, да питание наладонных гаджетов. кстати и на генераторе есть розетка 12В 6А, так что электрификация будет по максимуму :tehnari_ru_288:
 

Вложения

  • f7b80c201c68.webp
    f7b80c201c68.webp
    35.4 KB · Просмотры: 60
При таком раскладе - может вообще отказаться от механического велопривода на колеса? Поставить генератор с педалями. В экстренной ситуации (зарядки поблизости нет, бензина нет, на небе облака) - просто долго крутим педали...А для получения нужного момента вращения на трудных участках - либо продумать вариаторный механизм передач, либо фиксированную коробку (цепь - ремни/шкивы).
 
При таком раскладе - может вообще отказаться от механического велопривода на колеса? Поставить генератор с педалями. В экстренной ситуации (зарядки поблизости нет, бензина нет, на небе облака) - просто долго крутим педали...А для получения нужного момента вращения на трудных участках - либо продумать вариаторный механизм передач, либо фиксированную коробку (цепь - ремни/шкивы).
спасибо за совет дружище, но у меня достаточный опыт вращения педалей для понимания ситуации в целом. каждый год наматываю по 7-10 тыщ, плюс опыт конструирования веломобилей - поэтому очень хорошо понимаю что хочу и как хочу. извини, но твой совет может быть полезен только тем, кто живет и путешествует по более менее ровной местности - сибирь, европейская раша. но вот как тебе, к примеру, по 3-4 км набора высоты в день с грузом по 20-25 кг и так на протяжении хотя бы 20 дней? :tehnari_ru_889: а я так почти каждый отпуск отдыхаю. только не 20, а 40 дней. с планетаркой, это как паркетный жип, только вело...да и стоимость такого добра некислая. поверь мне, нет ничего лучше МТБ/шоссер стандартной системы+кассеты на 9/10 скоростей. а об расходниках (читай - бензин, еда, презервативы :) и т.д) стоит задумываться заранее. когда путешествуешь, график должен быть расписан на неделю и более. дорога раздолбайства не прощает.
 
Последнее редактирование:
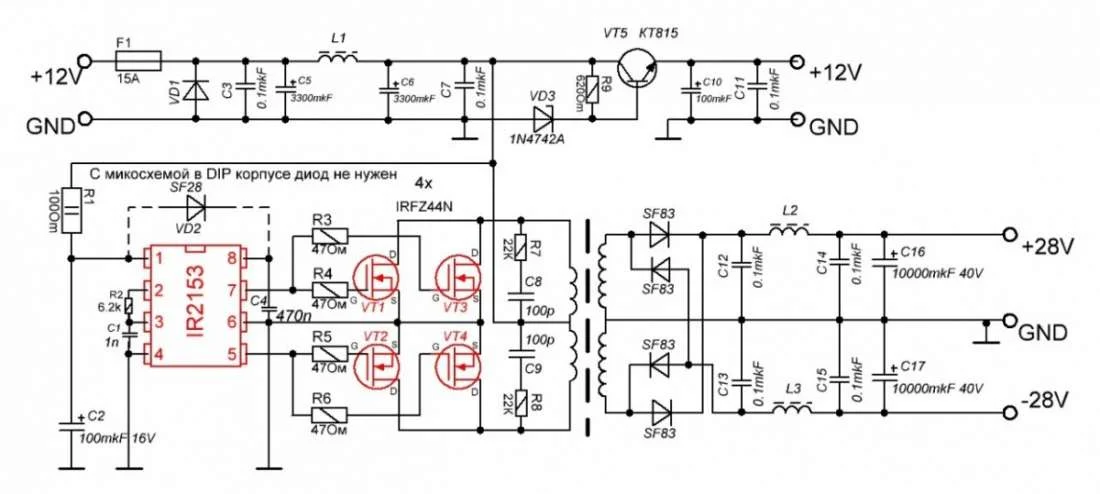
еще пару вопросов по 1схеме (немного кастрировал ее для себя)

  • входной тр. дросель от компьютерного импульсника подойдет?

  • че за синяя деталька на входе и какой у нее номинал?

  • какакие размеры у выходного транса? параметры первичной обмотки - витки, диаметр провода.

  • диод, который к первой ноге подключается, не пунктирный, нет на 2ой схеме. тут какбы философский вопрос. схемы почти как близнецы. а если есть на одной, то почему нет на другой, ну или так - если нет на одной, то почему есть на другой. дилемма блин :tehnari_ru_117: :)

  • вместо входных диодов можно ли применить мостик KBPC806? по идее его должно хватить для 1KW мощности с запасом.
зы. еще раз уточняю, я давно чайник, поэтому и вопросы соотвествуют. спасибо за терпение!
 

Вложения

  • IIP.webp
    IIP.webp
    24.3 KB · Просмотры: 372
  • Преобразователь схема.webp
    Преобразователь схема.webp
    44.5 KB · Просмотры: 7,014
_guest, не вопрос, уровень задачи теперь чуть яснее (сам увлекался туризмом/сплавами).

В таком разе лучше начать танец "от печки", т.е. от потребителей. Какие планируются использовать мотор-колесо, АКБ, генератор и солнечная? (желательны указания моделей, ТТХ найдем). Какая снаряженная масса веломобиля без энергоустановок?
 
В таком разе лучше начать танец "от печки", т.е. от потребителей. Какие планируются использовать мотор-колесо
порылся в тредах электротранспорта и понял что буду брать Кристалит
G%20Style%203.jpg


а вот контроллер рекомендуют программируемый.

думаю что 60 В 20 А/ч.

Fubag Ti 1000
солнечная? (желательны указания моделей, ТТХ найдем).
панель будет самодельная, от 110 до 140 ватт. все будет зависить от площади обтекателя. а пока трайк еще не готов, то сложно говорить о полезной площади. напряжение панели будет 12 В
Какая снаряженная масса , веломобиля без энергоустановок?
тоже пока сложно говорить, но рачетная полная масса 150, максимум 160 кг. больший вес - резину жалко.
 
Назад
Сверху