Не вьеду, за какую часть схемы идет разговор.Не могу понять в чем причина. Если замкнуть эмитер и коллектор КТ 817 то начинает работать но без регулировок и микросхема греется
Если все правильно написано в процитированном, то вот за эту

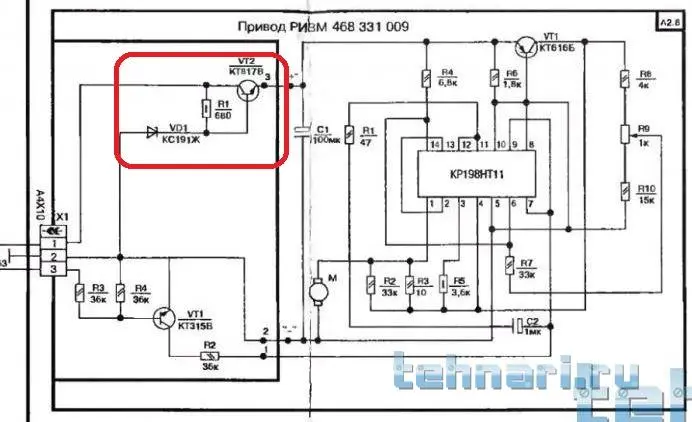
Три детали Карл, триии.
Конечно, если замкнуть эмитер с коллектором, то все 12В пойдут на регулятор оборотов.
Конечно, если на его базе 0В, то и на выходе стабилизатора нет ничего. Но я не пойму одного. ТРИ детали....
Проверьте КТ 817 и еще одну деталь в цепи его базы. Больше там ломаться нечему.
Вы их прозвонить то не пробовали?
