• Добро пожаловать на компьютерный форум Tehnari.ru. Здесь разбираемся с проблемами ПК и ноутбуков: Windows, драйверы, «железо», сборка и апгрейд, софт и безопасность. Форум работает много лет, сейчас он переехал на новый движок, но старые темы и аккаунты мы постарались сохранить максимально аккуратно.

    Форум не связан с магазинами и сервисами – мы ничего не продаём и не даём «рекламу под видом совета». Отвечают обычные участники и модераторы, которые следят за порядком и качеством подсказок.

    Если вы у нас впервые, загляните на страницу о проекте, чтобы узнать больше. Чтобы создавать темы и писать сообщения, сначала зарегистрируйтесь, а затем войдите под своим логином.

    Не знаете, с чего начать? Создайте тему с описанием проблемы – подскажем и при необходимости перенесём её в подходящий раздел.
    Задать вопрос Новые сообщения Как правильно спросить
    Если пришли по ссылке со старого Tehnari.ru – вы на нужном месте, просто продолжайте обсуждение.

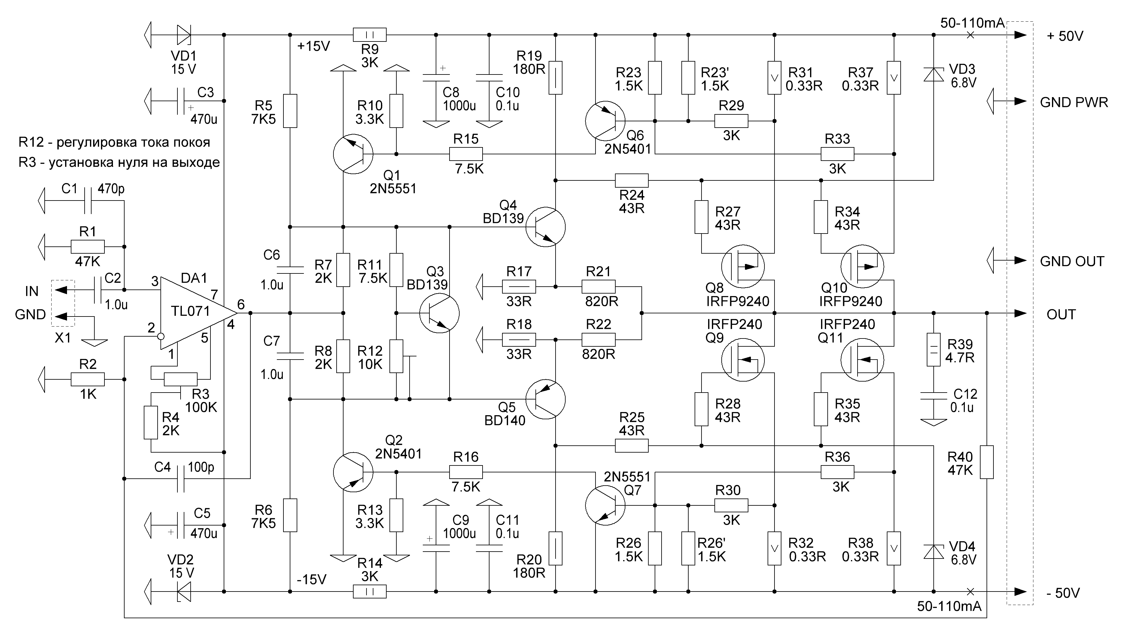
MOSFET 50 Вт

  • Автор темы Автор темы PiNcHeR
  • Дата начала Дата начала
32 постоянки, должно хватить:)
 
Кстати, на первой схеме ошибка, должно быть соединение в точке обозначенной красным.

001.webp
 
привет Валерий:) а Вы собирали даную схему?
 
может попробуй стоунколд собрать. Сравни свою схему и стоунколд.
 
стоун видел, друг Серега собрал, с технарей:) но нет желания.. Ребят, сегодня домой попаду, за целую неделю:)) и печатки посмотрю, если все будет понятно - начну уже сегодня травить, а завтра деталек куплю. По мере поступления вопросов, буду задавать их Вам, уважаемые форумчани! Всем хорошего дня;)
 
Итак, я не дома, но возле ПК:)
Андрей, посмотрел я Вашу печатку, получается мне нужно делать для одной пары выходников? (Спасибо, даже отметили где сторона деталей, очень удобно)
Схема 2.0 мне больше понравилась, даже по печтаке, только по питанию у меня от РРР 32 Вольта, а в таблицах по усилителю везде от 35В, нестыковочка... И еще, если я сделаю 2 пары выходников, как в 2.0 при моем питании, хуже не будет?
 
Последнее редактирование:
Вот по этой схеме собираю, список уже написал:) Вопрос добаился по резисторам, те что без маркировки мощности беру 0.25Вт, так ведь?
И еще, конденсаторы везде пленка, так? (керамика скорее всего 100п, но в описании не сказано)
 

Вложения

  • MOSFIT-200_Sch1.GIF
    MOSFIT-200_Sch1.GIF
    159.9 KB · Просмотры: 796
c2,c6, c7- пленка
R17-20- 0.5 Watt
r9,14,39- 2Watt
r31,32,37,38 5 Watt
r3. r12- многооборотистые резисторы
остальные резисторы 0,25- 0,125
конденсаторы любые,
панелька для микросхемы
термоподложки и втулки
припой канифоль
хорошее настроение и в бой
 
Андрей, посмотрел я Вашу печатку, получается мне нужно делать для одной пары выходников?
Да-да,все верно
Спасибо, даже отметили где сторона деталей, очень удобно
Это не я,там в архиве
по питанию у меня от РРР 32 Вольта, а в таблицах по усилителю везде от 35В, нестыковочка...
Да нормально будет. Остальное Иван расписал
 
вот меня терзают сомнения по схеме ТС- как себя будет чувствовать выходника без эмитэрного повторителя... Усилитель напряжения вижу, ток покоя вижу, эмитерного повторителя-нет...
 
Ну так о чем разговор..Схемка доработанная-3 детальки лишних
 
как себя будет чувствовать выходника без эмитэрного повторителя...

Точно также как с повторителями и даже лучше. Полевые транзисторы управляются напряжением и им эмиттерные повторители (усиливающие ток и не усиливающие напряжение) не нужны.
 
Назад
Сверху