- Регистрация
- 18 Окт 2017
- Сообщения
- 1,448
- Реакции
- 34
- Баллы
- 0
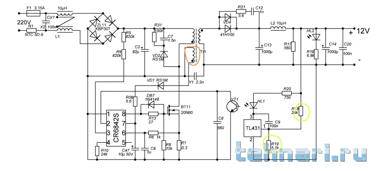
Вполне возможно.я на беглый взгляд только сказал что возможный источник бед.а счас ковырну..
Смотрите видео ниже, чтобы узнать, как установить наш сайт в качестве веб-приложения на домашнем экране.
Примечание: Эта возможность может быть недоступна в некоторых браузерах.
Хорошая штука должна получиться.. И можно встроить 3 - 4 штуки USB, чтобы всем хватало. Удачи!сделать универсальный зарядник , для телефонов , смартов , планшетов .
Вот так и хочу сделать .3 - 4 штуки USB
Отлично! Каким образом зарезал напряжение с 12 до 5 вольт?зарядка 4выхода usb (5В 5А )
Спасибо, да ни к чему он)))Был бы мощный можно было бы куда нибудь заюзать, а так даже если рабочий был бы нафиг))) Вот у меня от стиралки есть, товарищ отдал, вот из него уже можно и сделать что нибудь)))Влад, если критично, могу посмотреть у себя в завалах (если не выкинули) двигун такой, на нём обмотка целая, но втулки крякнули...

"Крупорушка" — прелестно-полузабыто. Как красиво звучит по сравнению с прозаической "дробилкой"!крупорушка
У нас на местности их просто "рушилками" называют )же крупорушка вроде
Это да, по сравнению с заводскими дробилками, такие самопалы переваривали всё и ничего не ломалось ))перемалывала всё - и зерно, и овёс, и камни с гвоздями, которые тоже иногда попадались
А почему в прошедшем времени?переваривали