- Регистрация
- 4 Мар 2013
- Сообщения
- 4,645
- Реакции
- 117
- Баллы
- 0
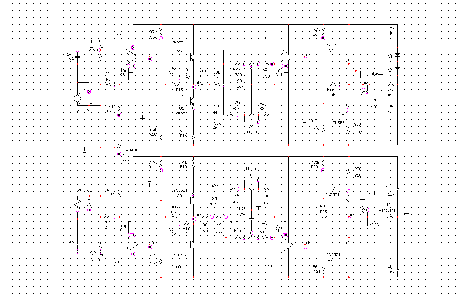
Там и печатка есть.В чем тогда вопрос.да тут же есть схема еще в мастер ките тоже такая же схема
Смотрите видео ниже, чтобы узнать, как установить наш сайт в качестве веб-приложения на домашнем экране.
Примечание: Эта возможность может быть недоступна в некоторых браузерах.
Добро пожаловать на компьютерный форум Tehnari.ru. Здесь разбираемся с проблемами ПК и ноутбуков: Windows, драйверы, «железо», сборка и апгрейд, софт и безопасность. Форум работает много лет, сейчас он переехал на новый движок, но старые темы и аккаунты мы постарались сохранить максимально аккуратно.
Форум не связан с магазинами и сервисами – мы ничего не продаём и не даём «рекламу под видом совета». Отвечают обычные участники и модераторы, которые следят за порядком и качеством подсказок.
Если вы у нас впервые, загляните на страницу о проекте, чтобы узнать больше. Чтобы создавать темы и писать сообщения, сначала зарегистрируйтесь, а затем войдите под своим логином.
Там и печатка есть.В чем тогда вопрос.да тут же есть схема еще в мастер ките тоже такая же схема
Там и печатка есть.В чем тогда вопрос.
Как нету? по схеме смотрите наименование деталей, и по печатке уже вставляете их - все очень просто, надо только мозг включить.
Енто че?кто нибудь собирал это?
да разве? сУМЛЕВАЮСЬ) как не понятно написано же предусь
А в мой дневник слабо заглянуть?блин че ни кто не собирал предьусь нужен хороший без излишек
все там подписано и в печатках отмаркировано.ну посмотрел и че там та же схема конденсаторы нарисованы а че за конд мне гадать да
Хватит тролить. Все обозначено в схеме.ну ты поставь сюда схему покажи что там все обозначено
Я больной чтоли?Схема рабочая,отработаная.глюков нет.плата рабочая без ошибок .Что еще надо? Ну большая,зато минимум проводов от регуляторов к плате и сопрягается с лицевой панелью без проблем.ну ты поставь сюда схему покажи что там все обозначено
Каких катушек? Ни одной не вижу!да и не буду я эту собрать стока катушек намотать нужно