Педаль перегруза для гитары из старого магнитофона

сестру так же озадачил, но она в магилев не скоро поедет... она в молдавии живет
 
Саша. пробуй разные диоды в ограничителе. Д9ВиЖ-срабатывают при 3мВ.сигнала. С буквами Г и Л-6 мВ. Д и К-15 мВ. Д223Б-20мВ. Д104-106 при 70 мВ. Можно КД503.521.512. Д220. но с какого сигнала.уже не помню. При разных комбинациях включения и количестве диодов.звук изменяется. Хорошо работают и ярко-красные(3.5 мм) светодтоды. Относительно деталей .повторюсь:- ИНТЕРНЕТ МАГАЗИНЫ+почта.
 
понятно все, менял диоды, но разницу мало ощутил, думаю светодиоды попробовать, собираю пока на макете, печатной платы нет. вообще ж... не хоччу почтой т.к переплачивать не охото, если деталь стоит 50р допустим, нахер еще 300р доплачивать за доставку.. в итоге больше потратишь, легче готовую педаль купить.. но собирать все же интереснее и поиск своего звука гораздо дешевле чем покупать примочки..
 
мне всего то нужно для полного счастья операционников немного, остальные детали не проблема достать, пока нет оперов, нет и смысла подбирать остальные детали...
 
инет магазины одна нае..ка, может лучше сайт инет мага подскажешь, где сто процентов упакуют, отправят, предоплаты не попросят и после получения вознаграждения спасибо скажут???
 
Покупай не по 1-й детали .....
 

Вложения

  • Безымянный.webp
    Безымянный.webp
    32.8 KB · Просмотры: 136
мое вложение как обычно проигнорировали.А зря. Это вещь.
 
спасибо за ссылки. но я там был и все печально, пред оплата, меня это не устраивает, доверия ноль, сегодня сравнил звук схемы которую последний раз собирал со своей магазинной педалью grunge, поразительно, звук идентичен, даже у моей схемы шумов меньше, просто не верится, у гранджа схема куда сложнее нашей и даже близко не похожа)))) но звук... один!!!
 
мое вложение как обычно проигнорировали.А зря. Это вещь.

де не игнорировали, просто нам оно не подходит, на ОУшниках собираю, транзисторы достали уже, по всему дому воляются кт315тые :guitar:
 
офф не везде операционники уместны.
 
А перегруз не может не фузить, просто происходит ограничение выходного сигнала (срезание), почти близко к меандру. Если хочешь перегруз без фуза, это тянучка (компрессор) ... :)
 
А перегруз не может не фузить, просто происходит ограничение выходного сигнала (срезание), почти близко к меандру. Если хочешь перегруз без фуза, это тянучка (компрессор) ... :)

не знал, а есть схема компрессора???
tehno015
 
Где то была, много лет прошло, надо подумать ?... :)

P.S. Ничего обещать пока не буду, но у нас на Форуме много музыкантов ... :)
 
Ок, с удовольствием бы взглянул на это чудо дивайс
 
А перегруз не может не фузить, просто происходит ограничение выходного сигнала (срезание), почти близко к меандру. Если хочешь перегруз без фуза, это тянучка (компрессор) ... :)

да ну, есть дисты которые не фузят. а вот транзисторные схемы 100% фузз, ну это мое личное мнение и восприятие на слух)) а у оперов менее фузовый звук-это тоже мое личное мнение, а вообще хочу мощи и мяса , чтоб за душу брало и чтоб рвало на части, а главное чтоб было просто!!!:tehnari_ru_509:
 
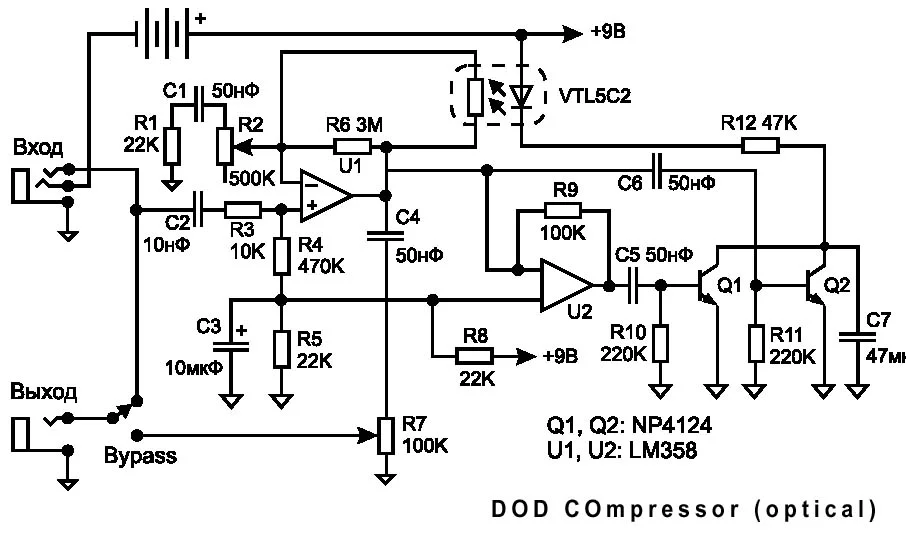
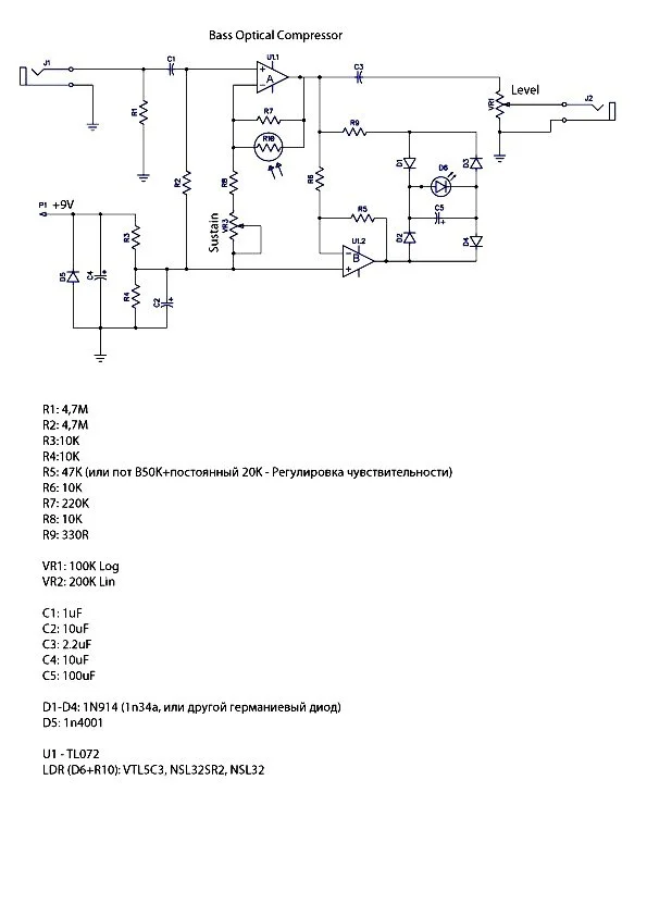
Вот изучай . И уСЕ компрессора!
 

Вложения

  • 63ed6b5c3ccc.webp
    63ed6b5c3ccc.webp
    23.9 KB · Просмотры: 613
  • DOD Compressor (optical).webp
    DOD Compressor (optical).webp
    38 KB · Просмотры: 6,009
  • imgs-51.webp
    imgs-51.webp
    34.7 KB · Просмотры: 1,109
  • mirover_sch.gif
    mirover_sch.gif
    6.5 KB · Просмотры: 558
  • p0001.webp
    p0001.webp
    29.9 KB · Просмотры: 609
я не понял, это сустейн чтоли, или все таки перегруз дисторшн не фузящий???
 
ну ладно, не важно, как соберу так и пойму че эт, а не пойму спрошу)))
 
есть вопрос, а почему когда играешь квинтами такой мощный дист, а на соло как фуззз:tehnari_ru_837:
 
Назад
Сверху