Pioneer и Прибой

  • Автор темы Автор темы Stepix
  • Дата начала Дата начала
На К561КП1 получиться реализовать?
 
Последнее редактирование:
Просто фото: IMG_20171022_102225.webp ; IMG_20171022_110321.webp ; campro_000012.webp .
 
Да, действительно проще. ...

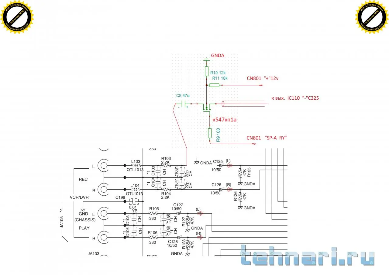
Проще то проще, но щелчки всё равно оставались, хоть и гораздо тише. Поэтому переделал с применением К547КП1А, основываясь на : 4.webp ;схема переделки: переделка.webp ; навесным монтажем, микросхему на двусторонний скотч: IMG_20171203_155114.webp ; IMG_20171203_155152.webp . Теперь вообще никаких щелчков. Как-то так.
 
Последнее редактирование:
Этт, точно.! Спасибо
 
Назад
Сверху