• Добро пожаловать на компьютерный форум Tehnari.ru. Здесь разбираемся с проблемами ПК и ноутбуков: Windows, драйверы, «железо», сборка и апгрейд, софт и безопасность. Форум работает много лет, сейчас он переехал на новый движок, но старые темы и аккаунты мы постарались сохранить максимально аккуратно.

    Форум не связан с магазинами и сервисами – мы ничего не продаём и не даём «рекламу под видом совета». Отвечают обычные участники и модераторы, которые следят за порядком и качеством подсказок.

    Если вы у нас впервые, загляните на страницу о форуме и правила – там коротко описано, как задать вопрос так, чтобы быстро получить ответ. Чтобы создавать темы и писать сообщения, сначала зарегистрируйтесь, а затем войдите под своим логином.

    Не знаете, с чего начать? Создайте тему с описанием проблемы – подскажем и при необходимости перенесём её в подходящий раздел.
    Задать вопрос Новые сообщения Как правильно спросить
    Если пришли по старой ссылке со старого Tehnari.ru – вы на нужном месте, просто продолжайте обсуждение.

Подскажите, чем запитать Genius SW-2.1 850?

  • Автор темы Автор темы MONOLIT
  • Дата начала Дата начала
Я сатилиты не планирую использовать, только саб, да их кстати у меня и нет=)

По мануалу прикинуть размер динамиков, сходить в магазин радиодеталей, там такие 100-150 рублей за пару, склеить коробочки для них из ДВП, и будет тебе щасте!
 
По мануалу прикинуть размер динамиков, сходить в магазин радиодеталей, там такие 100-150 рублей за пару, склеить коробочки для них из ДВП, и будет тебе щасте!
Спасибо за заботу! Может и собиру когда нибудь, но у меня на столе соло 01 мк3=) Мне нужен просто саб, чтобы на минимальной громкости колонок можно было бы сделать басы погромче=)
 
Там нет + и -, там переменное напряжение. Фото снизу нужно.
Значит просто припаивать проводки? 9в к жёлтеньким, а 14в к сининьким!? А вот вид с низу! И ещё вопрос: правильно я расставил циферки!?
 

Вложения

  • SAM_0726.webp
    SAM_0726.webp
    83.2 KB · Просмотры: 153
  • SAM_0727.webp
    SAM_0727.webp
    146.3 KB · Просмотры: 64
  • SAM_0728.webp
    SAM_0728.webp
    73.3 KB · Просмотры: 75
  • SAM_0723модерн.webp
    SAM_0723модерн.webp
    137.1 KB · Просмотры: 64
Всегда пожалуйста! Как говориться - в беде не бросим!
Искал пока это мануал, залез на другой форум (похожая тема была) Честно сказать-там просто ироды какие то сидят - так обо**али бедалагу, который вопрос задал, мне аж его жалко стало(((
 
А вот вид с низу! И ещё вопрос: правильно я расставил циферки!?
Да! Цыферки вы по схеме правильно раставили!
Только есть один нюанс по подключению. На жолтые провода нужно просто подавать 9В. А вот с синими немножко посложнее. Нужно трансформатор со вторичкой со средней точкой, тоесть нужно два напряжения по 14В. Проще говоря, между черним проводом и синим должно бить 14В, а между синими 28В
 

Вложения

  • Схема бп.webp
    Схема бп.webp
    26 KB · Просмотры: 72
А вот с синими немножко посложнее. Нужно трансформатор со вторичкой со средней точкой, тоесть нужно два напряжения по 14В. Проще говоря, между черним проводом и синим должно бить 14В, а между синими 28В
Это конечно спасибо!!! Но об этом я узнал неделю назад (о двуполюсном питании, и даже представляю как намотать ТОР=)) И всё благодаря данному форуму!!!! т.к 2 недели назад я не знал в чём разница между резистром и транзистром=) Вот скажите мне, мой трансформатор для питания вот этого дела подойдёт? (название транса написанно в первом посте)
 
Параметры такие транса такие (нашёл на каком то форуме)
1-2 и 1'-2' = 110в
1-3 и 1'-3' = 127в
2-3 и 2'-3' = 17в

9-9' = 28v х.ход, 1.5а
7-7' = 6.4v х.ход, 1.5а

5-6 и 5'-6' = 24...28в х.ход, 0.3а
 
Как я понимаю - нужно сматывать все вторички, затем провод, что на 24-28в делить пополам и наматывать одну потовину на 1 мотушку, а 2торую половину на вторую. Насчёт 9 вольт - придётся посчитать... Но по логике б/у провода с этого транса должно хватить!
 
Параметры такие транса такие (нашёл на каком то форуме)
1-2 и 1'-2' = 110в
1-3 и 1'-3' = 127в
2-3 и 2'-3' = 17в

9-9' = 28v х.ход, 1.5а
7-7' = 6.4v х.ход, 1.5а

5-6 и 5'-6' = 24...28в х.ход, 0.3а
Вот-вот! Уже хорошо! Я только хотел кидать вам параметры, а вы уже сами нашли. Только немножко не так.
Там есть две обмотки по 14В со средней точкой, Можно подключить, но так как там нет 9В, то работать будет только сабвуфер. Два желтих провода (которые 9В) это питание усилителя сателитов, которых у вас, как вы говорите - нет
 

Вложения

  • TSA50-1sh.gif
    TSA50-1sh.gif
    5.3 KB · Просмотры: 354
  • ТСА-70-6.webp
    ТСА-70-6.webp
    45.1 KB · Просмотры: 91
Там есть две обмотки по 14В со средней точкой, Можно подключить
Круто! Тоесть ничего и перематывать то не надо!!!! Вот так фартануло=) Сатититы мне нафиг пока не нужны, а если понадобятся, то наверное можно поверху намотать=)))) Вот вы ме только подскажите - какие выходы куда и как подключать=) А то я что то не особо это понял)
 
Вот вы ме только подскажите - какие выходы куда и как подключать=) А то я что то не особо это понял)
Щас помогу. Только желательно скинь фото своего транса с обеих сторон, чтобы клемы было видно. Постараюсь, есль получеться прям на фото тебе показать
 
Хорошо! Вот только его извлёк! Прям таки рука не поднималась=)
 
Ну вот и он! Ладно, я спать! Завтра с учёбы приеду и наверное доделаю. Всего хорошего, до завтра!)
 

Вложения

  • SAM_0729.webp
    SAM_0729.webp
    64.7 KB · Просмотры: 180
  • SAM_0730.webp
    SAM_0730.webp
    65.1 KB · Просмотры: 229
  • SAM_0731.webp
    SAM_0731.webp
    96.3 KB · Просмотры: 175
Вот набросал как надо подключать! Пежде всего отпаяйте все лишние провода от трансформатора.
Но первый раз лучше трансформатор включить в сеть через лампочку 220В. Если лампочка будет гореть тускло, то все впорядке,и можно включать трансформатор в сеть без лампочки. Если лампочка загориться ярко, то попробуйте вместо премычки 2-2 поставить перемычку между 3-3.
Сразу не спешите подключать трансформатор к усилителю, замеряйте напряжения между 9-10, должно быть 14В, а между 9-9 соответственно 28В
Как замеряете - отпишитесь!
Удачи!
 

Вложения

  • Схема подключения.webp
    Схема подключения.webp
    44.1 KB · Просмотры: 124
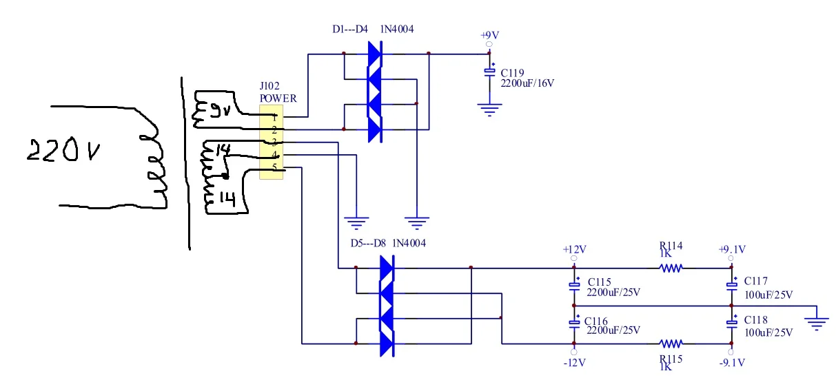
можно ещё с плюсового плеча взять питание для сателитов,только поставить кренку на 9-12в,при этом перематывать трансформатор не нужно
 
можно ещё с плюсового плеча взять питание для сателитов,только поставить кренку на 9-12в,при этом перематывать трансформатор не нужно
Согласен, только брать питание не из плеча, а из +/-,ато так может быть перекос,ведь транс не особо мощный.
 
Согласен, только брать питание не из плеча, а из +/-,ато так может быть перекос,ведь транс не особо мощный.

мелочи там,а не перекос! сателиты от силы пару ватт каждый,при таком трансформаторе даже и не заметит просадку.
трансика этого хватит с головой для такого *малыша*,так что можно по этому поводу не волноваться.Следует учесть тот момент,что кренку прийдётся закрепить на общий радиатор через прокладку и втулку,а то он без радиатора будет довольно ощутимо греться,да и *болтаться на проводках* не будет. :)
 
У этого транса есть одна интересная фишка - переключатель входного напряжения (Позиции: 110в 127в 220в и 240в) Так что эти верхнии провода (идущие к переключателю) я тумаю можно и не отрезать, а подключить транс через провода, которые я пометил как +220в и 0! На счёт перемычки между двумя 8мыми обмотками - я думаю её можно оставить. Или нет? А отвод от двух 10ых это как я понимаю средняя точка двух 9ых обмоток. И шщё коль уж тут такой хороший переключатель, я думаю перемычку между 2 и 2' можно не делать (она же есть в переключателе!?) На счёт кренки я понял так: это микросхема, которая тут будет выпотнять роль "понижающего трансформатора" преобразуя лишнее напряжение в тепло!? Хотелось бы, чтобы вы набросали схемку подключения данной кренки (на будующие) Зарание благодарю!=)
 

Вложения

  • масса.webp
    масса.webp
    70.2 KB · Просмотры: 100
  • переключатель.webp
    переключатель.webp
    36.8 KB · Просмотры: 75
Назад
Сверху