• Добро пожаловать на компьютерный форум Tehnari.ru. Здесь разбираемся с проблемами ПК и ноутбуков: Windows, драйверы, «железо», сборка и апгрейд, софт и безопасность. Форум работает много лет, сейчас он переехал на новый движок, но старые темы и аккаунты мы постарались сохранить максимально аккуратно.

    Форум не связан с магазинами и сервисами – мы ничего не продаём и не даём «рекламу под видом совета». Отвечают обычные участники и модераторы, которые следят за порядком и качеством подсказок.

    Если вы у нас впервые, загляните на страницу о проекте и правила – там коротко описано, как задать вопрос так, чтобы быстро получить ответ. Чтобы создавать темы и писать сообщения, сначала зарегистрируйтесь, а затем войдите под своим логином.

    Не знаете, с чего начать? Создайте тему с описанием проблемы – подскажем и при необходимости перенесём её в подходящий раздел.
    Задать вопрос Новые сообщения Как правильно спросить
    Если пришли по старой ссылке со старого Tehnari.ru – вы на нужном месте, просто продолжайте обсуждение.

Помогите со схемой

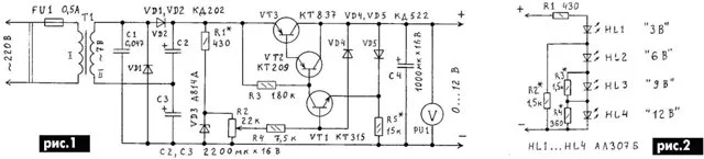
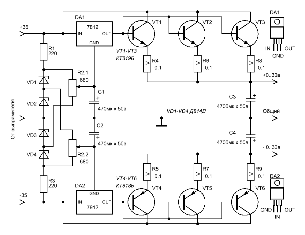
кренку пробило,видать ноги перепутал,вот держи схемки-выбирайчто больше понравится
 

Вложения

  • 0-30.gif
    0-30.gif
    24.6 KB · Просмотры: 724
  • 00124f98f2b3.webp
    00124f98f2b3.webp
    27.7 KB · Просмотры: 902
  • 5078_LM317_full_1.webp
    5078_LM317_full_1.webp
    34.5 KB · Просмотры: 1,522
  • 7638eab0eb5d.webp
    7638eab0eb5d.webp
    15.7 KB · Просмотры: 800
а еще до этого сгорел переменный резистор!
А этого вообще не может быть, если просто его включить на 35В, то мощность
цепи будет 0.15Вт, т.е. 150мВт. Может ты взял не 6.8кОм, как указано на схеме.
Схему не внимательно собрал, на выходе схемы было короткое замыкание, поэтому
и взорвалась КРЕН-ка ... :)
 
на второй картинке та-же схема только с транзистором,который позволяет усилить её по току
 
Я понял, почему переменник сгорел! Просто КРЕН-ка была пробита или
ноги были перепутаны. На движок переменника приходил полностью
весь плюс. При выводе переменника к массе, его сопротивление уменьшается.
Отсюда большой ток и естественно большая рассеиваемая мощность ... :)
 
Что-то явно напутал, не взрываются кренки просто так, проверяй как подключил все. Я выкладывал типовое включение которое 100% работает и ни в какой настройке не нуждается.
А ты часом не переменку на крен подавал?
 
Выкладывай четкие фотки своей работы и чтоб подключение к трансу было видно, посмотрим со стороны.
Чудес-то не бывает...
И желательно пошагово опиши как и чем чего вызванивал, находил, подключал...
 
Назад
Сверху