Смотрите видео ниже, чтобы узнать, как установить наш сайт в качестве веб-приложения на домашнем экране.
Примечание: Эта возможность может быть недоступна в некоторых браузерах.
Добро пожаловать на компьютерный форум Tehnari.ru. Здесь разбираемся с проблемами ПК и ноутбуков: Windows, драйверы, «железо», сборка и апгрейд, софт и безопасность. Форум работает много лет, сейчас он переехал на новый движок, но старые темы и аккаунты мы постарались сохранить максимально аккуратно.
Форум не связан с магазинами и сервисами – мы ничего не продаём и не даём «рекламу под видом совета». Отвечают обычные участники и модераторы, которые следят за порядком и качеством подсказок.
Если вы у нас впервые, загляните на страницу о проекте, чтобы узнать больше. Чтобы создавать темы и писать сообщения, сначала зарегистрируйтесь, а затем войдите под своим логином.
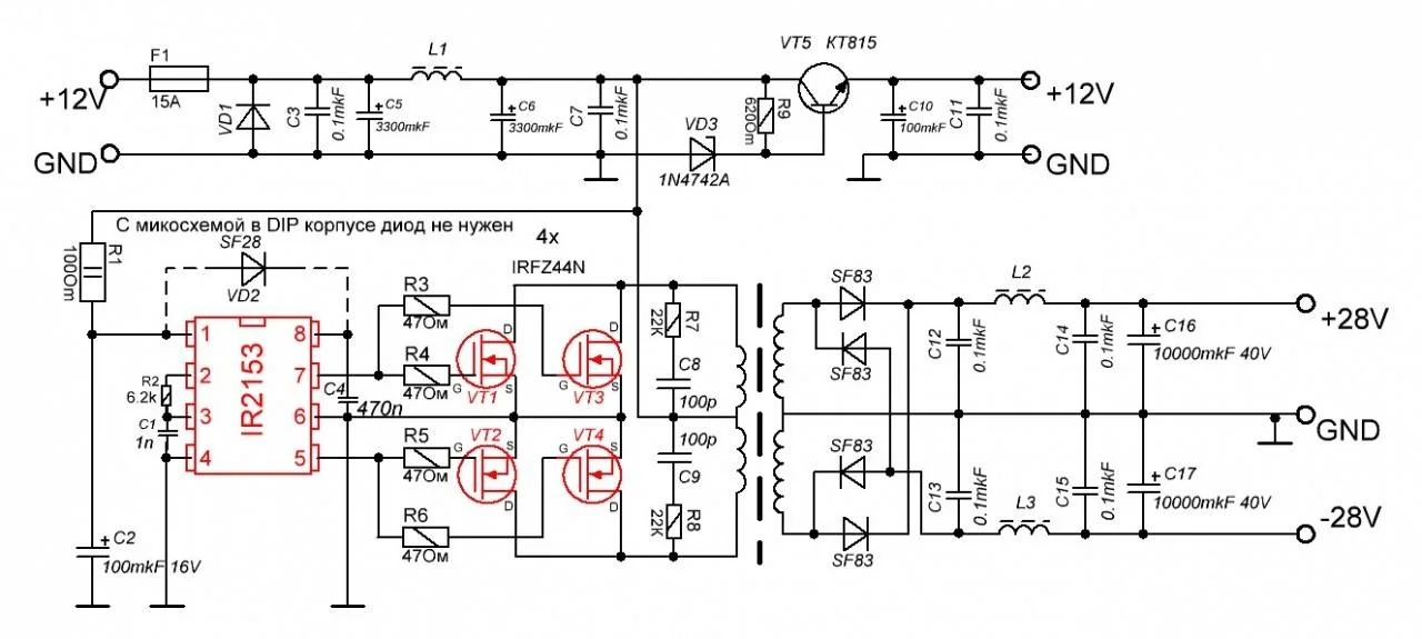
выяснилось что жто не в дип корпусе есть диод а в микрухе с индекстом "D"
Так что диод нужен.
Может микросхема с индексом D, а так не может работать нормально или работал на пол такта
Вроде 2 Ватта ...А какой мощности резистор?
R1 перегорает а предохранитель цел? А какой мощности резистор?



Обратимся к даташиту микросхемы и посмотрим на её внутреннее устройство
Посмотреть вложение 159438Посмотреть вложение 159439
Рассматривая правые части схем мы видим, что IR2153D отличается от IR2153 наличием встроенного диода D1. Таким образом буква "D" в названии микросхемы обозначает не тип корпуса (DIP), а наличие диода внутри микросхемы и дополнительный внешний диод для IR2153D ставить не надо. Функциональное назначение этого диода - обеспечить "плавающее" питание драйвера верхнего ключа при стандартном применении микросхемы.
Если посмотреть на схему автопреобразователя
Посмотреть вложение 159440
то увидим, что верхний ключ не "плавает", а жестко привязан к минусу питания. В этом случае, независимо от типа микросхемы, выводы 1 и 8 следует соединить перемычкой, так как прямое питание драйвера верхнего ключа будет лучше, чем через диод.
P.S. Обязательность установки перемычки обсуждению не подлежит. Она ДОЛЖНА быть между выводами 1 и 8. Косяки в другом месте ищи.
я пробовал без транса ток без резисторов на транс идёт только в одно плечо 12