• Добро пожаловать на компьютерный форум Tehnari.ru. Здесь разбираемся с проблемами ПК и ноутбуков: Windows, драйверы, «железо», сборка и апгрейд, софт и безопасность. Форум работает много лет, сейчас он переехал на новый движок, но старые темы и аккаунты мы постарались сохранить максимально аккуратно.

    Форум не связан с магазинами и сервисами – мы ничего не продаём и не даём «рекламу под видом совета». Отвечают обычные участники и модераторы, которые следят за порядком и качеством подсказок.

    Если вы у нас впервые, загляните на страницу о проекте и правила – там коротко описано, как задать вопрос так, чтобы быстро получить ответ. Чтобы создавать темы и писать сообщения, сначала зарегистрируйтесь, а затем войдите под своим логином.

    Не знаете, с чего начать? Создайте тему с описанием проблемы – подскажем и при необходимости перенесём её в подходящий раздел.
    Задать вопрос Новые сообщения Как правильно спросить
    Если пришли по старой ссылке со старого Tehnari.ru – вы на нужном месте, просто продолжайте обсуждение.

Рабочая ли эта схема?

транзистор не греется.:tehnari_ru_211:эту схему я не могу собрать(для меня сложно и нет микрухи)предложите пожалуйста ещё какието схемы или помогите с этой плиз!!!!!!:tehnari_ru_281:
 
транзистор не греется.:tehnari_ru_211:эту схему я не могу собрать(для меня сложно и нет микрухи)предложите пожалуйста ещё какието схемы или помогите с этой плиз!!!!!!:tehnari_ru_281:

Желательно поставить хотя бы маленький радиатор для предосторожности,
микруха используется как пред усилитель этот пред усилитель можно заменить любым другим к примеру TDA1558Q очень легка в сборке то что надо для новичков, или на TDA2822 каждый сам решает на чём собирать.
 
у меня нет микросхем таких.кстати а можно что-нить такое сделать на микрухе МВА540?
 
Забудь про первую схему, если не хочешь спалить источник сигнала и не перепалить все светодиоды. тот кто рисовал эту схему видать далёк от электроники!
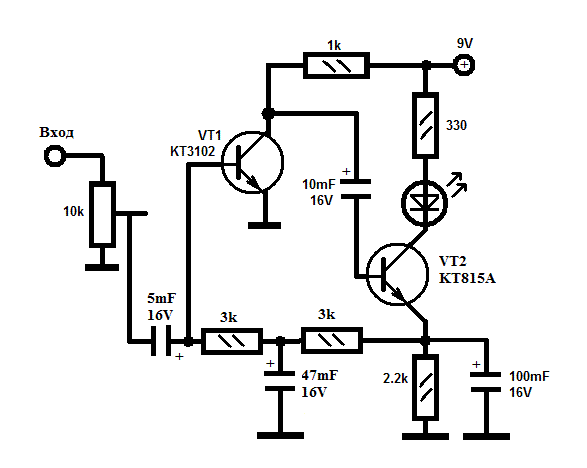
вот самая простая и надёжная схема
 

Вложения

  • светомузыка.gif
    светомузыка.gif
    8.9 KB · Просмотры: 1,283
в первом посте и в 15посте бред! :))
 
спасибо за схему.но появилось пара вопросов:
1)зачем переменный резистор?
2)можно ли добавить ещё светодиодов?
3)каким транзистором можно заменить кт3102(мп, п, гт и т.д.)?
4)можно ли ставить близкие по номиналу детали?
 
отпишитесь плиз
 
1)Подстроечный резистор служит для регулирования входного сигнала.
2) можно. Но сейчас не могу дорисовать. Позже нарисую.
3) можно заменить почти любым серии КТ... Но той же проводимости.
4) небольшой разброс можно допускать.
 
Забудь про первую схему, если не хочешь спалить источник сигнала и не перепалить все светодиоды. тот кто рисовал эту схему видать далёк от электроники!
вот самая простая и надёжная схема

заинтересовался этой схемой,но в этом деле не силён,не мог бы ты подписать на схеме.как называются детали.
питаеться вижу она от 9в,плюс вижу а минус нет.
и на входе где минус ,а где плюс(ну чтоб к колонки подключить!
зарание спаибо
 
Как смогу так нарисую и обьясню. Сейчас на работе. :) может кто раньше это сделает. :)
 
ок0буду ждать
 
3) можно заменить почти любым серии КТ... Но той же проводимости.
что значит той же проводимости?

maXo.минус у входа и выхода общий- это горизонтальные палочки которые надо соединить вместе.
 
я вчера немного не ту схему выложил вот здесь есть попроще первая которая описана Цветомоддинг, или цветомузыка в компьютере - Статьи с описанием! :)
а насчет проводимости транзистора: транзистор бывает прямой и обратной проводимости!
кт3102 транзистор обратной проводимости!
 

Вложения

  • светодиодная светомузыка.webp
    светодиодная светомузыка.webp
    13.7 KB · Просмотры: 177
Назад
Сверху