- Регистрация
- 6 Май 2011
- Сообщения
- 3,360
- Реакции
- 108
- Баллы
- 63
пробовал терморезисторы найти проблема....
Продаются вентиляторы с встроенными регуляторами оборотов и выносными терморезисторами.
Смотрите видео ниже, чтобы узнать, как установить наш сайт в качестве веб-приложения на домашнем экране.
Примечание: Эта возможность может быть недоступна в некоторых браузерах.
Добро пожаловать на компьютерный форум Tehnari.ru. Здесь разбираемся с проблемами ПК и ноутбуков: Windows, драйверы, «железо», сборка и апгрейд, софт и безопасность. Форум работает много лет, сейчас он переехал на новый движок, но старые темы и аккаунты мы постарались сохранить максимально аккуратно.
Форум не связан с магазинами и сервисами – мы ничего не продаём и не даём «рекламу под видом совета». Отвечают обычные участники и модераторы, которые следят за порядком и качеством подсказок.
Если вы у нас впервые, загляните на страницу о проекте, чтобы узнать больше. Чтобы создавать темы и писать сообщения, сначала зарегистрируйтесь, а затем войдите под своим логином.
пробовал терморезисторы найти проблема....
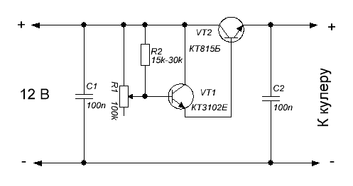
Берем известную схему блока питания, как в первом посте этой темы: http://www.tehnari.ru/f156/t70272/, безжалостно дербаним ее, убирая все лишнее, меняем транзисторы на более современные и получаем такое:
Илья, никогда при 12В на входе он не будет давать 12В на выходе, на КРЕН5А вообще теряется 1.5В, т.е. на выходе 10.5В. Чтобы на выходе получить 12В, надо на вход подать 13-14В ...Юра,питание от ИИП....может он будет больше 12выдавать
Это как это? Чёйто не то со стабилизацией ...мой ИИП выдает от12до14,5вольт под нагрузкой
И все ровно как не крути это параметрическая схема, если на входе 12В, то на выходе вы никогда не получите 12В, от силы ... 11В, т.е. от молекса питать не получится ...![]()
Ильявыходное напряжение зависит от напряжения сети, по этому и пишут 12-14В ...![]()
Ну, это уже придирки к словам, я просто попытался по простому объяснить человеку ...И тут же нужно напомнить, что от тока нагрузки оно зависит ничуть не меньше, чем от напряжения сети.
Короче, я тут разозлился и со злости перетянул схему на макетку. Что сделал и чего удалось добится? Резистор R4 выбросил вообще, резисторы R3 и R2 выбросил тоже. Переменный резистор 100 кОм включил реостатом и зашунтировал его постоянным резистором сопротивлением от 15 до 30 кОм. Результат не блестящий, но все же лучше чем раньше, напряжение регулируется начиная с 4-7 вольт до 11, не сказать чтобы очень плавно, но лучше чем в исходной схеме.