- Регистрация
- 13 Апр 2009
- Сообщения
- 16,556
- Реакции
- 289
- Баллы
- 0
Я вообще конечно не собирался тебя уговаривать на кодовый замок
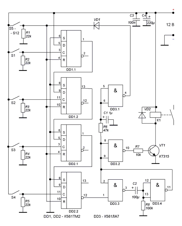
Для новичка довольно сложно
Вот например

Если заинтересует то кину ссылку на сайт с описанием в личку.
Вообще предлагаю что то типо геркона в неприметном месте и магнитного ключа или карты с определённой формой дорожек, по сути эту будет усложнённая версия тумблера, зато никто не догадается

Если заинтересует то кину ссылку на сайт с описанием в личку.
Вообще предлагаю что то типо геркона в неприметном месте и магнитного ключа или карты с определённой формой дорожек, по сути эту будет усложнённая версия тумблера, зато никто не догадается