Схема для цветомузыки в машину

  • Автор темы Автор темы KS_on_V
  • Дата начала Дата начала
Дак если я прозвонкой проверю контакт с минуса прикуривателя и минуса колонки, поидее ничего страшного не должно произойти...
Я же говорю динамик надо отключать 4-8 Ом прозвонкой не поймаешь, вернее на оборот будешь ловить в любом случае ... :)
-А может с аккумулятора на 12 В попробовать подключить к колонке?
Это вообще не в коем случае !!!
Работает, а попробую с авто-колонкой, просто все землю соединю....
Пока не прозвонишь не вздумай !!!
-Вы говорите про усилитель...имеете ввиду в магнитоле встроенный или внешний для саббуфера?
Любой, может быть сделан мостом на выходе ... :)
 
из Риги
Т.е. у вас только питание от машины и все. А звук микрофоном снимается, правильно я вас понял?
 
Т.е. у вас только питание от машины и все. А звук микрофоном снимается, правильно я вас понял?
Правильно ни какого риска ... :)
Я использую для цветомузыки в авто схему микрофонного усилителя на LM358 - и ничего к автомагнитоле подключать не надо
Прекрасная примитивная схема, усилител-компрессор, фильтры, ключи ... :)
 
George Smith
Согласен с вами!
Только как с цувствительностью дела обстоят?
Ткните носом в номер поста, а то там много примеров не пойму о каком вы конкретно говорите...
 
Классно!
Т.е. я правильно понимаю: Можно собрать усилитель на микрофоне + моя схема?
 

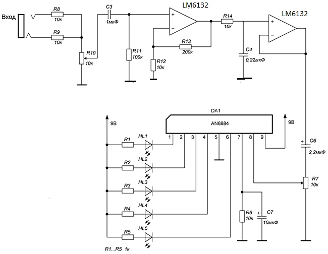
Вложения

  • mic_amp21.GIF
    mic_amp21.GIF
    12.5 KB · Просмотры: 9,967
  • lght60-8.webp
    lght60-8.webp
    14 KB · Просмотры: 1,564
А зачем 2 ОУ в первой схеме, они оба являются усилителями?
 
А зачем 2 ОУ в первой схеме, они оба являются усилителями?
Не совсем, первый усилитель, второй компрессор (компрессирует сигнал), т.е. частичная независимость от громкости сигнала от микрофона. Надо просто эту схему усилителей поставить вместо твоих двух усилителей ... :)
 
Нет, у меня первый - усиливает, я согласен, его удалить можно. А второй-то фильтр нижних частот! Для отображения басов он мне нужен!
 
Да, извини не подумал, но комплекс этот хорош, надо подумать о фильтре ... :)
 
Ребят, обясните мне, недотёпе, для чего в автомобиле цветомузыка? Для кого? Что это даёт? А то может срочно делать надобно, а мужики-то и не знают...
 
Не сочтите за труд.
ДимАс не сочтем ... :)
Кто сказал что весь салон должен полыхать огнями цветомузыки? ... :)
Достаточно сделать матовую линейку поверх солнечных экранов и будет не только цветомузыка, но и с элементами бегущего огня. Стоишь, откинулся и слушаешь музычку. Это делается не так сложно ... :)
 
20 лет ... автомобиль ... пикник на природе ...весёлая кампания... девочки ... - когда вместо всего этого радикулит , пенсия и жена устаревшей модели - ТО ЦВЕТОМУЗЫКА НЕ НУЖНА ! tehno037
Советую не язвить, ВСЕМ ... Модератор ... :)
 
1)Я в теме не вижу цветомузыку вообще. Схема из первого поста не является цветомузыкой. Это можно назвать индикатором уровня баса. И да, ФНЧ примитивный.

2)Кратко: Первые 5 минут "ВАУ!", потом жутко надоедает. Надоедает из-за незатейливого и простого алгоритма работы.

2)Настоящая цветомузыка работает совершенно по другому принципу. И должна постоянно менять алгоритм работы самым непредсказуемым образом.
 
2)Настоящая цветомузыка работает совершенно по другому принципу. И должна постоянно менять алгоритм работы самым непредсказуемым образом.
Дмитрий, золотые слова, чё я всегда хочу довести, до людей ... :)
 
Ок мужики, буду пробовать оба варианта.
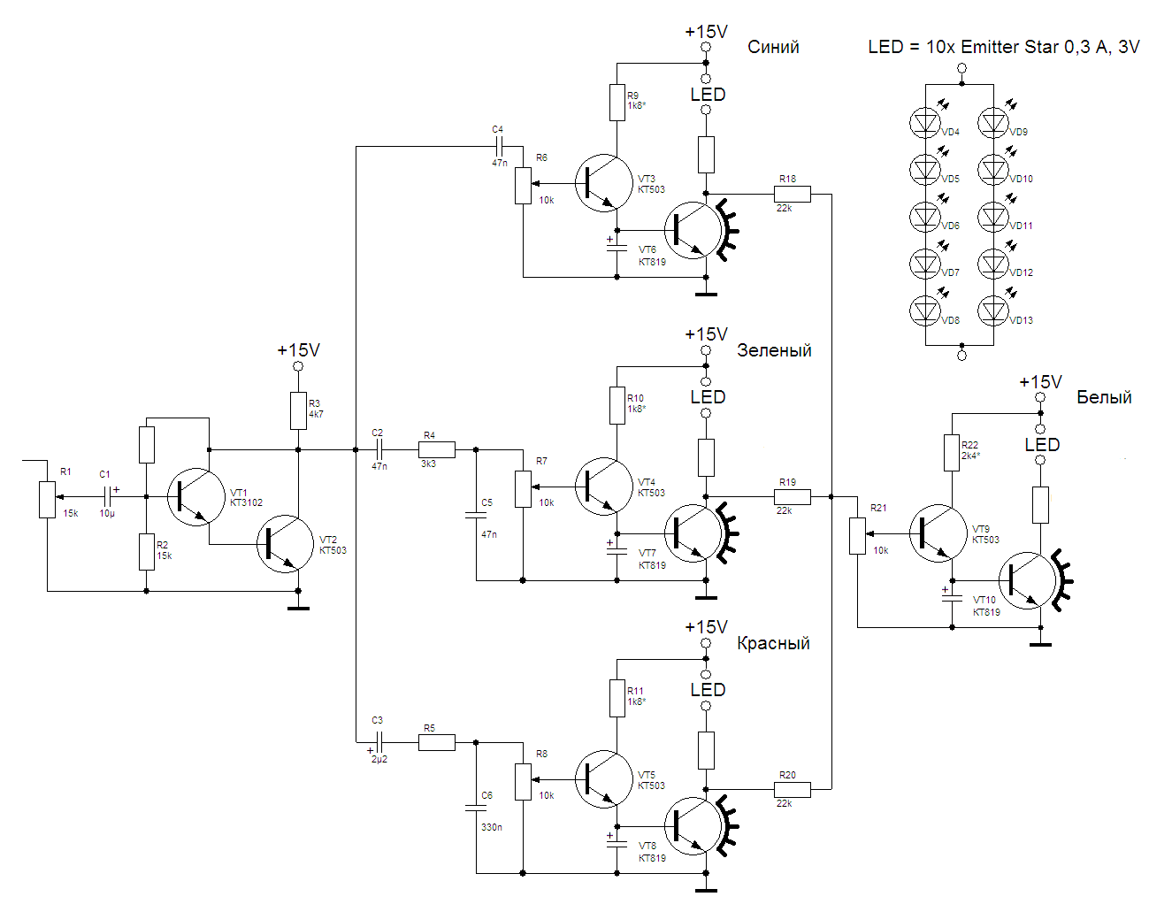
В схеме, как я понял, красный, зеленый и синий отвечают за частоты низкие, средние и высокие, а белый диод за что отвечает?
 

Вложения

  • Фильтры с ключами.GIF
    Фильтры с ключами.GIF
    28.8 KB · Просмотры: 6,083
Назад
Сверху