• Добро пожаловать на компьютерный форум Tehnari.ru. Здесь разбираемся с проблемами ПК и ноутбуков: Windows, драйверы, «железо», сборка и апгрейд, софт и безопасность. Форум работает много лет, сейчас он переехал на новый движок, но старые темы и аккаунты мы постарались сохранить максимально аккуратно.

    Форум не связан с магазинами и сервисами – мы ничего не продаём и не даём «рекламу под видом совета». Отвечают обычные участники и модераторы, которые следят за порядком и качеством подсказок.

    Если вы у нас впервые, загляните на страницу о проекте, чтобы узнать больше. Чтобы создавать темы и писать сообщения, сначала зарегистрируйтесь, а затем войдите под своим логином.

    Не знаете, с чего начать? Создайте тему с описанием проблемы – подскажем и при необходимости перенесём её в подходящий раздел.
    Задать вопрос Новые сообщения Как правильно спросить
    Если пришли по ссылке со старого Tehnari.ru – вы на нужном месте, просто продолжайте обсуждение.

Спалил TDA7294

Серый, че ты пугаешь человека зря?

Слав, это не пугания - это суровая реальность. Имел "счастье" с таким сталкиваться. Проверить легко: на утечку, например, или в скорости набора емкости - разница набора емкости между 2200 и 4700мкФ будет около 0.5-1сек (зависит от пригодности электролита), но она БУДЕТ заметна при проверке обычным мультиметром даже:)
 
Потому что снаружи написано 10.000 мкФ 50 вольт, а внутри стоят 3300 мкф 63 вольта :D
Прошу модераторов поправить это сообщение. Я про ничиконы не писал такого. Форум читает молодежь,не надо таких вещей озвучивать пытливым умам
 
Да,с капстоном насмешили.дешевка и есть дешевка, ладно бы Джамикон или ТЕАРО ,эти хоть средней паршивости конденсаторы.
 
Прошу модераторов поправить это сообщение. Я про ничиконы не писал такого. Форум читает молодежь,не надо таких вещей озвучивать пытливым умам

Ну, это что-то типа шуток было... Не принимайте близко к реальности :)
 
Ну, это что-то типа шуток было... Не принимайте близко к реальности
Дружище,и не думал,просто у тебя получилось каким-то образом процитировать то,чего я не писал. За неточность каюсь koresch
 
Получил вчера посылку из Гонконга с купленным перед Новым годом на ибее за 17 баксов тестером радиодеталей.

Беру некогда купленный в местном магазине китайский конденсатор, причем выбирал из того что подешевле.

тестер1.webp

Емкость была дополнительно проверена другим прибором (показал около 5100 мкФ), к которому за 15 лет не было претензий. Значение ESR=0, то есть менее 0.01 ом, вызвало сомнение. Поэтому для проверки решил установить последовательно с конденсатором резистор 0.22 ом.

тестер2.webp

Ну и чтобы окончательно убить сомнения измеряю сопротивление резистора.

тестер3.webp


Тут нужно заметить, что хоть он показывает 0.14 вместо 0.22 (то есть около 30% погрешности), на сопротивления от 100 ом погрешность измерений составляет около 1%.


Конечно, это всего лишь тестер, причем чисто китайский, и его измерения далеки от идеала. Но тем не менее, личное дело каждого, платить бешеные бабки за конденсаторы с надписями Low ESR и for Audio, или взять измеритель и проверять то что покупаешь.
 
Дружище,и не думал,просто у тебя получилось каким-то образом процитировать то,чего я не писал. За неточность каюсь

А, я такое часто замечаю, у других в цитатах тоже бывает такое...

Получил вчера посылку из Гонконга с купленным перед Новым годом на ибее за 17 баксов тестером радиодеталей.

Полезная штука, я смотрю :)
 
Полезная штука, я смотрю

Да вообще интересная вещь. Там три контакта. Двух выводные детали подключаешь к любым двум. Трех выводные втыкаешь как попало. Сама определяет деталь, у транзисторов определяет тип (нрн,пнр. мосфиты и прочие полевики) и выдает параметры и расположение выводов.
 
Последнее редактирование:
Да вообще интересная вещь. Там три контакта. Двух выводные детали подключаешь к любым двум. Трех выводные втыкаешь как попало. Сама определяет деталь, у транзисторов определяет тип (нрн,пнр. мосфиты и прочие полевики) и выдает параметры и расположение выводов.

Вещь) Я видел только пробник транзисторов - тоже определение выводов, типа и т.д., но чтобы для всех деталей - о таком не знал...
 
Да вообще интересная вещь. Там три контакта. Двух выводные детали подключаешь к любым двум. Трех выводные втыкаешь как попало. Сама определяет деталь, у транзисторов определяет тип (нрн,пнр. мосфиты и прочие полевики) и выдает параметры и расположение выводов.

У меня похожий тестер , емкость меряет до 15000 мкФ и все остальное тоже измеряет)) Удобная вещь и стоит всего 600 руб на ебее. Вот подключил резистор у себя на 0,47 Ома и транзистор для наглядности. Нашел кстати хорошие конденсаторы Teapo из старых компьютерных БП
 

Вложения

  • 4.webp
    4.webp
    72.3 KB · Просмотры: 88
  • 3.webp
    3.webp
    75.6 KB · Просмотры: 77
  • 5.webp
    5.webp
    58.3 KB · Просмотры: 133
  • 6.webp
    6.webp
    59.4 KB · Просмотры: 137
  • 7.webp
    7.webp
    63.7 KB · Просмотры: 101
  • 8.webp
    8.webp
    60.5 KB · Просмотры: 109
  • 9.webp
    9.webp
    63.8 KB · Просмотры: 80
  • DSC_0467.webp
    DSC_0467.webp
    100.4 KB · Просмотры: 82
  • DSC_0468.webp
    DSC_0468.webp
    140.4 KB · Просмотры: 71
  • DSC_0479.webp
    DSC_0479.webp
    82.4 KB · Просмотры: 98
Всем привет! Купил я сегодня паяльничЕГ, микруху))) все спаял, протестить сейчас не смогу, у крестника ДР. Приеду буду тестить) Отпишусь.
Да, в компьютерном БП есть 0,47кОм? Не могу найти. Забыл купить на второй канал.
 

Вложения

  • 3.webp
    3.webp
    87 KB · Просмотры: 274
  • 4.webp
    4.webp
    63.7 KB · Просмотры: 320
Скинул в личку ссылку на продавца с ебея
 
Офф. Все,справился,спасибо товарищи-камрады
 
Ну вот я и опробовал оба усилителя))) Все заработало, вообще без проблем 3 тьфу) Далее буду делать аккустику и корпус под усилитель.

TDA7294 - YouTube
 
Последнее редактирование:
Блин, как вставить видео с ютьюба?
 
Да вообще интересная вещь. Там три контакта. Двух выводные детали подключаешь к любым двум. Трех выводные втыкаешь как попало. Сама определяет деталь, у транзисторов определяет тип (нрн,пнр. мосфиты и прочие полевики) и выдает параметры и расположение выводов.
Правда что-ли?
Стабилитроны и тиристоры распознает?
До чего додумались китайские мастера...
Еще бы над точностью измерений поработать - цены бы ему не было.
 
Стабилитроны и тиристоры распознает? До чего додумались китайские мастера... Еще бы над точностью измерений поработать - цены бы ему не было.

Тиристоры распознает, стабилитроны нет, там напряжение питания на контроллере всего 5В.
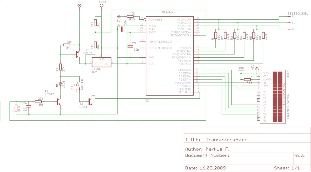
Изначально это разработка какого-то немца.

Общая схема имеет примерный вид

Тестер.webp

Если резисторы R1-R6 заменить на прецизионные (в моем варианте стоят 5%), то точность должна повысится. Хотя возможно есть еще какие-то детали влияющие на точность (подробно со схемой пока не разбирался, да и наверное не буду, устраивает вариант "как есть").

Конечно, как с серьезному измерительному устройству к нему относиться нельзя, но и имеющиеся возможности совсем не плохи. Лично я не жалею потраченных денег.
 
Назад
Сверху