- Регистрация
- 7 Мар 2011
- Сообщения
- 3,822
- Реакции
- 206
- Баллы
- 0
Я читал, вот эта? http://www.tehnari.ru/f169/t60499/index7.html#post655341
Да, это несерьезно.
Да, это несерьезно.
Смотрите видео ниже, чтобы узнать, как установить наш сайт в качестве веб-приложения на домашнем экране.
Примечание: Эта возможность может быть недоступна в некоторых браузерах.
Добро пожаловать на компьютерный форум Tehnari.ru. Здесь разбираемся с проблемами ПК и ноутбуков: Windows, драйверы, «железо», сборка и апгрейд, софт и безопасность. Форум работает много лет, сейчас он переехал на новый движок, но старые темы и аккаунты мы постарались сохранить максимально аккуратно.
Форум не связан с магазинами и сервисами – мы ничего не продаём и не даём «рекламу под видом совета». Отвечают обычные участники и модераторы, которые следят за порядком и качеством подсказок.
Если вы у нас впервые, загляните на страницу о проекте, чтобы узнать больше. Чтобы создавать темы и писать сообщения, сначала зарегистрируйтесь, а затем войдите под своим логином.
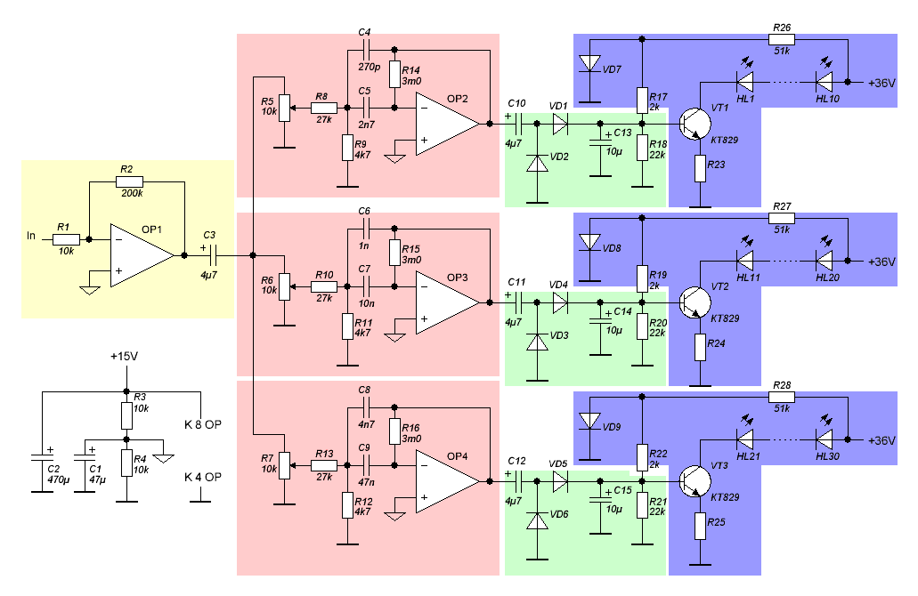
А если так?
Посмотреть вложение 64723
Кубики в детстве были? Так вот, и схема составлена из простых (кубиков) схем.
Предварительный усилитель > полосовой фильтр > детектор > генератор тока.