• Добро пожаловать на компьютерный форум Tehnari.ru. Здесь разбираемся с проблемами ПК и ноутбуков: Windows, драйверы, «железо», сборка и апгрейд, софт и безопасность. Форум работает много лет, сейчас он переехал на новый движок, но старые темы и аккаунты мы постарались сохранить максимально аккуратно.

    Форум не связан с магазинами и сервисами – мы ничего не продаём и не даём «рекламу под видом совета». Отвечают обычные участники и модераторы, которые следят за порядком и качеством подсказок.

    Если вы у нас впервые, загляните на страницу о проекте, чтобы узнать больше. Чтобы создавать темы и писать сообщения, сначала зарегистрируйтесь, а затем войдите под своим логином.

    Не знаете, с чего начать? Создайте тему с описанием проблемы – подскажем и при необходимости перенесём её в подходящий раздел.
    Задать вопрос Новые сообщения Как правильно спросить
    Если пришли по ссылке со старого Tehnari.ru – вы на нужном месте, просто продолжайте обсуждение.

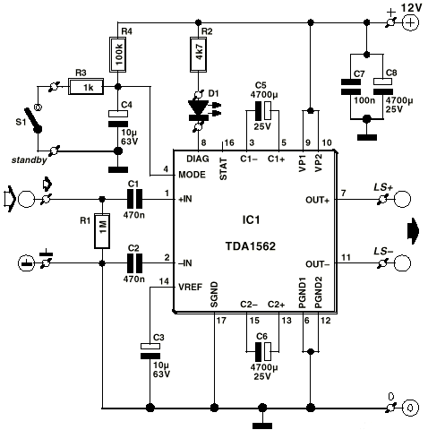
TDA 1562Q - нужна консультация

  • Автор темы Автор темы ilkona
  • Дата начала Дата начала
а можно печатку в формате lay*???
так ткните в спринт и обведите...хотя она и так напечатается нормально...например в ACDSee можно размер печати рисунка выставить любой в миллиметрах
 
Последнее редактирование:
а какие ее размеры примерно?
и как в работе себя поазывает??
 
а какие ее размеры примерно?
не делал не знаю...тупо прикиньте ножки распечатайте на бумажонке, взят на польском сайе чувак реально делал должно работать
и как в работе себя поазывает??
не понял
 
я на работу делал себе ящичек с динамиками и встроенным мр3 лет 7 назад на них (делал навесом прям на радиаторах) номуль пели
 
ааа, ну тогда буду собирать....
а переключатель st-by любой брать??
 
хорошо, спасибо
 
Назад
Сверху