• Добро пожаловать на компьютерный форум Tehnari.ru. Здесь разбираемся с проблемами ПК и ноутбуков: Windows, драйверы, «железо», сборка и апгрейд, софт и безопасность. Форум работает много лет, сейчас он переехал на новый движок, но старые темы и аккаунты мы постарались сохранить максимально аккуратно.

    Форум не связан с магазинами и сервисами – мы ничего не продаём и не даём «рекламу под видом совета». Отвечают обычные участники и модераторы, которые следят за порядком и качеством подсказок.

    Если вы у нас впервые, загляните на страницу о проекте, чтобы узнать больше. Чтобы создавать темы и писать сообщения, сначала зарегистрируйтесь, а затем войдите под своим логином.

    Не знаете, с чего начать? Создайте тему с описанием проблемы – подскажем и при необходимости перенесём её в подходящий раздел.
    Задать вопрос Новые сообщения Как правильно спросить
    Если пришли по ссылке со старого Tehnari.ru – вы на нужном месте, просто продолжайте обсуждение.

TDA2003

10ц.webp
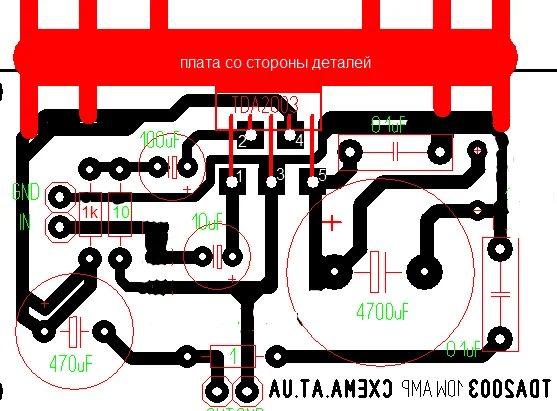
может кто печатку сделать
 
так у тебя ведь есть печатка? Ты ведь ссылку давал?
2003.webp 2003 элементы.webp 2003 все.webp :tehnari_ru_117:
 
это печатка чушь полная она немного отличается от схемы.....там появляются диодные мосты резисторы и прочая чепуха...... мне надо точно по схеме!!!
заранее спасибо!
 
это печатка чушь полная она немного отличается от схемы.....там появляются диодные мосты резисторы и прочая чепуха...... мне надо точно по схеме!!!
заранее спасибо!
Ничего это не чушь.
1 Диобный мост можно не использовать если у вас уже выпрямленное напряжение для этого просто поставьте перемычки вместо моста.
2 переменный резистор добавлен для регулировки громкости. Если не нучна регулировка то отредактируйте схему как на рисунке выше.
 
спасибо буду делать!
 
откуда кондер на 4700 появился????
внз исправь пожалуйста печатку там кондесаторы от 5 они идут в ряд а на печатке ваще непонятно
 
Последнее редактирование:
Если нет на 4700 поставь поменьше (3300, 2200, 1000, 470,...)
Исправлять в печатке нечего, не имеет значения в ряд идут конденсаторы или не в ряд
 
Назад
Сверху