• Добро пожаловать на компьютерный форум Tehnari.ru. Здесь разбираемся с проблемами ПК и ноутбуков: Windows, драйверы, «железо», сборка и апгрейд, софт и безопасность. Форум работает много лет, сейчас он переехал на новый движок, но старые темы и аккаунты мы постарались сохранить максимально аккуратно.

    Форум не связан с магазинами и сервисами – мы ничего не продаём и не даём «рекламу под видом совета». Отвечают обычные участники и модераторы, которые следят за порядком и качеством подсказок.

    Если вы у нас впервые, загляните на страницу о проекте, чтобы узнать больше. Чтобы создавать темы и писать сообщения, сначала зарегистрируйтесь, а затем войдите под своим логином.

    Не знаете, с чего начать? Создайте тему с описанием проблемы – подскажем и при необходимости перенесём её в подходящий раздел.
    Задать вопрос Новые сообщения Как правильно спросить
    Если пришли по ссылке со старого Tehnari.ru – вы на нужном месте, просто продолжайте обсуждение.

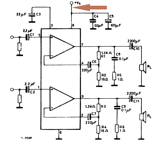
TDA2007A

  • Автор темы Автор темы den1008
  • Дата начала Дата начала
фаза ты вкл. тут ставил или на земле, т.к. я смотрю у нее нету сна.
 

Вложения

  • вкл.webp
    вкл.webp
    20.5 KB · Просмотры: 2,292
Я тот усилок так и не доделал, он у меня ввиде платы так и валяется. Здесь можно на плюс питания поставить (где ты и пометил), а вообще, лучше перед трансформатором, на 220В включатель, и про предохранители не забудь (на 220 В и на + питания)
 
Последнее редактирование:
Я тот усилок так и не доделал, он у меня ввиде платы так и валяется. Здесь можно на плюс питания поставить (где ты и пометил), а вообще, лучше перед трансформатором, на 220В включатель, и про предохранители не забудь (на 220 В и на + питания)

Просто если от трансформатора вкл., пока кондеры разрядятся 2сек пройдет, на 7294 вообще 5 сек(но тут сон хоть есть)
 
Просто если от трансформатора вкл., пока кондеры разрядятся 2сек пройдет, на 7294 вообще 5 сек(но тут сон хоть есть)

Я тоже на этим думал, но опыта мало, пока ни к чему не пришел:tehnari_ru_935: На досуге хочу освоить схему софт-старта для усилка, посмотрим что из этого получится.
 
Просто если от трансформатора вкл., пока кондеры разрядятся 2сек пройдет, на 7294 вообще 5 сек(но тут сон хоть есть)

Я тут подумал как с этой проблемой бороться, и вот пару вариантов: поставить электронный регулятор громкости или предусилитель, при выключении питания, сигнал на нём должен пропадать гораздо быстрее. Можно поставить электронный коммутатор входов, в принципе, при отключении питания сигнал, на нём тоже должен пропадать
 
Назад
Сверху