• Добро пожаловать на компьютерный форум Tehnari.ru. Здесь разбираемся с проблемами ПК и ноутбуков: Windows, драйверы, «железо», сборка и апгрейд, софт и безопасность. Форум работает много лет, сейчас он переехал на новый движок, но старые темы и аккаунты мы постарались сохранить максимально аккуратно.

    Форум не связан с магазинами и сервисами – мы ничего не продаём и не даём «рекламу под видом совета». Отвечают обычные участники и модераторы, которые следят за порядком и качеством подсказок.

    Если вы у нас впервые, загляните на страницу о проекте, чтобы узнать больше. Чтобы создавать темы и писать сообщения, сначала зарегистрируйтесь, а затем войдите под своим логином.

    Не знаете, с чего начать? Создайте тему с описанием проблемы – подскажем и при необходимости перенесём её в подходящий раздел.
    Задать вопрос Новые сообщения Как правильно спросить
    Если пришли по ссылке со старого Tehnari.ru – вы на нужном месте, просто продолжайте обсуждение.

Телефонный мониторный усилитель "Универсал"

лучше все в изолированном корпусе ТО126 ,тогда проклдок под шунты не надо

Учту обязательно этот момент. Раньше как-то смущали такие корпуса, казалось что неважный теплоотвод у них.
 
При замене транзисторов соответствие новых схемным по площади кристалла смотрите,а то ток покоя может уйти в ту или иную сторону .
 
Глянулась такая защита от постоянки.
Что скажем по ней? Есть слабые места?
 

Вложения

  • защита 15.webp
    защита 15.webp
    65.1 KB · Просмотры: 277
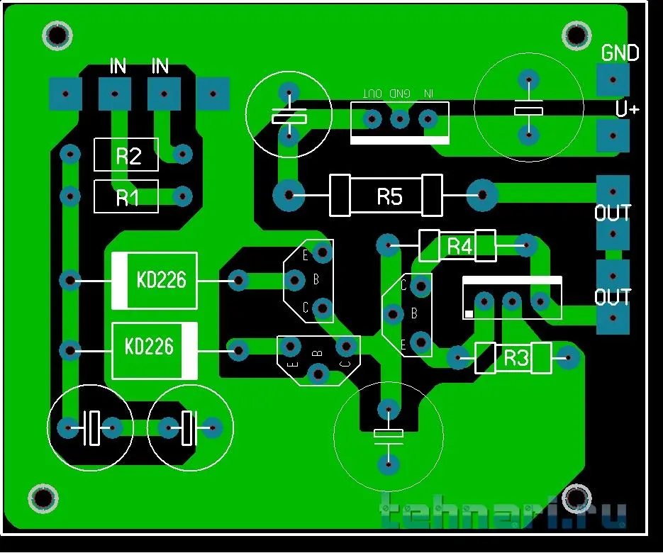
  • защита 15 плата.webp
    защита 15 плата.webp
    44.3 KB · Просмотры: 237
Глянулась такая защита от постоянки.
Стесняюсь спросить, чем собственно глянулась-то ?
Вообще-то есть проверенные временем схемы защиты. Зачем изобретать велосипед ?

Есть слабые места?
Уж если очень глянулась, то надо собрать в железе и проверить работоспособность и делать соответствующие выводы.
 
Просто понравилась!
 
Схема рабочая ,нарисована только в микрокапе и подрисована коммутация для проверки работоспособности и определения нижних пределов срабатывания и поведения в зависимости от полярности и уровня по стоянки на входе.
Ну и понравилась .имхо лучше бриговской и дешевле чем на специализированных микросхемах защит
 
Ни чем не лучше... Пороги срабатывания разные, так как в одном случае будет определяться базовым током, в другом эмиттерным. В общем случае по защитам я неоднократно высказывался http://www.tehnari.ru/f114/t255041/index9.html#post2508782.
Дешевизну в качестве аргумента ненужно рассматривать совсем, главное надёжность, а в данном случае она будет определятся качеством электролитов.
Сам лично использую на мк attiny13...
 
При замене транзисторов соответствие новых схемным по площади кристалла смотрите,а то ток покоя может уйти в ту или иную сторону .

Вроде бы предусмотрена в схеме усилителя регулировка тока покоя? Или ошибка в выборе транзисторов может за границу диапазона регулировки ток покоя вывести? Сорри, если вопрос показался "ламерским"))
 
Вроде бы предусмотрена в схеме усилителя регулировка тока покоя? Или ошибка в выборе транзисторов может за границу диапазона регулировки ток покоя вывести? Сорри, если вопрос показался "ламерским"))
все предусмотрено.Схема прошла проверку временем . Но лучше не отходить от рекомендаванных типов транзисторов или перед распайкой посоветоваться .
 
Назад
Сверху