• Добро пожаловать на компьютерный форум Tehnari.ru. Здесь разбираемся с проблемами ПК и ноутбуков: Windows, драйверы, «железо», сборка и апгрейд, софт и безопасность. Форум работает много лет, сейчас он переехал на новый движок, но старые темы и аккаунты мы постарались сохранить максимально аккуратно.

    Форум не связан с магазинами и сервисами – мы ничего не продаём и не даём «рекламу под видом совета». Отвечают обычные участники и модераторы, которые следят за порядком и качеством подсказок.

    Если вы у нас впервые, загляните на страницу о проекте, чтобы узнать больше. Чтобы создавать темы и писать сообщения, сначала зарегистрируйтесь, а затем войдите под своим логином.

    Не знаете, с чего начать? Создайте тему с описанием проблемы – подскажем и при необходимости перенесём её в подходящий раздел.
    Задать вопрос Новые сообщения Как правильно спросить
    Если пришли по ссылке со старого Tehnari.ru – вы на нужном месте, просто продолжайте обсуждение.

Терморегулятор оборотов кулера

  • Автор темы Автор темы heller
  • Дата начала Дата начала
да ничего меня не бесит, задавай вопросы , только постановку вопроса делай правельно, чтоб понять о чём речь..
тогда и ответы появятся..
и на будущее.. мы не зря долго и упорно создавали правила форума..
если их читать, то много отпадает само сабой..
2. Рекомендации
2.1. Создавайте новые темы в соответствующих разделах. Если созданная вами тема не соответствует тематике форума, в котором вы её создали, она будет перемещена в подходящий, или удалена. Формулируйте вопрос грамотно. Помните, что правильно сформулированный вопрос - уже половина решения. Создавайте темы с осмысленным названием, топики с заглавием ПОМОГИТЕ!!!!!!!!!! будут удаляться.
 
будем исправляться =) просто такая идея, и ищу к ней подход, того и спрашую ....
 
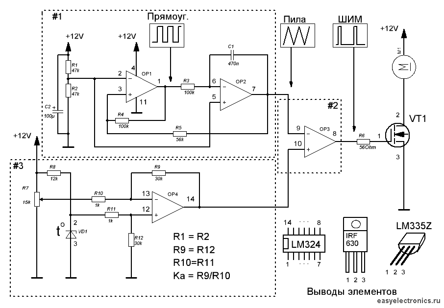
Посмотреть вложение 12012
Есть еще с микроконтроллером, но эта схема проще.

Отличная схема, у меня у самого таких 2 шт сделано)))))
не жалуюсь))))) и компактная)))) 3х4 если не ошибаюсь))))
хотя....если не умеешь паяльником работать, трудно будет чипы впаивать
а вот фото..... первый блин комом)))) плату в зеркальном отражении сделал и не сразу заметил))
 

Вложения

  • Фото-0019.webp
    Фото-0019.webp
    6.6 KB · Просмотры: 258
  • Фото-0020.webp
    Фото-0020.webp
    4.9 KB · Просмотры: 238
Можно переделать плату под DIP же.
 
но не каждый сможет)))))
 
это уже что-то =)
 
Назад
Сверху