• Добро пожаловать на компьютерный форум Tehnari.ru. Здесь разбираемся с проблемами ПК и ноутбуков: Windows, драйверы, «железо», сборка и апгрейд, софт и безопасность. Форум работает много лет, сейчас он переехал на новый движок, но старые темы и аккаунты мы постарались сохранить максимально аккуратно.

    Форум не связан с магазинами и сервисами – мы ничего не продаём и не даём «рекламу под видом совета». Отвечают обычные участники и модераторы, которые следят за порядком и качеством подсказок.

    Если вы у нас впервые, загляните на страницу о проекте, чтобы узнать больше. Чтобы создавать темы и писать сообщения, сначала зарегистрируйтесь, а затем войдите под своим логином.

    Не знаете, с чего начать? Создайте тему с описанием проблемы – подскажем и при необходимости перенесём её в подходящий раздел.
    Задать вопрос Новые сообщения Как правильно спросить
    Если пришли по ссылке со старого Tehnari.ru – вы на нужном месте, просто продолжайте обсуждение.

Усилитель для комбика

Программа для рисования печатных плат. ЛЕЙАУТ(в народе ЛЕЙКА)
 
:D теперь ясно, прога есть а вот рисовать не получается, и линейка есть только на усилитель а на тембр нету
 
По размеру между ножками МС. А рисунок перетаскивается. переводится в черно-белый цвет и смотри по рисунку надо ли делать зеркальное изображение. Иначе МС будут вверх ногами на плате.
 
щас будем побывать с начала с усилителем
 
вот попробовал нарисовать по шаблону без номиналов деталей, не знаю правильно нет,делал в первый раз, это под унч
 

Вложения

  • УМ с ограничителемм1.webp
    УМ с ограничителемм1.webp
    55.3 KB · Просмотры: 83
если есть такие рисунки по любому где то и печатки под них :( но не у меня
 
Теперь зеркалку делай. иначе МС будет со строны дорожек. И почитай как в негатив переводится черно-белый. Ибо уже помочь не могу. Лейкой пользовался на заре этого дела. больше нет. Да и надобности небыло.
 
для чего негатив переводить в черно белый?
 
и зеркалить вроде не надо
 
Ножки МС идут с лево на право. На плате 1-я нога всегда обозначена квадратом. И травится чистое поле.Черные дорожки. Нашел рус.вариант лейки с инструкцией. Читай. Скину в личку. Сюда чет не лезет.
 
ну 1-я нога и стоит с лева, мы в таком виде распечатывает переводим травим, и когда плата будет фальгой вниз то вроде как правильно, а может не догоняю чего.
 
Первая нога-квадратик слева на право на плате(должн быть с права на лево) и со стороны дорожек . Чистое поле травится. Дорожки черные-нет.
 
Вот нашел на рус языке. читай.
 

Вложения

спасибо) прочту щас
 
как работать в проге я в принципе разобрался еще до этого, а вот понять зачем плату унч зеркалить ведь мы на неё щас смотрим как она должна быть т.е щас мы смотрим на неё со стороны элементов а не со стороны дорожек, и получается что правильно 1-я нога с лева. если я не прав до объясните пожалуйста доступно, что бы точно понял
 
Все правильно, данную плату УНЧ на 2050 зеркалить не нужно.
 

Вложения

  • УМ с ограничителем и спикерсимом.gif
    УМ с ограничителем и спикерсимом.gif
    49.6 KB · Просмотры: 142
для чего такие длинные дорожки без элементов? и что за резистор?
 

Вложения

  • УМ с ограничителем и спикерсимом1.webp
    УМ с ограничителем и спикерсимом1.webp
    121.5 KB · Просмотры: 135
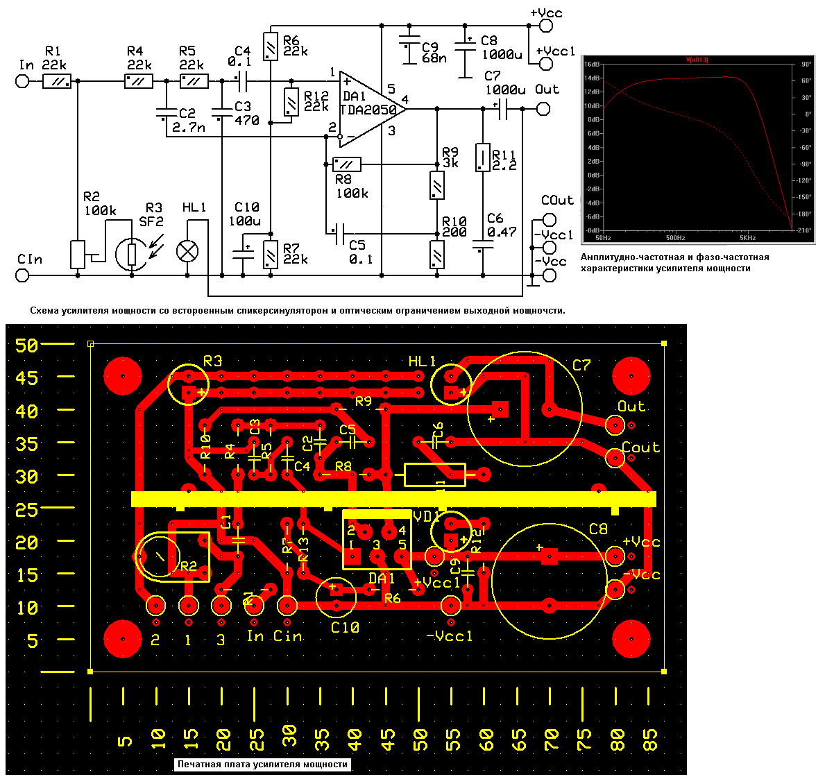
Это фоторезистор. Видать совместно с лампочкой HL1 образует оптопару для ограничения сигнала на входе, при высоком выходном , управляя делителем r1/r2.
 
Почему схема с однополярным питанием, когда в первом посту сказано (тс-40 с двумя вторичками), да и сама тдашка двуполярная?
 
Назад
Сверху