• Добро пожаловать на компьютерный форум Tehnari.ru. Здесь разбираемся с проблемами ПК и ноутбуков: Windows, драйверы, «железо», сборка и апгрейд, софт и безопасность. Форум работает много лет, сейчас он переехал на новый движок, но старые темы и аккаунты мы постарались сохранить максимально аккуратно.

    Форум не связан с магазинами и сервисами – мы ничего не продаём и не даём «рекламу под видом совета». Отвечают обычные участники и модераторы, которые следят за порядком и качеством подсказок.

    Если вы у нас впервые, загляните на страницу о проекте, чтобы узнать больше. Чтобы создавать темы и писать сообщения, сначала зарегистрируйтесь, а затем войдите под своим логином.

    Не знаете, с чего начать? Создайте тему с описанием проблемы – подскажем и при необходимости перенесём её в подходящий раздел.
    Задать вопрос Новые сообщения Как правильно спросить
    Если пришли по ссылке со старого Tehnari.ru – вы на нужном месте, просто продолжайте обсуждение.

Усилитель для наушников из старого хлама

  • Автор темы Автор темы Apasik
  • Дата начала Дата начала
Если хотите что-либо сделать, придётся научиться понимать...
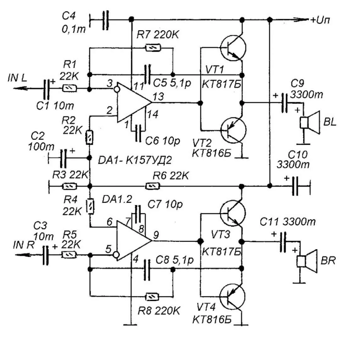
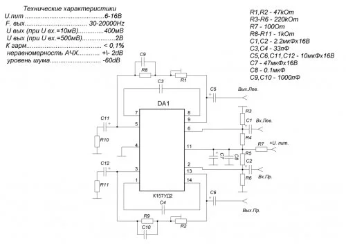
В Маяке есть микросхемы К157УД2, на этой микросхеме можно сделать несложный усилитель для наушников.
 

Вложения

  • УМЗЧ на ОУ и транзисторах (РК-10-2004).webp
    УМЗЧ на ОУ и транзисторах (РК-10-2004).webp
    81.1 KB · Просмотры: 23,956
В инете посмотрел, на нем делают предусилители. На сколько лучши станут играть ушки с телефона ?
 
Нет =) слушаю с телефона а уши нормальные
 
я конечно не хочу навязывать ничего, но не лучше будет сделать усилок на TDA2822? (выдрать можно из практически любого китайского радио/магнитофона) да и схема по проще, звук по лучше :)
 
я конечно не хочу навязывать ничего, но не лучше будет сделать усилок на TDA2822? (выдрать можно из практически любого китайского радио/магнитофона) да и схема по проще, звук по лучше :)

Да для меня каждая схема это жуть:tehnari_ru_325: да и из 4 магнитофонов нашел только уд2,а в китайском 2х кассетнике походу вообще ничего нет
 
Держи но качество жуть. Все что похоже на усилок там это - chmcd3160,toshiba ta7658AP, kia604d(или 0)P , BA5406. Последняя приреплена к железяке,походу и есть усилок

72b5951b8e69.webp
 
BA5406 да это унч 2х4.2вт :)
 
А гармонии есть уд3
 

С нее легче спаять и получше звук будет ?
я про BA5406 )
 
Последнее редактирование:
Поможет кто перевести схемы
d27b618a7b64.webp
4f6b29483335.webp
В что-то типо такого вида ?)
dc04d568aceb.webp
 
это называется нарисовать Печатную плату :)
 
В блоке №5. Собран на транзисторе и лампе. См. там динамик нарисован:tehnari_ru_942:
 
  • Like
Реакции: WHS

Спасибо ) теперь надо понять как это подключить \=
 
  • Like
Реакции: WHS
только не забудь что он моно :)
 
Назад
Сверху