• Добро пожаловать на компьютерный форум Tehnari.ru. Здесь разбираемся с проблемами ПК и ноутбуков: Windows, драйверы, «железо», сборка и апгрейд, софт и безопасность. Форум работает много лет, сейчас он переехал на новый движок, но старые темы и аккаунты мы постарались сохранить максимально аккуратно.

    Форум не связан с магазинами и сервисами – мы ничего не продаём и не даём «рекламу под видом совета». Отвечают обычные участники и модераторы, которые следят за порядком и качеством подсказок.

    Если вы у нас впервые, загляните на страницу о форуме и правила – там коротко описано, как задать вопрос так, чтобы быстро получить ответ. Чтобы создавать темы и писать сообщения, сначала зарегистрируйтесь, а затем войдите под своим логином.

    Не знаете, с чего начать? Создайте тему с описанием проблемы – подскажем и при необходимости перенесём её в подходящий раздел.
    Задать вопрос Новые сообщения Как правильно спросить
    Если пришли по старой ссылке со старого Tehnari.ru – вы на нужном месте, просто продолжайте обсуждение.

Включение-выключение питания микриком

Daniellos, вот так не пробовал использовать ТМ2? Сразу извиняюсь за почерк,
мышкой пока не пользуюсь, рисовал на отмаш, на бумаге потом сканировали мне ... :)
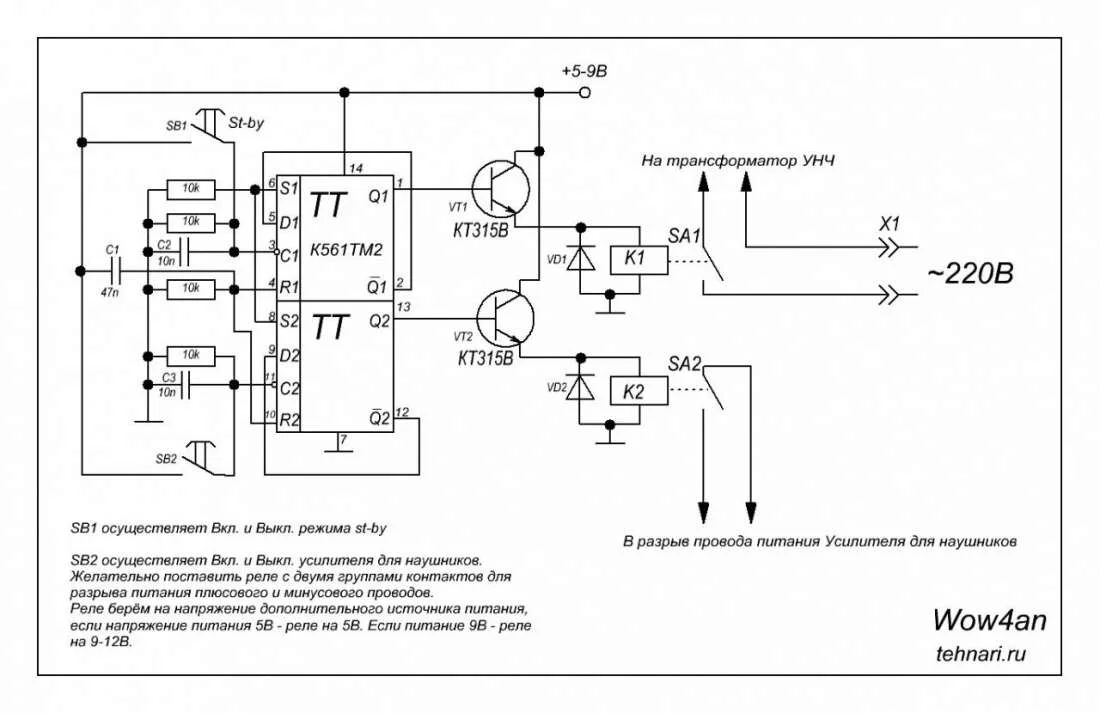
Само собой нужно дежурное питание 12В. Вторую часть ТМ2 можно использовать для
защиты усилителя от перегруза, отсечка ... :D

Выключатель девайсов К155ТМ2_3.webp
 
George Smith? спасибо!!!
 
Люди, интересует такой вопрос, надоели тумблеры, кнопки с фиксацией и т. д. Так вот я хочу чтоб нажал на микрик, вкл, еще раз выкл. (и чтоб со светиком:tehnari_ru_942:). Можете подкинуть схему выше описаного. Буду очень признателен:tehnari_ru_942:.
может такая схема подойдёт
 

Вложения

  • on off.gif
    on off.gif
    3.3 KB · Просмотры: 1,301
а-а-а, буду знать:tehnari_ru_942:
 
Wow4an
Вы выкладовали печатку у меня есть несколько вопросов ответьте если вас не затруднит.
1) Реле которое замыкает\размыкает нагрузку 220в можно ставить тоже 5-12в?
2) Что за диоды VD1,VD2 ?
3) Конденсаторы С1-С3 это нФ или пФ ?
 

Вложения

  • St-by на 561ТМ2.webp
    St-by на 561ТМ2.webp
    49.8 KB · Просмотры: 1,142
2) Диоды можно брать например 1N4007
3) английская Н
 
tipp_sanyok
Спасибо за ответ реле на 12в 10а подойдут?
 
Снизу в описании стоит если питание схемы будет 9В то рэле можно брать на 12В
 
И реле на 12В будет срабатывать от 9В???
 
Значит я что то пропустил
 
Значит я что то пропустил
Да нет, ничего не пропустил :) Просто опытным путём выяснил, что китайские реле нормально срабатывают от 9В, а напряжение удержания еще меньше. Отечественные 12-ти вольтовые не совсем стабильно работают от 9В, да и зависит от конкретно применяемого реле. Просто с китайскими все проще :)
 
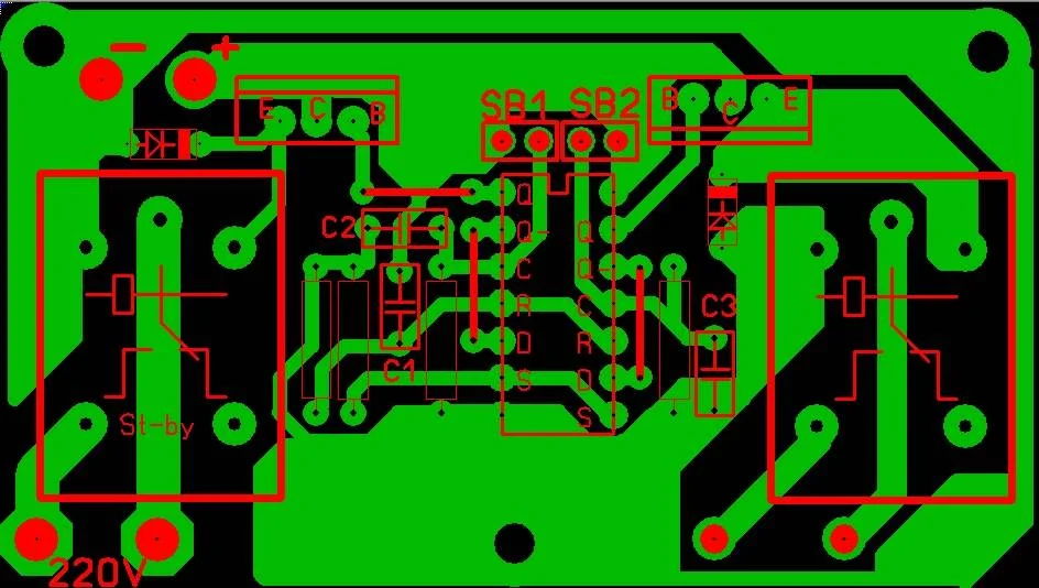
Для изготовления при помощи ЛУТа эту печатку нужно зеркалить?
 

Вложения

  • 11111.webp
    11111.webp
    52.9 KB · Просмотры: 157
Вот схема к преведущему посту. Надо зеркалить или нет?
 

Вложения

  • St-by на 561ТМ2.webp
    St-by на 561ТМ2.webp
    47.9 KB · Просмотры: 2,677
Wow4an
Спасибо за ответ.
 
Я реализовал на реле управления противотуманками от жигулей. Цена вопроса 150 р. и минимум геморроя (см. мою тему про усилитель).
 
Назад
Сверху