• Добро пожаловать на компьютерный форум Tehnari.ru. Здесь разбираемся с проблемами ПК и ноутбуков: Windows, драйверы, «железо», сборка и апгрейд, софт и безопасность. Форум работает много лет, сейчас он переехал на новый движок, но старые темы и аккаунты мы постарались сохранить максимально аккуратно.

    Форум не связан с магазинами и сервисами – мы ничего не продаём и не даём «рекламу под видом совета». Отвечают обычные участники и модераторы, которые следят за порядком и качеством подсказок.

    Если вы у нас впервые, загляните на страницу о проекте, чтобы узнать больше. Чтобы создавать темы и писать сообщения, сначала зарегистрируйтесь, а затем войдите под своим логином.

    Не знаете, с чего начать? Создайте тему с описанием проблемы – подскажем и при необходимости перенесём её в подходящий раздел.
    Задать вопрос Новые сообщения Как правильно спросить
    Если пришли по ссылке со старого Tehnari.ru – вы на нужном месте, просто продолжайте обсуждение.

ФНЧ и TDA7294

  • Автор темы Автор темы seymour
  • Дата начала Дата начала
Дэкодер, я тож заметил что на Кренку поступает мало напруги, но ты чё сегодня такой злой (как моя фамилия)?
 
Платы паялись ещё без трансформатора,Был бы транс 19 вольт вопросов не было бы.
 
дружище laic! толи тда садит питалово толи нам мозги парят!!! чёта там не то .... корпус от фуная и один транс по ходу дела на всё....
 
блин ребята извините за грубиянство!!!за окном гроза !настроение ноль.тут сижу блин пью пиво и бахххх в крышу соседней девятиэтажки!!!! 50 метров от меня 8й этаж....кошка моя чуть когти на линолиуме не оставила от перепуга!!!
 
дружище laic! толи тда садит питалово толи нам мозги парят!!! чёта там не то .... корпус от фуная и один транс по ходу дела на всё....

Скорее всего TDA не получает достаточно питания. И, да транс один, но напряжение подаётся с разных обмоток 12-0-12 на фнч, 15-0-15 на tda. А корпус точно от фуная.
 
Серёга ,не понятно где ты взял питание для ТДАшки от лампового транса.Об этом все писали на первой странице,но ответа нету.Хотя на фотке у тебя ТС-80.(плохо видно,но видимо ,это он).
 
друзья ! я тут типа как то про типа пиво блин однако да..... уж сам не рад..давайте тему отдельную создадим ...хотя иногда между делом можно и пофулдить в меру :tehnari_ru_953: а потом про:pokaz:
 
И ещё пара вопросов-
На фото слева имеется ещё какой-то транс.Что это?
Меж трансами мост на Д242.
Что питает?
В правом верхнем углу мост КЦ 405.
Что питает?
И где находятся платы 7293(4),радиаторов не видно?
 
название транса в студию!!! справа похоже радиатор-с перва тоже озадачился аналогично.... 405 питает пред.
 
Последнее редактирование:
Кантата 205-стерео(в своё время хорошая штука была),транс там никак не обозначен ,и в интернете искал, не нашёл, видимо заводская разработка именно для неё.

"На фото слева имеется ещё какой-то транс.Что это?" это и есть радиатор с вентилятором от пк (tda на нём вместе с платой.

"В правом верхнем углу мост КЦ 405." питает фнч.
 

Вложения

  • Снимок_2015_07_25_23_02_35_769.webp
    Снимок_2015_07_25_23_02_35_769.webp
    9.2 KB · Просмотры: 50
да блин глядел я и в личку и.. кошка сьела гарнитуру ..скайп гитлер капут !!! к стати а почему бы не посмотреть комедию с аналогичным названием да на ночь глядя????
 
это и есть радиатор с вентилятором от пк (tda на нём вместе с платой.
Афигеть,точно. Но ты уж сделай нормальные фотки.
Кантата 205-стерео
Понятно. А то у меня Кантата ассоциируется с ламповой техникой.
(в своё время хорошая штука была
У меня в "своё время" была Комета "..." катушечный мафон,а потом Ростов 104 +С 90 и кассетники типа Кантата 205 "серьёзными" не считались.
Но это в прошлом.
Так что там у тебя не срастается?
Я переделывал оконечники в Веге на ТДА 7293 ,оставив родной блок питания.(+-25)
Оно играет и не перегревается,но и 100 ватт при этом питалове я с неё не требовал.
 
ппц блин флудильня!!!!
 
Есть ещё транс тс40-2, можно ли его перемотать на 19 вольт и каким проводом? По моему всё-таки надо сделать нормальное питание для tda. Хватит эксперементировать.
 

Вложения

  • Снимок_2015_07_26_07_55_47_203.webp
    Снимок_2015_07_26_07_55_47_203.webp
    57.7 KB · Просмотры: 153
  • Снимок_2015_07_26_07_56_04_848.webp
    Снимок_2015_07_26_07_56_04_848.webp
    37 KB · Просмотры: 3,638
  • Снимок_2015_07_26_07_56_18_23.webp
    Снимок_2015_07_26_07_56_18_23.webp
    25.2 KB · Просмотры: 292
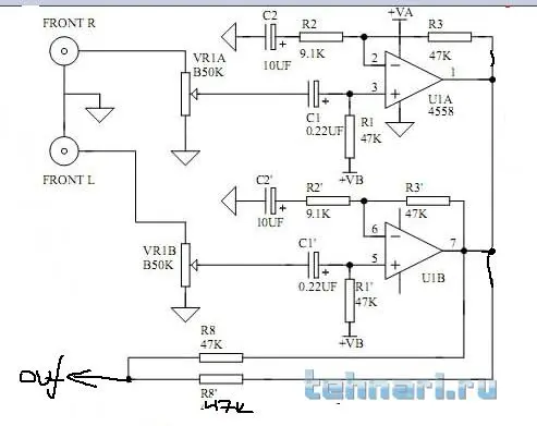
Перемотал ТН-61 на 19-0-19 вольт, всё заработало, конечно не 70 ватт, но громкости хватает.Теперь хочу сумматор на ФНЧ поменять, прошу помощи, правильно ли я его выделил и что это на схеме +VB и +VA?
 

Вложения

  • IMG_20150803_185212.webp
    IMG_20150803_185212.webp
    34.5 KB · Просмотры: 54
  • Снимок_2015_08_03_12_07_27_42.webp
    Снимок_2015_08_03_12_07_27_42.webp
    13 KB · Просмотры: 65
Микросхему в сумматор хочу TL 074 внедрить, т.к. она есть в наличии.
 
Назад
Сверху