• Добро пожаловать на компьютерный форум Tehnari.ru. Здесь разбираемся с проблемами ПК и ноутбуков: Windows, драйверы, «железо», сборка и апгрейд, софт и безопасность. Форум работает много лет, сейчас он переехал на новый движок, но старые темы и аккаунты мы постарались сохранить максимально аккуратно.

    Форум не связан с магазинами и сервисами – мы ничего не продаём и не даём «рекламу под видом совета». Отвечают обычные участники и модераторы, которые следят за порядком и качеством подсказок.

    Если вы у нас впервые, загляните на страницу о проекте, чтобы узнать больше. Чтобы создавать темы и писать сообщения, сначала зарегистрируйтесь, а затем войдите под своим логином.

    Не знаете, с чего начать? Создайте тему с описанием проблемы – подскажем и при необходимости перенесём её в подходящий раздел.
    Задать вопрос Новые сообщения Как правильно спросить
    Если пришли по ссылке со старого Tehnari.ru – вы на нужном месте, просто продолжайте обсуждение.

Импульсный блок питания

  • Автор темы Автор темы Alex_48
  • Дата начала Дата начала
Галогенка есть только одна. Насчет светодиода: как-то странно он перестал гореть, до этого (сегодня даже) он вел себя как ты и говоришь, сейчас молчит вообще. Выпаивал, проверял - рабочий. Диоды все рабочие, транзистор менял. Резистор есть 4,7ом 5вт.
Без нагрузки при включении писк почти не заметен, с нагрузкой - да.
 
Последнее редактирование:
Только что заменил светодиод, при включении моргает. Нормально стало.
Весь мозг вынес, я ведь проверял его, а теперь он нерабочий!
 
Вот теперь под нагрузкой и трещит и горит! Уменьшаю сопротивление. 4х0,22ом не трещит, светодиод светится. 3х0,22ом - еле еле видно. Оставить?
 
Последнее редактирование:
Вообще, прежде чем настраивать защиту и работу в целом, тебе необходимо подобрать к нему адекватную нагрузку. Если основное напряжение рассчитывалось на ток 2.5А, то надо и нагрузку такую, которая такой ток и создаст.


Уменьшаю сопротивление. 4х0,22ом не трещит, светодиод светится. 3х0,22ом - еле еле видно. Оставить?

В свечении светодиода ничего хорошего нет. Попробуй конденсатор С16 увеличить до 2.2...4.7 нанофарад.
 
Увеличил С16 до 4,7нф, нагрузка 2,8А - светодиод не светится.
 
А напряжение какое на выходе под нагрузкой и без.
 
Без нагрузки ровно 36в (поставил резисторы по 1к на конденсаторы) с нагрузкой 28,5в
 
Ну пробуй на усилителе. Если что - подкорректируем.
 
Ага. Почти готов, завтра 4 резистора куплю... Опять 1,5ом скажут нету.
 
Привет. Подключил иип к усилителю... Слабоват. +/-18в падают до 15, 12в падает до 10 когда погромче сделаешь, темброблок начинает мудрить, он на PICе с дисплеем, да так, что ничего уже не накрутишь. С 12в справиться можно, намотать еще 2-4 витка и поставить КРЕНку, что делать с +/-18? Хотя если добавить и туда пару витков... Транс впритык итак намотан.
 
Разобрался. Все ОК! Поставил темброблок на 18в через КРЕНку 12в - отлично! Прийдется вторички 12в домотать.
А TDA2030А греется нехило :(
 
Какое напряжение на входном электролите С3 под нагрузкой?
Диаметры проводов при намотке были соблюдены?

Вообще просадка напряжения больше чем должно быть. Можно попробовать транс перемотать на меньшее количество витков. А половинки сердечника у тебя плотно друг к другу подходят? Сточил ровно?


А TDA2030А греется нехило

Если она греется даже без нагрузки, значит идет самовозбуждение. Фотки усилка выкладывай.
 
С3 292-295в. Диаметры соблюдены. Я думаю это нормально, поскольку на холостом ходу +/-18в имеется. Под слабой нагрузкой проседает до +/-16в, если погромче сделать +/-15в. Может стоит вернуть витки рассчитанные программой? Не хватает напряжения, не мощности иип
 
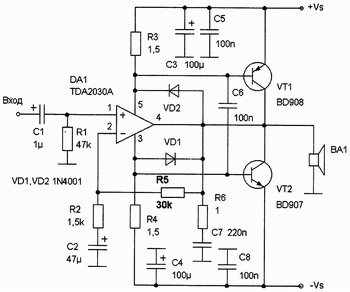
Вот фотка, печатка и схема усилка. Звук кстати мне нравится. Радиатор может маловат, в задуманный корпу больше не влезет, будет стоять термодатчик с вентилятором. Напряжение на выходе уся 5мв постоянка 0,002в переменка
 

Вложения

  • P1010052.webp
    P1010052.webp
    281.6 KB · Просмотры: 141
  • Печатка.webp
    Печатка.webp
    50.6 KB · Просмотры: 604
  • Схема.gif
    Схема.gif
    26.2 KB · Просмотры: 119
Ты так и не ответил, греется ли усилитель при отсутствии сигнала.

Провода на входе должны быть экранированными. Если хорошего экранированного провода нет, возьми телевизионный антенный кабель, он даже лучше экранированного провода.


Может стоит вернуть витки рассчитанные программой?

Когда я считал транс, я заложил довольно хороший технологический запас, опасаясь как бы чего не вышло. Поэтому задача поднятия напряжения упрощается, с верхней первички просто отмотай 10 последних витков и напряжение на вторичке на холостом ходу поднимется примерно до +/-20В.
 
Нет, усилитель не греется, сейчас танки гоняю, чуть теплый. Провода такие - это тест :). Все будет как положено. Транс сейчас подделаю.
 
Отмотал. Имею +/-20,7в и 13,8в без нагрузки. При подключенном усилителе без входящего сигнала +/-18,9в и 11,7в. Хрип в 30-ти ваттных колонках +/-18в и 11,4в :). Спасибо! Я бы вторички перематвать взялся, хитрый ход!
 
С ваше позволения, я удалю - это чуть-чуть ... :)
 
Здравствуйте. Надоел мне тс-180 в качестве блока питания для усилителя (усилитель агеева), гудит сильно, хоть и в парафине сварил и магнитопровод склеил. Хочу сделать импульсник +/- 28в, мощностью 120-150 Вт. Поделитесь схемкой, ибо сам я в импульсниках не разбираюсь, впервые хочу сделать. Еще смущает, что транзисторные усилители все питают от трансформаторов. Можно ли запитать агеева от импульсника?
 
Назад
Сверху