• Добро пожаловать на компьютерный форум Tehnari.ru. Здесь разбираемся с проблемами ПК и ноутбуков: Windows, драйверы, «железо», сборка и апгрейд, софт и безопасность. Форум работает много лет, сейчас он переехал на новый движок, но старые темы и аккаунты мы постарались сохранить максимально аккуратно.

    Форум не связан с магазинами и сервисами – мы ничего не продаём и не даём «рекламу под видом совета». Отвечают обычные участники и модераторы, которые следят за порядком и качеством подсказок.

    Если вы у нас впервые, загляните на страницу о проекте, чтобы узнать больше. Чтобы создавать темы и писать сообщения, сначала зарегистрируйтесь, а затем войдите под своим логином.

    Не знаете, с чего начать? Создайте тему с описанием проблемы – подскажем и при необходимости перенесём её в подходящий раздел.
    Задать вопрос Новые сообщения Как правильно спросить
    Если пришли по ссылке со старого Tehnari.ru – вы на нужном месте, просто продолжайте обсуждение.

Импульсный трансформатор

  • Автор темы Автор темы EVO_X
  • Дата начала Дата начала
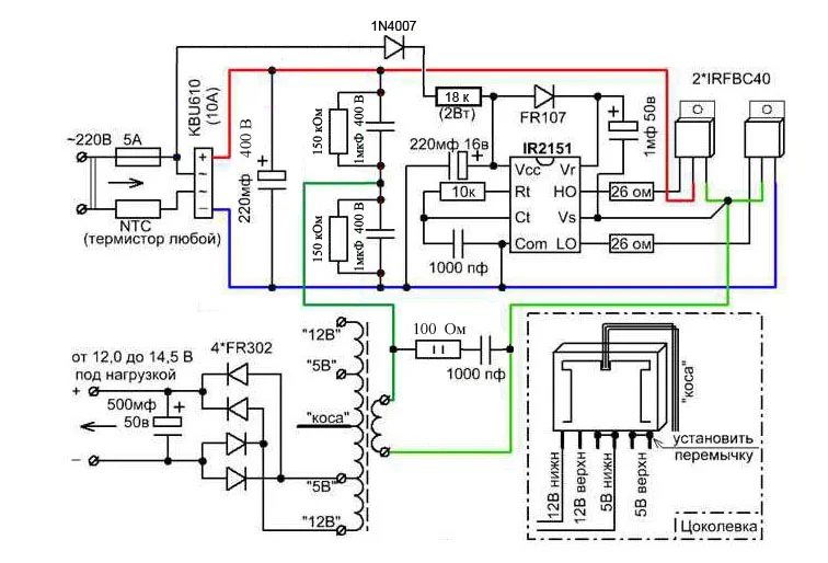
Еще немножко доработал схему.
Вместо резистора 47 кОм подключенного к плюсу питания ставим резистор 18 кОм и подключаем его черед диод 1N4007 к сети 220 В. Такое включение уменьшит нагрев резистора.

Посмотреть вложение 119260

И по этой схеме лучше чем по той будет??
 
Ну если схема доработана то конечно лучше
 
А ИИП, для чего и какой ток? . Если для усилителя, то надо делать входную и выходную ВЧ фильтрацию ... :)
 
Да для УНЧ!!
 
Тогда лучше воспользоваться схемой DDREDD, там фильтры предусмотрены, если хотишь качественное питание ... :)
 
Я из этой схемы все части купил!! Не охото заново деньги тратить!
 
Да к этой схеме фильтры внешние добавить, и не хуже чем у Дреда будет. А по некоторой части даже лучше.
 
Да к этой схеме фильтры внешние добавить, и не хуже чем у Дреда будет. А по некоторой части даже лучше.

Добавьте в схему пожалуйста фильтры которые нужны в этой схеме!
 
Входной фильтр

Входной фильтр.webp


Выходной фильтр, это в разрыв дорожки от точки соединения двух верхних выходных диодов к плюсу выходного конденсатора ставится дроссель. То есть напряжение на плюс конденсатора от диодов идет не проводу, а через дроссель. Дополнительно к электролитическому выходному кондеру параллельно установить пленочный или керамический конденсатор 0.1 мкФ.
 
Входной фильтр

Посмотреть вложение 119294


Выходной фильтр, это в разрыв дорожки от точки соединения двух верхних выходных диодов к плюсу выходного конденсатора ставится дроссель. То есть напряжение на плюс конденсатора от диодов идет не проводу, а через дроссель. Дополнительно к электролитическому выходному кондеру параллельно установить пленочный или керамический конденсатор 0.1 мкФ.

Чё-то с выходным фильтром не понятно! Можно это изобразить на схеме??
 
Изображаю.

5.webp
 
А вы в какой программе дорисовываете схемы!
 
Фотошопом.
 
А вы не могли бы её мне скинуть??
 

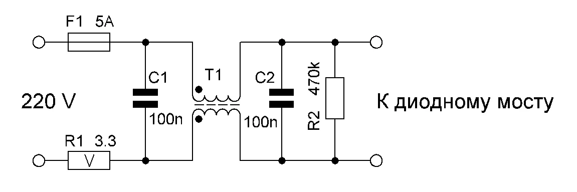
По этой схеме у меня появилось масса вопросов:
Что такое 2.2нФ 1.5кВ (можно не сокращённо??)
Резисторы: 150кОм и 100Ом какой мощности??
Какой индуктивности дроссель??
И обратите внимание на верх моей схемы и вашей:
У меня резистор на 47кОм подключен к "плюсу", А у Вас резистор 18кОм (к сопротивлению у меня вопросов нет) через диод 1N4007 подключен к переменке! Или всё так и должно быть?? (Я просто уточняю)
 
Ивот по этой схеме во вложении возникли вопросы:
Какой ёмкости нужны кондёры С1 и С2 (целиком)
Резистор R1 так думаю сопротивлением 3,3Ом, на сколько он ватт?
Резистор R2 я думаю на 470кОм, какая мощность??
Буду очень благодарен за ответы на мои вопросы!:tehnari_ru_953:
 

Вложения

  • Входной фильтр.webp
    Входной фильтр.webp
    12.6 KB · Просмотры: 82
По схеме конденсаторы на 0,1 мкФ, а у резистора V означает 5 Вт
 
Да керамические, мощность резистора R2 -0.25Вт хватит, но это фильтр входных цепей... :)

Да, да я понял!! Ещё схема во вложении!
По этой схеме у меня появилось масса вопросов:
Что такое 2.2нФ 1.5кВ (можно не сокращённо??)
Резисторы: 150кОм и 100Ом какой мощности??
Какой индуктивности дроссель??
И обратите внимание на верх моей схемы и вашей:
У меня резистор на 47кОм подключен к "плюсу", А у Вас резистор 18кОм (к сопротивлению у меня вопросов нет) через диод 1N4007 подключен к переменке! Или всё так и должно быть?? (Я просто уточняю)
 

Вложения

  • 25.webp
    25.webp
    51.1 KB · Просмотры: 2,231
Назад
Сверху