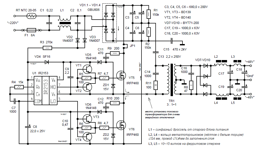
Инвертор 12-220 В.(самопал,пробный)

Там еще вроде какие-то RD цепочки добавляют по плечам..
Проще всего резистор, транзистор, лиод (шоттки), шоттки, по томуму как дело происходит на большой частоте ... :)
Толик не пугайся, этих Шоттки сейчас море ... :)))
 
Да я не пугаюсь :) я и говорю резюк диод...
 
Вот поросту самая простя схема включения, если мосфеты на выходе. Судя по RC время звдающиго, где то 30 кГц. На 50 Гц в легкую ... :)


7822790.gif
 
А как это,у меня 70.9 кГц получилось?
 
Или я опять что-то не понял?...
 

Вложения

  • Screenshot_18.png.webp
    Screenshot_18.png.webp
    12.6 KB · Просмотры: 42
Юрий,а при намотке импульсного трансформатора когда обмотка из нескольких жил(4-5-6 и т.д),допускается скручивать их в жгутик?? Или только в ряд одна к одной??
 
А так,если удобней и нормально ложится-то можно?.
Все очень просто ...
Чем расхлябанней будешь мотать, тем больше будет между витковое пространство и тем больше суммарное сечение этого пустого пространства и тем меньше суммарное сечение по меди, так как общая площадь окна ограниченна. Чукча сказал, но не уверен, что доходчиво сказал ... :)
 
Блин!Тут больше логика работает! :) Действительно,заполнение окна..Что бублик,что ЕШКА!.. В общем с учетом,если окно позволяет-то ради бога!? :)
 
Верно.Не зря же шины плоскими делают,при большом сечении провода и высоких частотах,скинн-эффект убирается и заполнение окна более экономично.. :)))
 
В общем с учетом,если окно позволяет-то ради бога!?
И то не желательно, сам посуди :
Пока электроны бегут прямо им легче, а упираются в поворот, это торможение.
Также и на печатном монтаже ... :)))
Чукча умный, однако ... :D
 
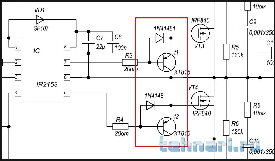
Юрий,Вы это имели в виду?
Или нет,здесь другое :)))
 

Вложения

  • Screenshot_6.png.webp
    Screenshot_6.png.webp
    25.2 KB · Просмотры: 76
Скорее это?..
 

Вложения

  • Screenshot_8.png.webp
    Screenshot_8.png.webp
    16.6 KB · Просмотры: 60
Толик вариантов очень много, загляни в соседнюю тему, там тоже парень собирает вот по этой схеме, хорошие драйверы и самоподхват организован ... :)


схема.gif
 
Мне такую плату уже не нарисовать :) В инете есть наверно где-нибудь...
 
Назад
Сверху