• Добро пожаловать на компьютерный форум Tehnari.ru. Здесь разбираемся с проблемами ПК и ноутбуков: Windows, драйверы, «железо», сборка и апгрейд, софт и безопасность. Форум работает много лет, сейчас он переехал на новый движок, но старые темы и аккаунты мы постарались сохранить максимально аккуратно.

    Форум не связан с магазинами и сервисами – мы ничего не продаём и не даём «рекламу под видом совета». Отвечают обычные участники и модераторы, которые следят за порядком и качеством подсказок.

    Если вы у нас впервые, загляните на страницу о форуме и правила – там коротко описано, как задать вопрос так, чтобы быстро получить ответ. Чтобы создавать темы и писать сообщения, сначала зарегистрируйтесь, а затем войдите под своим логином.

    Не знаете, с чего начать? Создайте тему с описанием проблемы – подскажем и при необходимости перенесём её в подходящий раздел.
    Задать вопрос Новые сообщения Как правильно спросить
    Если пришли по старой ссылке со старого Tehnari.ru – вы на нужном месте, просто продолжайте обсуждение.

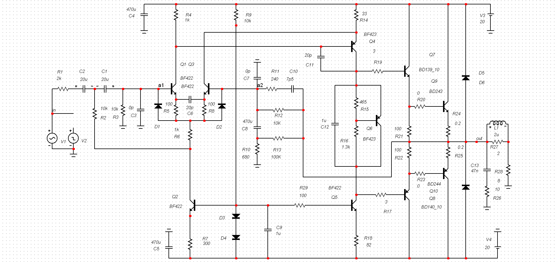
Иваненко, 2 редакция

R21, "в железе" туда надо будет ставить подстроечник
Ну на плате подстроечник и стоит .Две пары тошиб. Усь весьма серьезный,без генератора импульсов и осциллографа соваться нечего.
Параметры соответствующие
 
Выбросить в уне маломошный и все. Целая тема на сталкере по агрейту уся от снежети
Добрый день! а можно ссылочку на данную тему, ибо перелопатить такую кучу материалов это реальный гемор. Заранее благодарен!
 
Не могу пройти мимо чтобы не прокомментировать.
Углублял ОООС увеличением сопротивления в цепи ОООС с 200 ом до 1 ком. Пропал
прозрачный авторский звук на сч- вч.
Значит надо расширять АЧХ этой самой пресловутой ООС. Что касается "авторского звука" - тут всё просто - надо использовать "авторские провода" для соединения уся с периферией. Иначе полностью теряется всякая "авторизация". :)
Гонял на осциллографе синус и меандр включая 20 кгц, криминала не обнаружил по изображению осциллограммы, а на слух сильно заметно.
А как на счет динамических характеристик? Ну, там, детонация, нелинейные искажения при двухчастотном входном сигнале. Всё это осциллом не увидишь, а на качество звука влияет здорово.
Собирал Иваненко в коллекцию. Цель сборки- проверить на практике полезность (в музыкальном плане) применения в простых примитивных ( проверенным временем)конструкциях современных комплектующих и вч выходников.
Вау! Родственная душа - коллекционер.
Мой вердикт- не надо бояться собирать проверенные временем простые конструкции на современной элементной базе. При серьезном подходе не разочаруетесь и получите массу положительных эмоций.
Это да, положительные эмоции гарантированы. Особенно, если заменить старые германиевые транзисторы современными мосфетами. ;)
Мой маленький опыт ни в коей мере не отметает более серьезных конструкций, которых можно счесть не мало.
Да ладно, чего там скромничать... Выкладывайте всю коллекцию! Просим, просим...
 
И вот такой ещё вопрос в , может немного не в тему, а как оцениваете работу ус-ля из ВРЛ № 80 (1983 г)
photo_1519837188.webp
 
Это 3 редакция Иваненко. Полевик в генераторе тока УН заменен с учетом рекомендаций:toper: биполяром, из дифкаскада убран генератор тока, установлен стабилитрон.Предполагаю, что будет похож на звук унч Электроника Д1- 012
 
Самый главный вопрос- как это сказалось на звучании, я по детству собирал этот усь, но уже не помню его звучание..
 
Полагаю, что не всё так страшно. Внутрь всё равно никто не заглядывает, а вот третий слева радиатор на фото надо бы перевернуть. Не по фен-шуй он как-то стоит.
Радиатор уже кем- то до меня был рассверлен под крепления транзистора, поэтому оставим как есть
 
Если так? Неплохо и квазикомпектарный выходной каскад тут работает
 

Вложения

  • Вега 109 испр1.GIF
    Вега 109 испр1.GIF
    33.7 KB · Просмотры: 477
1.Насчет расширения полосы - расширена уже , кт 903 f гр. 120 МГц, КТ 3102 - 150 МГц.
2.К детонации- ???
3.к сожалению, измерить интермодуляционные искажения нет возможности из за отсутствия соответствующих приборов.
4.Авторский звук, без иронии, при правильном монтаже и наладке присущ каждой конструкции. Во всяком случае, имеющий уши да услышит
 
Коллекция в свободном доступе, посмотрите , например, конструкции ваших коллег - УНЧ Васильева, Брагина, Акулиничева, Зуевых П и Л., Ланзар,Натали( это уже высший пилотаж!)- всего не перечесть. Мне по душе Акулиничевский, Брагин -1, Араслановский с коррекцией от Максима. Конечно, УНЧ Иваненко скромен , и глупо требовать от него чего то выдающегося, но он прост , компактен, и неплохо звучит на скромных колонках.

Да ладно, чего там скромничать... Выкладывайте всю коллекцию! Просим, просим...[/QUOTE]

Если так? Неплохо и квазикомпектарный выходной каскад тут работает
 
Самый главный вопрос- как это сказалось на звучании, я по детству собирал этот усь, но уже не помню его звучание..

На современных транзисторах - однозначно лучше на сч- вч. Но , как я раньше отметил, из- за малой глубины ОООС бубнит( R вых.= 1,5 ом), Вам это может не понравится. В тракт СЧ- ВЧ активного кроссовера , на мой взгляд, впишется замечательно. Я его собрал не из- за хорошего звука, а из- за ностальгии и желания иметь в коллекции. Попутно пристроить трансформатор и старенькие высокочастотные транзисторы КТ- 903б .
 
Что ж, придется изучать матчасть ...
 
начни рисовать сообща подправим
 
Басы- как из бочки

потому что

Прослушиваю с компьютерными колонками микролаб б- 73.


У микролаб б- 73 эффективный диаметр диффузора 75 мм, откуда там басы возьмутся? как раз для бочкового гудежа колонки.
 
Назад
Сверху