Как намотать тор?

А что значит железку раскачать?
Я так понимаю, что мощность транса считают по вторичке, а под ее уже первичную делают. Тогда зачем мне на первичке целый ампер??) (исходя из расчетоа по мануалке)
 
А что значит железку раскачать?
Я так понимаю, что мощность транса считают по вторичке, а под ее уже первичную делают. Тогда зачем мне на первичке целый ампер??) (исходя из расчетоа по мануалке)
1. Раскачать железку :
Если мощность первичной обмотки не будет соответствовать железке, то она
будет греться. Если наоборот, будет греться железка. Как хош, но первичка
должна соответствовать железке, в любом случае, или ищи другую железку ... :)
Я так понимаю, что мощность транса считают по вторичке,
2. Мощность трансформатора :
Мощность транса считают не по вторичке, а по железке. По вторичке считают
мощность вторичных обмоток, их может быть несколько, по соотношению
мщностей ... :)
а под ее уже первичную делают.
3. Первичка :
Первичку делают под железку. А там можешь цыплячью повесить для одной
микросхемы, это дело твое ... :)
 
1. Раскачать железку :
Если мощность первичной обмотки не будет соответствовать железке, то она
будет греться. Если наоборот, будет греться железка. Как хош, но первичка
должна соответствовать, в любом случае или ищи другую железку ... :)

2. Мощность трансформатора :
Мощность транса считают не по вторичке, а по железке. По вторичке считают
мощность вторичной обмотки ... :)

3. Первичка :
Первичку делают под железку. А там можешь цыплячью повесить для одной
микросхемы, это дело твое ... :)
ну ок) Тогда если на первичную 1200 витков 7.5мм, то на вторичку под мои 12в 5а какой толщины и сколько витков? И да, какой марки провод подойдет?)
 
ну ок) Тогда если на первичную 1200 витков 7.5мм
Очепятка вышла :D
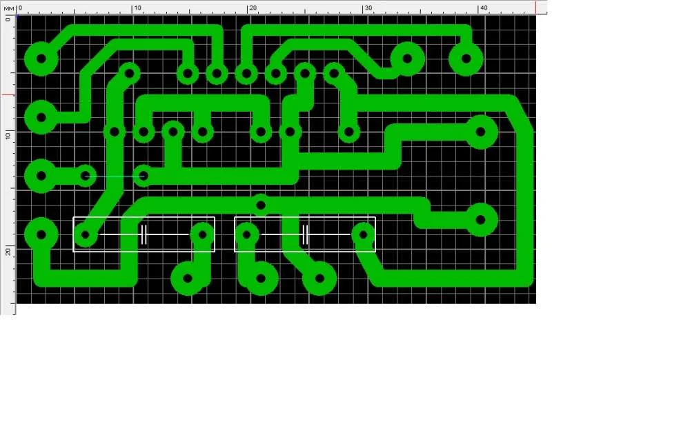
И наконец, набравшись наглости, еще кое что) Скачал я печатную схему платы вот такую и не понимаю почему 7,11 и 15 выходы на одной дорожке оказались. Может вы мне набросали бы расположение ног и элементов на плате пока я не спалил чего? :D
 

Вложения

  • 1558.rar
    1558.rar
    2.6 KB · Просмотры: 50
У меня эта Лайка не открывается, версия программы другая! А можно как нибудь
без Лаек, допустим *.jpg или *.png ... :)
 

Вложения

  • 1558.webp
    1558.webp
    41.9 KB · Просмотры: 335
Где взял печатку, почему масса к ним не подходит ?... :D
 
Да тут на форуме в какой-то ветке по тда 1558 валялась) Самое смешное, что я ее уже вытравил и облудил, а вчера смотрю - ноги как-то странно встают :D
 
Еще вопрос, в этом усилке имеет смысл ставить предохранитель?
 
Вобщем, долго я искал провод для своего тора и в итоге понял, что у нас он чуть ли не золотой по стоимости :D А потому купил транс тн46-220-50к. У него вроде как четыре вторичные обмотки по 6,3В и 2,3А. Ток я что-то с выводами обмоток запутался, помогите его подключить - что с чем соединять и как выравнивать ток ( в смысле на какую силу тока мост должен быть расчитан)?
 
8_9(или13_14) перемычка, с 7_10(или 11_16) снимаете 12,5В, далее диодный мост ампер на 5, электролитический конденсатор 4700мкФ на 25В(или больше) и к усилителю
 

Вложения

  • тн46.webp
    тн46.webp
    79.8 KB · Просмотры: 288
  • бл-пит ххх.webp
    бл-пит ххх.webp
    39 KB · Просмотры: 5,256
А если я хочу их еще и параллельно соединить, то нужно 7_11 + 10_16 или 7_16 + 10_11 соединять? (Т.е на выходе у каждой 2,3А, а я хочу 4,6 на 12,5В получить)
 
7соединить с 11, а 10 с 16, а перед этим проверить, что бы на обеих секциях(7_10 и 11_16) было одинаковое напряжение( разброс в пределах 1%)
 
так то ж тор)
Я кстати сначала скачал прогу для расчета обычных трансов, так там реально 1200 получалось на первичной.
И по формулам пробовал считать. И всегда результаты разные :D
А как это при 400вт 1200 витков, а при 350 - 1500?!)

Больше витков больше сопротивленее, меньше мощьности)
 
Хорошая железочка, около 400-450 Вт, первичка 1080 витков, провод 0.95 мм ... :)

P.S. Это максимум, что можно выжать из неё! Мотай 1200 витков, провод 0.75 мм ... :)
у меня вопрос, на какую длину и сечения провода от трансформатора к потребителю (на 100 Вт) расчитан такой трансформатор?:tehnari_ru_942:
 
Сердечник - внешний диаметр 98 мм, внутренний 54мм, высота 32 мм
Хорошая железочка, около 400-450 Вт, первичка 1080 витков, провод 0.95 мм ...

P.S. Это максимум, что можно выжать из неё! Мотай 1200 витков, провод 0.75 мм ...
Здравствуйте George Smith! Так как кнопки ЛС у меня нет (может плохо искал) у меня к вам имеется пара вопросиков! 1).Скажите, по какой методике ВЫ вели эти расчёты? 2). Существуют ли расчётные программы, которым можно доверять? (скачал несколько программ, и все они дали значительные расхождения в расчётах?
 
George Smith, у вас в мануалке по расчету трансформаторов во втором примере во второй формуле получилось 0,47мм. Что-то я тут запутался, может скобок не хватает или степени
Тоже, как не считал, не получается 0.47мм!
 
Личка включается после 13 постов ... Так, что как раз у Вас включилась. Щелкните
по Нику, кому хотите написать и откроется Меню и увидите, отправить личное
сообщение ... :)

По расчетам 0.47 мм, это минимальная толщина провода которую можно использовать
в данном случае. Я всегда считаю толщину провода по площади окна заполняемого
медью (проводом). Если 0.7 х S окна (мм), то получи чистую площадь меди,
остальную площадь заберет изоляция. Далее первичная и вторичная обмотки должны
иметь одинаковую площадь сечения по меди, т.е. S окна / 2, а далее делю
на количество витков и перевожу площадь в диаметр. Диаметр провода всегда
обозначается по меди, умножив на 0.7, для изоляции мы уже отвели место, как
для лакового покрытия, так и для межслоевой изоляции ... :)
 
Назад
Сверху