• Добро пожаловать на компьютерный форум Tehnari.ru. Здесь разбираемся с проблемами ПК и ноутбуков: Windows, драйверы, «железо», сборка и апгрейд, софт и безопасность. Форум работает много лет, сейчас он переехал на новый движок, но старые темы и аккаунты мы постарались сохранить максимально аккуратно.

    Форум не связан с магазинами и сервисами – мы ничего не продаём и не даём «рекламу под видом совета». Отвечают обычные участники и модераторы, которые следят за порядком и качеством подсказок.

    Если вы у нас впервые, загляните на страницу о проекте, чтобы узнать больше. Чтобы создавать темы и писать сообщения, сначала зарегистрируйтесь, а затем войдите под своим логином.

    Не знаете, с чего начать? Создайте тему с описанием проблемы – подскажем и при необходимости перенесём её в подходящий раздел.
    Задать вопрос Новые сообщения Как правильно спросить
    Если пришли по ссылке со старого Tehnari.ru – вы на нужном месте, просто продолжайте обсуждение.

Какую акустику собрать?

  • Автор темы Автор темы Ru5el
  • Дата начала Дата начала
BH3 Спасибо! Теперь у меня есть и звуковая карта asus xonar u7 7,1 114db 0.0006% искажений больше денег тратить не хотелось а за эту суму была только creative xfi hd usb почитав отзывы и обзоры инфа портиворечивая. Что из них выбрать было не ясно, но я сделал выбор в пользу 7,1. Так как по мнению некоторых creative не хуже asus но как карта только для музыки не очень, есть недоработок. Ну да ладно выбор уже сделан.
Теперь буду делать сетевой фильтр к своему усилителю. Там на фото видно я разложил детальки. Вопрос появился на схеме от audiokilera токовый размыкатель, а у меня предохранитель. Куда лучше поставить предохранитель? перед варистором или после? Если до варистора он может вылетать при каждом скачке напряжения, а если после варистора, который по сути делает короткое замыкание, то без предохранителя как бы чего не случилось.
 

Вложения

  • 20140114_193518.webp
    20140114_193518.webp
    39.6 KB · Просмотры: 97
  • filter2s.gif
    filter2s.gif
    3.5 KB · Просмотры: 140
Найн,батька. Сперва упакуй все в ящик. А мысли правильные,молодца. Фильтр нормальный кстати. Я вообще с старых мониторов выдираю иногда такие штуки. Отгребешься. Равно как и я,и остальные. Удачи. По рг кстати на днях такое сделал,понравилось
Фильтры хорошие стоят в старых БП компьютерных , у меня они источник деталей и проводов)
РГ делал такой, баса добавляет он прилично уже на минимальной громкости усилителя. Но почему то не дает включить на максимальную громкость звук.
 

Вложения

  • 1.webp
    1.webp
    84 KB · Просмотры: 147
Последнее редактирование:
Zubex судя по расположению деталей и номиналам, вроде у меня такой же рг как и у вас. Я его собрал, но не испытывал. Закончу с питанием своего усилителя,все сделаю на платках, тогда и испытаю.
Насчёт компьютерных блоков питания у меня есть один валяется, но жалко его трогать. Мне бы сейчас разобраться с тем что имею. Не знаю куда предохранитель поставить до варистора или после.
 
Ну так у audiokillera есть такое мнение: "Самым первым элементом, считая от сети, должен быть предохранитель!"
 
у меня они источник деталей и проводов
Ну у каждого свои же поставки,верно?
РГ делал такой, баса добавляет он прилично уже на минимальной громкости усилителя. Но почему то не дает включить на максимальную громкость звук
В смысле? У тебя какой переменник был?
 
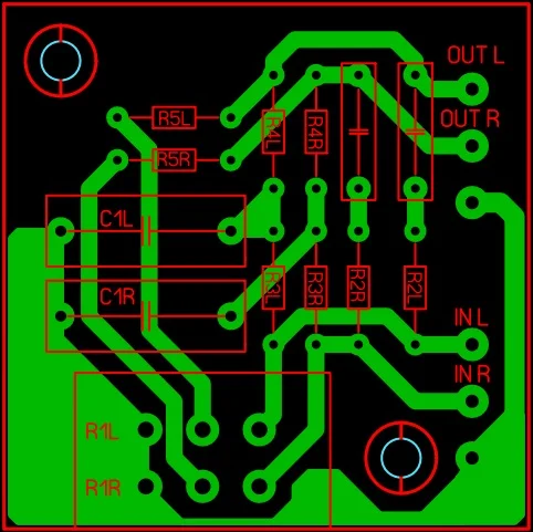
Andrey 69 я правильно нашёл ошибку в данной вами печатке ргтк? У вас собрано по данной печатке?
 
Спасибо! Уже пытаюсь нарисовать печатку ,но спать охота.
 
  • Like
Реакции: WHS
Спасибо! Уже пытаюсь нарисовать печатку ,но спать охота.
Да не за что. А вот в сонном состоянии не рекомендую рисовать ПП, можно накосячить так, что потом расплата будет деталями... :)
 

По сетевому фильтру, сделал, на звуке разница малозаметная, а вот изображение телевизора с ним отличное.
 
Всем привет! Я учился пользоваться Sprint layout, и кое чему научился. Вот посмотрите сетевой фильтр и блок питания. Если есть замечания пишите, поправлю. Сейчас попробую переделать печатку РГТК, под свои детали. Если к этому времени не будет замечаний, буду печатать.
 

Вложения

  • pecatka setevogo filtra.webp
    pecatka setevogo filtra.webp
    25.2 KB · Просмотры: 190
  • pecatka bloka pitanija.webp
    pecatka bloka pitanija.webp
    29.8 KB · Просмотры: 121
Вот нарисовал новый тонкомпенсированный регулятор громкости. Все подогнал под свои детальки, максимально уменьшил длину сигнальных проводников и исправил ошибки начального варианта. Надеюсь что проблем с изготовлением такой печатки не возникнет, из-за плотного монтажа и плотного расположения проводников. Заняло много времени, не хватает опыта.
 

Вложения

  • moj rgtk.webp
    moj rgtk.webp
    29.5 KB · Просмотры: 135
В оригинальной печатке изменил толщину проводников на 1,5мм т.к. была разная. Исправил путаницу с резисторами на плате, и перепутанные выходы. Архив прилагается.
 

Вложения

Ну у каждого свои же поставки,верно?В смысле? У тебя какой переменник был?
На 50ком , его и на фото видно маркировку. Почему то достаточно сильно срезался входной сигнал, на половину наверное, на слух. Я конечно не слушаю на максимальной громкости , просто непонятно.
Я собственно тут указал эту странность http://www.tehnari.ru/f170/t88695/index25.html

Собирал по этой печатке несколько месяцев назад
 

Вложения

  • 1.webp
    1.webp
    33.9 KB · Просмотры: 170
Это плата за тонкоррекцию.
 
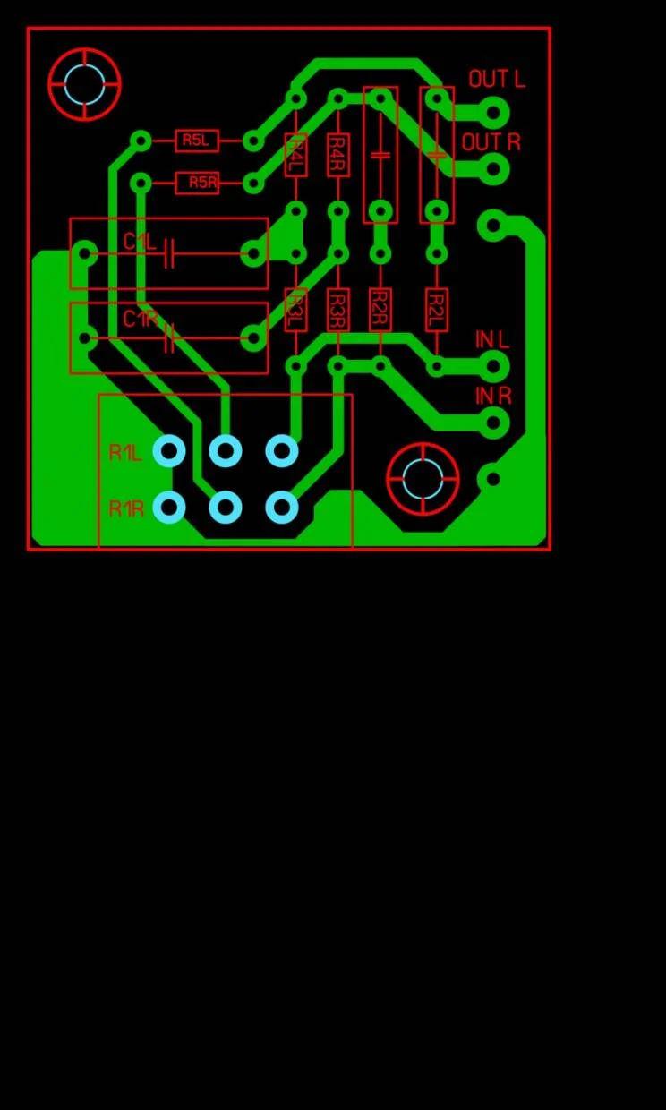
Zubex В вашей печатке после потенциометра правый канал меняется местами с левым, а фильтры получаются подключены к другим каналам. Посмотрите внимательно печатку приведенную вами, может это и влияет. Исправить можно если резисторы R5 как бы перекрестить на моих фото видно как это сделать. Я думаю что если вы сейчас подадите сигнал только в один канал, то вч и нч будет играть и в другой колонке.
 
ААа блин я и не заметил. Надо дорожки от движков перерезать и кинуть перемычки.так проще всего.Ну дядя Bова .подкузмил.
 
Zubex Я увидел что у вас на плате регулятор группы б, если это потенциометр российского производства, то он линейный а не логорифмический.
 
Zubex Я увидел что у вас на плате регулятор группы б, если это потенциометр российского производства, то он линейный а не логорифмический.
Переменник импортный, группа B. Не мог найти импортный А на 50кОм. Но я не думаю что он повлиял на то , что звук у меня с ним урезается по громкости. В схемах я мало что понимаю, собираю то что предлагают)
 
Назад
Сверху