• Добро пожаловать на компьютерный форум Tehnari.ru. Здесь разбираемся с проблемами ПК и ноутбуков: Windows, драйверы, «железо», сборка и апгрейд, софт и безопасность. Форум работает много лет, сейчас он переехал на новый движок, но старые темы и аккаунты мы постарались сохранить максимально аккуратно.

    Форум не связан с магазинами и сервисами – мы ничего не продаём и не даём «рекламу под видом совета». Отвечают обычные участники и модераторы, которые следят за порядком и качеством подсказок.

    Если вы у нас впервые, загляните на страницу о проекте и правила – там коротко описано, как задать вопрос так, чтобы быстро получить ответ. Чтобы создавать темы и писать сообщения, сначала зарегистрируйтесь, а затем войдите под своим логином.

    Не знаете, с чего начать? Создайте тему с описанием проблемы – подскажем и при необходимости перенесём её в подходящий раздел.
    Задать вопрос Новые сообщения Как правильно спросить
    Если пришли по старой ссылке со старого Tehnari.ru – вы на нужном месте, просто продолжайте обсуждение.

КЗ на системе 5.1

  • Автор темы Автор темы DIZI26
  • Дата начала Дата начала
Звука нет ни в одном канале и в сабе?
 
Смотри питание на мелких микробах,вроди бы там стоят 4558 (на фото не видно какие стоят)и проверь управления st-by на усилители мощности
 

Вложения

  • TDA7265_circuit1.webp
    TDA7265_circuit1.webp
    13.8 KB · Просмотры: 80
Сюда попробовать подоткнуться и st-by посмотреть .
 

Вложения

  • sinta-274.png.webp
    sinta-274.png.webp
    37.5 KB · Просмотры: 75
вот так поближе)
 

Вложения

  • IMG_20170613_192330.webp
    IMG_20170613_192330.webp
    60 KB · Просмотры: 72
  • IMG_20170613_192254.webp
    IMG_20170613_192254.webp
    51.9 KB · Просмотры: 76
Что это за система 5.1?название,модель?
 
Какие именно микробы?))
 

Вложения

  • IMG_20170613_192934.webp
    IMG_20170613_192934.webp
    58.9 KB · Просмотры: 170
  • IMG_20170613_192922.webp
    IMG_20170613_192922.webp
    85.9 KB · Просмотры: 132
Схемы не нашёл в интернете,многие тоже ищут схему но нету её. Смотри питание микробов 4558 оно должно быть а раене +-15в и st-by выходных мукрух смотри
 
Не подскажешь как померить?) На st by что выставить на мультике?
 
На 4558 мерием между контактами 2-3 и 5-6? Верно?
 
На st-by тишина, по нулям
 
На 4558 на всех 5 шт. Напряжение +-19в.
 
+-19 это многовато,проверь стабилизацию питания для этих микрух,а то что тишина на st-by это плохо,должно быть напряжение
 
Да, 4 и 8 мерил) на них и показывает 19в, изначально даташит кривой был)
 
Как проверить стабилизацию, подскажите пожалуйста)
 
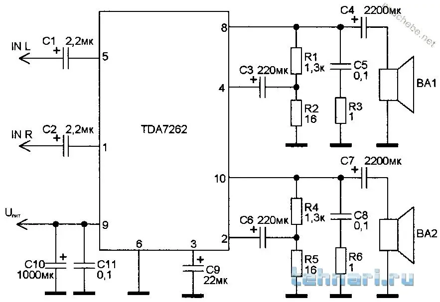
Вот схема включения без управления st-by
 

Вложения

  • D6D0033714B15A6F000B9D9701808FDB1840.png.webp
    D6D0033714B15A6F000B9D9701808FDB1840.png.webp
    27.1 KB · Просмотры: 3,644
Ладно, есть у меня предложение, завтра буду делать) спасибо и спокойной ночи)
 
Назад
Сверху