• Добро пожаловать на компьютерный форум Tehnari.ru. Здесь разбираемся с проблемами ПК и ноутбуков: Windows, драйверы, «железо», сборка и апгрейд, софт и безопасность. Форум работает много лет, сейчас он переехал на новый движок, но старые темы и аккаунты мы постарались сохранить максимально аккуратно.

    Форум не связан с магазинами и сервисами – мы ничего не продаём и не даём «рекламу под видом совета». Отвечают обычные участники и модераторы, которые следят за порядком и качеством подсказок.

    Если вы у нас впервые, загляните на страницу о проекте, чтобы узнать больше. Чтобы создавать темы и писать сообщения, сначала зарегистрируйтесь, а затем войдите под своим логином.

    Не знаете, с чего начать? Создайте тему с описанием проблемы – подскажем и при необходимости перенесём её в подходящий раздел.
    Задать вопрос Новые сообщения Как правильно спросить
    Если пришли по ссылке со старого Tehnari.ru – вы на нужном месте, просто продолжайте обсуждение.

Можно ли так сделать?

да саня зделать понял как,нужно будет еще ТДА7050 добавиить.........проволка на ФНЧ..
 
какие интесно?
 
мне нужно все срезать,оставить тока НЧ..........
 
вот проше :D
image001.webp

image003.webp
 
будет так работать??
 

Вложения

  • image003.webp
    image003.webp
    17.7 KB · Просмотры: 2,199
Ну кто нибудь скажет какой кондисатор нужно ставить что бы остались тока НЧ
 
Low_pass_filter.webp
вот елементарный проще некуда резистор 47 кОм думаю хватит или переменный постальна 100кОм
кондёр плёнка на нём надпись 103 :D
вроде 10пикофорад или 100 или 1 :D
 
А так не лучше?
 

Вложения

  • integr.webp
    integr.webp
    1.6 KB · Просмотры: 54
А так не лучше?
Не Даня, это не фильтр НЧ, Саша выше предложил НЧ RC-фильтр,
только конденсатор там надо не меньше 1 мкФ. Качество RC-фильтра оставляет желать
лучшего. График среза этого фильтра сильно пологий и как не настраивай, а голоса
прослушиваются на малой громкости. Он конечно работает. Поэтому я поменял у себя
в дневнике RC-фильтр на LC, у которого срез крутой, а значит более качественное
разделение. Сумматор можно собрать из чего угодно, выше две схемы на
транзисторах, прекрасные схемы. Если после ФНЧ идут искажения и помехи, это
значит плохо собран сумматор, сам фильтр RC или LC здесь не причем. Сумматор
представляет собой предварительный (входной) усилитель, по этому должен быть
собран на малошумящих транзисторах или микросхемах. Очень хорошее качество
дают операционные усилители с двухполярным питанием, искажения всего сотая
доля процента. Хорошо работают К157УД2, TL072 ...
Еще есть очень хороший способ изготовления миниатюрной катушки (L-индуктивности)
для такого LC-фильтра. Мотается на пластмассовую шпульку от швейной машины,
проводом 0.05-0.06 мм до заполнения. Но сердечник используется не ферритовый, а
из трансформаторного железа, но очень хитро, надо знать свойства трансформаторного
железа. Оно имеется, в основном двух основных типов, горяче-катанная сталь и
холодно-катанная. Горяче-катанная применяется в Ш-образных трансформаторах и
её магнитная проницаемость не зависит от направления магнитных линий, во все
стороны она одинаковая и равна В = 1.2Т (Тесла). Холодно-катанная применяется
в Тороидах и ШЛ (ленточных Ш-образных). Проницаемость его зависит от направления
прокатки. Вдоль прокатки, оно составляет В = 1.6Т, поперек В = 0.8Т, в трансформаторе
магнитные линии идут вдоль прокатки, по этому В = 1.6Т. Для катушки ФНЧ надо брать
ленточное железо, резать поперек полоски и забивать ими отверстие в шпульке, пока
влазит, должны немного выступать по краям ~3 мм. Таким образом проницаемость такого
сердечника В = 0.8Т, против феррита В = 0.2-0.4Т. Таким образом при меньшем количестве
витков добротность такой катушки на частоте 100 Гц очень высока, получается маленькой
и прекрасно вмещается на печатную плату ... :D
 
нет буду на ферите делать,к тому же нашел ферит тока он 9мм в диаметре....
 
ок!!!теперь у меня вопрос по коркасу,на что мотать проволку??на трубку которая имеет внутрений диаметр 11мм можно?
 
нет буду на ферите делать,к тому же нашел ферит тока он 9мм в диаметре....
ок!!!теперь у меня вопрос по коркасу,на что мотать проволку??на трубку которая имеет внутрений диаметр 11мм можно?
Ну если стержень 9 мм, то и бери пластмассовую трубку от авторучек с
внутренним диаметром 9 мм, чтобы стержень влез. Щеки катушки к трубке
приклей клеем для пластмассовых моделей ... :D
 
а вот так можно сделать?

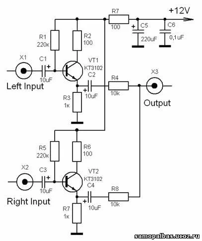
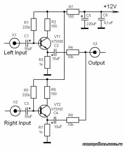
и схемы суматоров можно?такие где поменьше деталей.........
 

Вложения

а вот так можно сделать?

и схемы суматоров можно?такие где поменьше деталей.........


сумматор минимум 2 транзистора и 2-4 резистора 3-5 конденсаторов

проще не встечал и врятли есть, разве что микра . ИМХО по другому траззистор не заработает .без обьвязки ...
сам новичёт не судите :D Ну думаю всё верно :))
 
Назад
Сверху