Музыка на мотоцикле.

  • Автор темы Автор темы razor
  • Дата начала Дата начала
здравствуйте срочно нужна помощь я тоже задумал сделать музыку на мот собрал усь на тда1558q блок конденсаторов на 11000мкф через диодный мост подключил к моту(генератор на 12-14в 65Вт ток переменный) при включении звук на секунду появляется а потом пропадает, светодиод на уселитете горит, отключяю масу, через пару секунд звук появляеся на 3 секунды, а далее как я понимаю ток который накопился в конденсаторах заканчивается. Пожалуйста помогите что нужно сделать чтобы музыка играла?
 
Мне кажется это перенапряжение. Измерь напряжение питания после диодного моста, при подключенном генераторе.
 
спасибо завтра попробую. а есл полярность перепутать эта микруха сгорит?
 
Лучше не проверять.
 
а мощьности моего генератора хватит чтобы неё питать?
 
Должно хватить. Но это не является поводом для неработания.
 
я подумал и думаю что так и есть после выпрямления напряжение увеличивается примерно в 1.5 раза а максимально напряжение для микрухи 18в а у меня наверно за 20 выходит а как можно понизить напряжение???
 
Диодов можно последовательно поставить. Мощных.
 
это такие которые в диодном мосте стоят?
 
Да, только одиночные.
 
понятно..... спасибо! а как можно померять нопряжение если нет мультиметра?
 
Вольтметром. :D
 
и его у меня тоже нет а так подручными средствами можно?
 
подручными средствами можно только напряжение в розетке померит)
Два пальца в розетку и хорошо!:)):tehnari_ru_159:
 
...схему использовать можно, но не стоит ждать от неё хорошего качества и большой выходной мощности.

какая речь может идти о качестве звука на мото!?!?
преобразователь напряжения неизбежен. А потом можно лепить любую "12 вольтовую" ИМС.
 
померял я напряжение и есче больше вопросов стало((( напряжение 6-8В включяю свет 10-11 переменку не мерял.....а можно как нибуть померять силу тока???
Р.С недавно купил мультиметр!!!
 
че никто не поможет:tehnari_ru_837:
 
КАЛЯН, читал твою тему, попробуем!
Аккумулятор есть?
Если в мотике 12В, скорее всего перенапряжение!
 
нет. мотик без аккумулятора
 
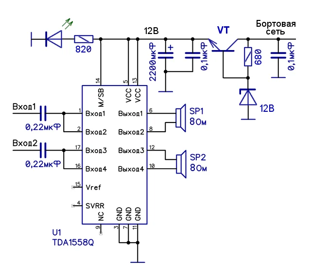
КАЛЯН, если мокик без аккумулятора высылаю схему с описанием
и еще раз проверь правильно ли тебе собрали схему, я понял, что не ты
собирал. Эту схему надо включить через диодный мост. И замеряй еще
раз наругу бортовой сети на выходе диодного моста, не на самом мокике на постоянном токе ... :)

Нормальная работа усилителя на микросхеме TDA1558Q, подразумевает
правильную организацию питания схемы и термообмена микросхемы !!!
Микросхема должна быть закреплена на радиатор с применением
термопасты. Питание должно быть организованно таким образом,
чтобы исключить влияние всплесков импульсов бортовой сети.
На схеме показана организация питания от бортовой сети авто и
мото. Конденсаторы 0,1 мкФ и переход транзистора образуют фильтр
сглаживания высокочастотных импульсов прерывателя двигателя.
Параметрический стабилизатор транзистор, стабилитрон и конденсатор
2200 мкФ образуют срез всплесков повышения напряжения в бортовой
сети и сглаживание этих всплесков. Транзистор VT фильтра должен
крепится на небольшой П-образный радиатор, рассеиваемая на нем
мощность может доходить до 1 Ватта, просто для увеличения теплообмена.
Данная схема позволяет получить 2х10 Ватт мощности для динамиков.
Можно увиличь мощность до 2х20 Ватт применив динамики 4Ом, но
усилитель будет работать в предельном режиме, что не желательно !!!
Транзистор можно использовать КТ805, КТ819 в пластмассе,
стабилитрон любой 12 Вольт, конденсатор 2200мкФ, 25 Вольт ... :)
 

Вложения

  • У1.webp
    У1.webp
    24.3 KB · Просмотры: 74
Назад
Сверху