• Добро пожаловать на компьютерный форум Tehnari.ru. Здесь разбираемся с проблемами ПК и ноутбуков: Windows, драйверы, «железо», сборка и апгрейд, софт и безопасность. Форум работает много лет, сейчас он переехал на новый движок, но старые темы и аккаунты мы постарались сохранить максимально аккуратно.

    Форум не связан с магазинами и сервисами – мы ничего не продаём и не даём «рекламу под видом совета». Отвечают обычные участники и модераторы, которые следят за порядком и качеством подсказок.

    Если вы у нас впервые, загляните на страницу о проекте, чтобы узнать больше. Чтобы создавать темы и писать сообщения, сначала зарегистрируйтесь, а затем войдите под своим логином.

    Не знаете, с чего начать? Создайте тему с описанием проблемы – подскажем и при необходимости перенесём её в подходящий раздел.
    Задать вопрос Новые сообщения Как правильно спросить
    Если пришли по ссылке со старого Tehnari.ru – вы на нужном месте, просто продолжайте обсуждение.

Нужна помощь в создании полного УНЧ

Я вот думаю может я с прасони печатку неправильно развел
не найдется ли у кого нибуть печатной платы под этот уселитиль
только проверенной
 
Под какую МС?
 
если бы под МС я бы и сам нашел
А так этот унч на транзистерах:tehnari_ru_014:
 

Вложения

  • amp125.gif
    amp125.gif
    73 KB · Просмотры: 437
блин что столько людей собирала этот унч и не укого нет ПП???
Или хотябы дайте схему другого какого небудь усилка с двух полярным питанием на +27 -27 вольт
70ватт наминал для двух 35гдн1-4
под саб
только пожалуйста с провереной ПП
 
а можете характеристики его дать
 
В принцепи нормально у меня какраз завалялась одна тда7293:tehnari_ru_889:
спасибо завта буду собирать
 
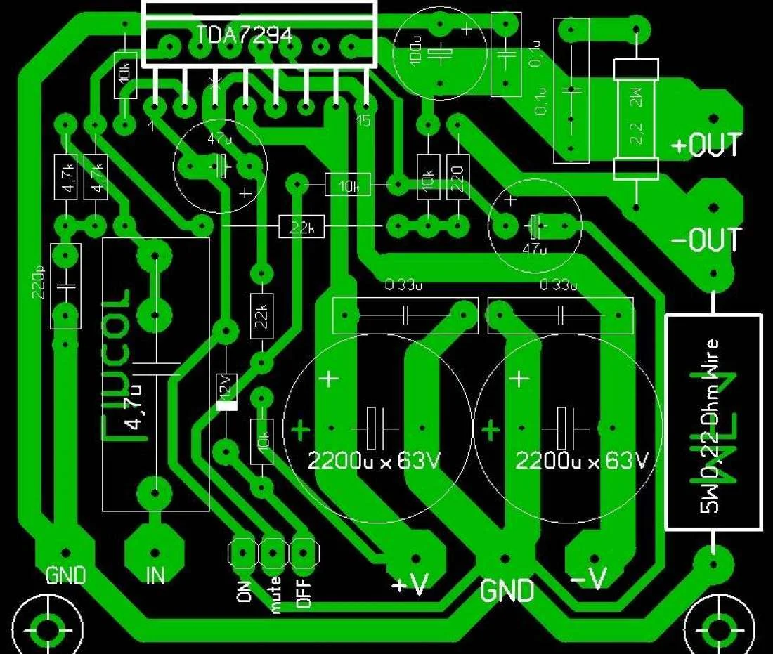
И ПП универсал 7293/94. Перемычку только не забудь поставить в нужном месте.
 
а схемки нет для первой ПП, или списка диталей
буду очень признателен
 
Тут же все подписано.

0.webp
 
входной конденсатор нужно ставить пленочный, а никак не керамику. И не такой конской емкости.
 
Чет не вдахновил меня данный усилитель
он тише играет чем те усилители каторые я собирал в начале этой темы, на тда2030 и транзистерах.
это вообще так и должно быть или нет?
Помойму все должно быть на оборот, потому как те усилители помойму слабей если же я конечно не ошобаюсь
 
от чего у тебя сигнал идёт?
я тоже как раз вчера с этой же проблемой столкнулся
собрал усь на тда7294 ,включаю, работает!
но в разы тише чем тда2030
потом подключил не к компу а к телику и чуть не с жёг 25гдн
так что попробуй взять другой источник сигнала
п.с. мне кажется что у 7294 чуствительнность маленькая
 
от телефона сигнал ещё тише чем от компа
если я свой к телефону подключу так я его вобше не услышу

пробуй к другим источникам
или может быть можно пред сделать но на счёт этого не буде точно говорить это лучше у опытных людей спросить
 
к компу подключил тоже самое 2030 с транзюками играет громче чем 7293
Чет фигня какаята получается
она играет примерно также как тда2005. так та 10ватт
а эта 75ватт
 
я тебе говорю у меня было тоже самое
подожди просто может кто что нибудь скажет насчёт предварительного
 
Назад
Сверху