Смотрите видео ниже, чтобы узнать, как установить наш сайт в качестве веб-приложения на домашнем экране.
Примечание: Эта возможность может быть недоступна в некоторых браузерах.
Добро пожаловать на компьютерный форум Tehnari.ru. Здесь разбираемся с проблемами ПК и ноутбуков: Windows, драйверы, «железо», сборка и апгрейд, софт и безопасность. Форум работает много лет, сейчас он переехал на новый движок, но старые темы и аккаунты мы постарались сохранить максимально аккуратно.
Форум не связан с магазинами и сервисами – мы ничего не продаём и не даём «рекламу под видом совета». Отвечают обычные участники и модераторы, которые следят за порядком и качеством подсказок.
Если вы у нас впервые, загляните на страницу о форуме и правила – там коротко описано, как задать вопрос так, чтобы быстро получить ответ. Чтобы создавать темы и писать сообщения, сначала зарегистрируйтесь, а затем войдите под своим логином.
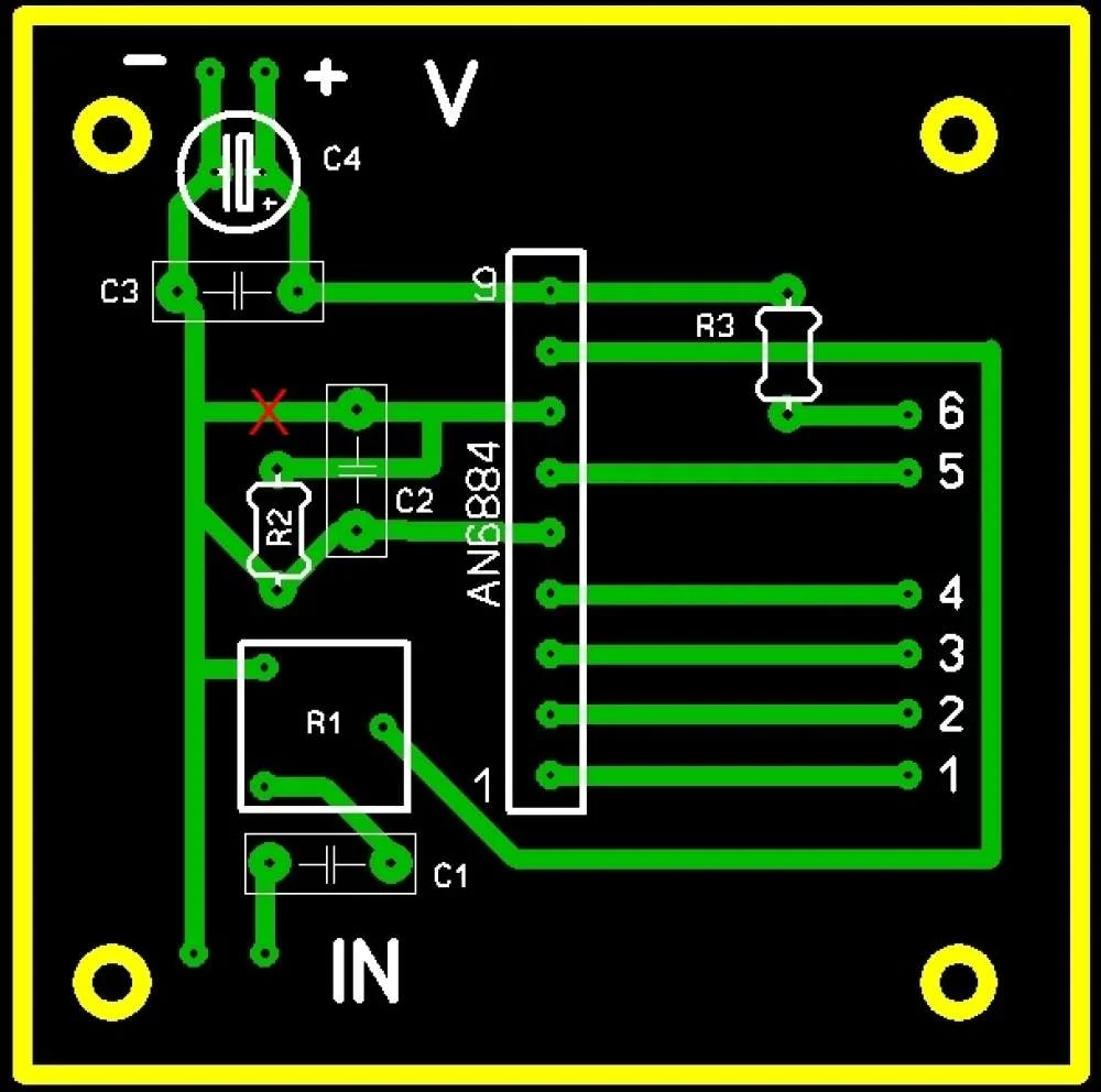
а что за херня идёт между 14 выводом и сд?выключатель что ли?но тогда на схеме не так
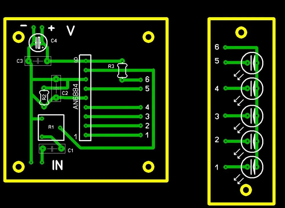
А возможно ли как то начертить без перемычки ?
Да это ключ он стоит правильно в разрыве земли и 14 ноги микросхемы. Или я не прав ?
я так и хотелСделал на 2-х платах
вы их сами решили туда поставить?И какие наминалы брать для C3, C4
вы их сами решили туда поставить?
Проверил, не могу найти ошибки. Где ошибка ?Проверьте подключение C2 R2