Плавное переключение светодиодов

Да, но в вашей схеме стоят p-n-p транзисторы
 
Фиг поймёшь, о чём речь... Приводите одну схему, тут же говорите про другую...
 
Беда у меня с излаганием мыслей =) Но ещё вопрос по схеме George Smith - куда ставить ограничивающий резистор (1 ом) для светодиодов: перед коллектором или после транзистора?
 
Маленький OFF ... :)
Светлана, зачем тебе Фигачить, ты и так у нас красивая ... :)
 
Но ещё вопрос по схеме George Smith - куда ставить ограничивающий резистор (1 ом) для светодиодов:
Последовательно в цепь светодиодов ... :)

P.S. Ты имеешь ввиду до или после, тоже без разницы ... :)
 
Собрал, опять неудачно. Эффекты - горит левая часть светодиодов (медленно загорается, раза в 3 быстрее гаснет), горит очень слабо, Загорается и тухнет 1 раз; после точно так же загорается правая часть со светодиодами. После одного раза горения любой ветки идёт ожидание в секунд 5-10, после чего загорается противоположная чать схемы. И так каждый раз. Мой вердикт - слишком мощный резисторы и/или слишком ёмкостные конденсаторы. А Вы что думаете?
PS Поменял конденсаторы 470мкФ на 47мкФ - светодиоды перестали подавать признаки жизни
 
PS Поменял конденсаторы 470мкФ на 47мкФ - светодиоды перестали подавать признаки жизни
Интегратор не успевает заряжаться при такой емкости, удели пока емкости итеграторов совсем и настрой с начало время переключения каналов ... :)
 
Убрал резисторы у конденсаторов по 100мкФ, теперь светики загораются за одну секунду и горят 10 секунд на почти максимальной ярости, после мнговенно гаснут; через 1 секунду загорается другая ветка светодидов. Как я понял, длительность горения зависит от ёмкости кондёров, которые на Вашей схеме равны 470 мкФарадам, а вот от чего зависит скорость погасания и загорвния светодиодов не знаю. Прошу объяснить, что делать дальше.
ЗЫ блин, в натуре сперва испугался слов "блин" и " в натуре" в каждом сообщении.
?
:D
 
Последнее редактирование:
Убрал резисторы у конденсаторов по 100мкФ, теперь светики загораются за одну секунду и горят 10 секунд на почти максимальной ярости, после мнговенно гаснут; через 1 секунду загорается другая ветка светодидов. Как я понял, длительность горения зависит от ёмкости кондёров, которые на Вашей схеме равны 470 мкФарадам, а вот от чего зависит скорость погасания и загорвния светодиодов не знаю. Прошу объяснить, что делать дальше.
Совершенно верно 470 мкФ и резисторы на них, это длительность переключения. Плавность зависит от интеграторов на выходных ключах, надо подбирать резисторы и электролиты 100 мкФ наверное надо ставить меньше, просто ключи не успевали открываться полностью, надо подбирать, попробуй начать с 10 мкФ ... :)
 
Поставил на место резисторы, заменил конденсаторы на 10 мкф - диоды горят слабо (наверное мощные резисторы); после погасания первой ветки ожидание в 1 сек, прежде чем загорится другая; загораются нормально, гаснут почти мгновенно.
Хотелось бы сделать как на видео kna72 т.е:
1)Загорание одной ветки до погасания второй - уменьшением конденсатора в 470мкФ и/или резисторов на нём
2)Более плавное погасание - не знаю, как осуществить (а возможно ли?)
3)Увеличить яркость светодиодов - тоже не уверен в решении
Вот эти задачи хотелось бы решить :)
 

Вложения

  • hvezda_menivec_schema.webp
    hvezda_menivec_schema.webp
    46.1 KB · Просмотры: 1,136
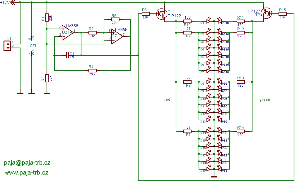
Есть ещё вариант схемы, более сложный.
 

Вложения

Интересная схема ... :)
 
kna72, возможно ли заменить биполярные транзисторы Т1 и Т2 на обычные? Можно ли оставить в цепи лишь 2 пары светодиодов? И крайне больно видеть 2 МК в схеме: нет ни опыта работы с ними, ни самих контроллеров :(
 
возможно ли заменить биполярные транзисторы Т1 и Т2 на обычные?
Это составные транзисторы, но можно заменить и на обычные.
Можно ли оставить в цепи лишь 2 пары светодиодов?
Можно.
И крайне больно видеть 2 МК в схеме
LM358 сдвоенный ОУ в одном корпусе микросхемы, но можно использовать любые имеющиеся в наличии.
 
Назад
Сверху