• Добро пожаловать на компьютерный форум Tehnari.ru. Здесь разбираемся с проблемами ПК и ноутбуков: Windows, драйверы, «железо», сборка и апгрейд, софт и безопасность. Форум работает много лет, сейчас он переехал на новый движок, но старые темы и аккаунты мы постарались сохранить максимально аккуратно.

    Форум не связан с магазинами и сервисами – мы ничего не продаём и не даём «рекламу под видом совета». Отвечают обычные участники и модераторы, которые следят за порядком и качеством подсказок.

    Если вы у нас впервые, загляните на страницу о проекте, чтобы узнать больше. Чтобы создавать темы и писать сообщения, сначала зарегистрируйтесь, а затем войдите под своим логином.

    Не знаете, с чего начать? Создайте тему с описанием проблемы – подскажем и при необходимости перенесём её в подходящий раздел.
    Задать вопрос Новые сообщения Как правильно спросить
    Если пришли по ссылке со старого Tehnari.ru – вы на нужном месте, просто продолжайте обсуждение.

Подарочный усилитель, долгострой

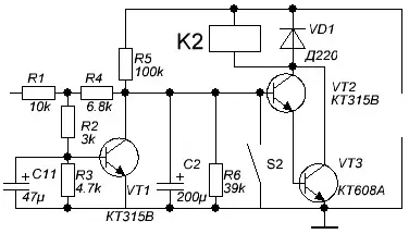
Куда подключать питание,вход,выход к бриговской защите и 15 поста?
 
В той теме что я тебе дал, в третьем посту тоже бриговская защита, там всё подробно описано
 
Вот скрин .lay
Это для стерео
 

Вложения

  • Безымянный.webp
    Безымянный.webp
    254.7 KB · Просмотры: 120
Вот еще печатка для стерео варианта - для каждого канала отдельное реле. Собирал по этой печатке - нареканий вообще нет, работает как часы, и уже успела меня разок выручить.
 

Вложения

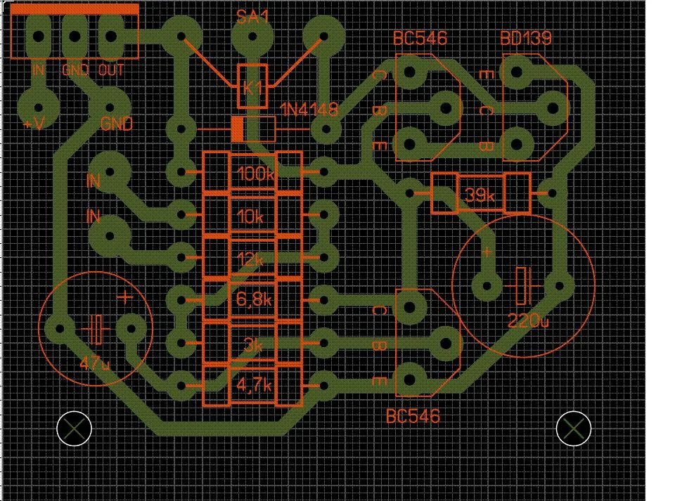
Какие контакты на реле рэс9 подключать к защите?Если можно нарисуйте на картинке:res9_2.gif
 
Ну а по схеме разве не понятно?
 
Предполагаю что контакты 4 и 5
 
Ну да, а 1 и 2 это обмотка
 
Это по ходу та же схема, тот же принцип, главное собрать без косяков и будет тебе счастье:))
 
Дело потихоньку двигается,сделал плату защиты.Завтра наверно поеду за деталями для иип,и темброблока на лм1036.DSC00373.webp
 

Вложения

  • DSC00372.webp
    DSC00372.webp
    26.3 KB · Просмотры: 100
Подскажите пожалуйста чем можно заменить диод кд513?
 
Назад
Сверху