• Добро пожаловать на компьютерный форум Tehnari.ru. Здесь разбираемся с проблемами ПК и ноутбуков: Windows, драйверы, «железо», сборка и апгрейд, софт и безопасность. Форум работает много лет, сейчас он переехал на новый движок, но старые темы и аккаунты мы постарались сохранить максимально аккуратно.

    Форум не связан с магазинами и сервисами – мы ничего не продаём и не даём «рекламу под видом совета». Отвечают обычные участники и модераторы, которые следят за порядком и качеством подсказок.

    Если вы у нас впервые, загляните на страницу о форуме и правила – там коротко описано, как задать вопрос так, чтобы быстро получить ответ. Чтобы создавать темы и писать сообщения, сначала зарегистрируйтесь, а затем войдите под своим логином.

    Не знаете, с чего начать? Создайте тему с описанием проблемы – подскажем и при необходимости перенесём её в подходящий раздел.
    Задать вопрос Новые сообщения Как правильно спросить
    Если пришли по старой ссылке со старого Tehnari.ru – вы на нужном месте, просто продолжайте обсуждение.

Попытка ремонта БП Aerocool KCAS 500W

Да кто ж против-то? Это ваш БП и Вы можете делать с ним то, что пожелаете. Только вот положительный результат возможен либо в случае жуткого везения, либо в случае серии хорошо продуманных действий. Последнее невозможно без теоретической подготовки.
Кстати, а сколько надо учиться на медика? Полагаю, побольше чем на ремонтника РЭА. ;)

P.s. Как уже было сказано выше, на плате БП присутствует высокое напряжение опасное для жизни. Не пренебрегайте требованиями ПТБ!
Да собстна положительный он будет или не очень не суть) тут сам процесс интересен. Вариант с везением тоже неплохо) была бы схема в интернете было бы проще, но я не нашел на этот блок.
P.S. На медика 6-8 лет в зависимости от професии и направления.
 
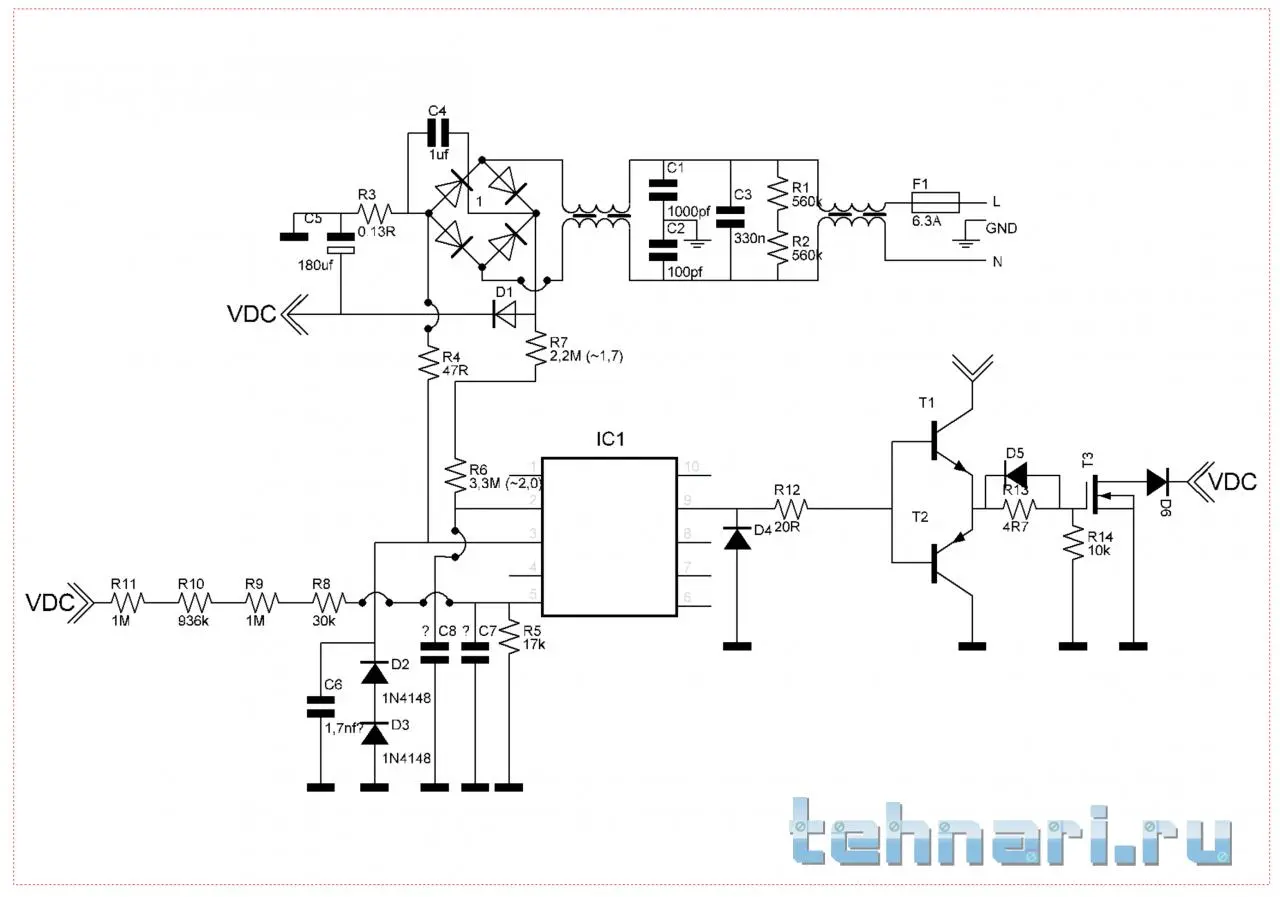
Вот схема - как раз не самое важное.
У ИМС есть даташит, а в нем типовая схема, которая не сильно отличается от схемы в БП. Но для ремонта БП, обычно, хватает общих знаний по принципам их работы. Изучите лучше их.

P.s. Ремонтник РЭА - техник со средним техническим образованием (1-3 года). Разработчик РЭА - инженер с высшим техническим образованием (4-6 лет). Но это всё равно меньше чем "ремонтник человеков".
 
Вот схема - как раз не самое важное.
У ИМС есть даташит, а в нем типовая схема, которая не сильно отличается от схемы в БП. Но для ремонта БП, обычно, хватает общих знаний по принципам их работы. Изучите лучше их.
Я сравнивал с типовой. Похоже, но деталей намного больше. Судя по тому что вылетело все в цепи затвора, видимо причина была где то в другом месте)
 
Проблема у Вас была именно в ККМ, и может быть даже именно в затворной цепи, потому что до запуска ККМ всё было в порядке. Если обратите внимание, то транзистор бустера включен между плюсом и минусом, датчик тока нужен для работы защиты от перегрузки по току, которая заведена на третью ногу. Защита управляется микросхемой, через эмиттерный повторитель и через затвор транзистора. Если по какой либо причине транзистор останется открытым, Вы услышите фугу Баха. Так что смотрите внимательно всё от датчика тока до третьей ноги и до затвора транзистора. Ещё есть пятая нога, Vfb, которая задает выходное напряжение ККМ. Проверьте обязательно номиналы делителя в его цепи. Могу Вас отчасти успокоить - среди подобных микросхем нередко встречается брак или подделки
 
Проблема у Вас была именно в ККМ, и может быть даже именно в затворной цепи, потому что до запуска ККМ всё было в порядке. Если обратите внимание, то транзистор бустера включен между плюсом и минусом, датчик тока нужен для работы защиты от перегрузки по току, которая заведена на третью ногу. Защита управляется микросхемой, через эмиттерный повторитель и через затвор транзистора. Если по какой либо причине транзистор останется открытым, Вы услышите фугу Баха. Так что смотрите внимательно всё от датчика тока до третьей ноги и до затвора транзистора. Ещё есть пятая нога, Vfb, которая задает выходное напряжение ККМ. Проверьте обязательно номиналы делителя в его цепи. Могу Вас отчасти успокоить - среди подобных микросхем нередко встречается брак или подделки
Брал по 120р две штуки) Та, что выпаял, похоже живая. Звонится с новой примерно одинаково. А ту, что впаивал новую умерла 100%.
 
Та, что выпаяли, вряд ли исправна. Выход у неё может быть то и цел, а вот насчёт входа токовой защиты не могу сказать то же самое. Поэтому снова, скрупулезная проверка всех-всех деталей, относящихся к этим выводам. Хотя знаете… думаю что можно попробовать всё же вместо предохранителя включить лампу накаливания при проверке. Только в данном случае ватт на 250-300 хотя бы. Возможно что-то и получится сохранить в случае форс-мажора
 
Хотя знаете… думаю что можно попробовать всё же вместо предохранителя включить лампу накаливания при проверке. Только в данном случае ватт на 250-300 хотя бы. Возможно что-то и получится сохранить в случае форс-мажора
А вот я так нее думаю.
Лампа накаливания ограничит ток зарядки накопительного конденсатора в момент подачи питания, а вот все остальные процессы пойдут тем же путём, что и без неё. Но, тем не менее, её нужно поставить (60-100 Вт), это сэкономит кучу предохранителей.

Сейчас необходимо провести полную ревизию схемы "горячей" и "холодной" части БП. Подозреваю, что помимо естественных, там уже есть привнесённые неисправности.
 
Сетевой электролит стоит уже после бустера ККМ, поэтому лампа вместо предохранителя помогла бы очень даже. Да вот незадача, ККМ не хочет запускаться с лампой вместо предохранителя. По всей видимости не может запасти энергию в дросселе из-за слишком медленного нарастания тока. Возможно использование более мощной лампы поможет решить эту проблему, не могу сказать точно
 
Вот накидал небольшую схему. Без выпаивания некоторые кондеры замеряются криво, но в целом думаю будет чуток яснее. Цепочка резисторов к 5 ноге вызывает сомнения. Буду перепроверять.
 

Вложения

  • Схема.png.jpg
    Схема.png.jpg
    81.6 KB · Просмотры: 2,130
кстати частенько в таких блоках летят мегомники, они стоят обычно последовательно по три четыре штуки, как ни странно часто они виноваты в убиенности БП..
по даташиту это нога VFB там стоят мегомники..
 
да просто меняй все (в схеме могут и врать)
 
в общем странно себя ведет эта цепь из резисторов.
Если резистор 1МОм который около 30кОм стоит выпаять, то на его площадках замеряется некоторое сопротивление. От сотен кОм до нескольких МОм. А на первых двух становится нормальное сопротивление 1,96МОм в сумме. Я все рядом истыкал мультиметром, вроде никуда больше ответвлений нет. Как так получается?
 
мозг не забивай, всё равно не поймёшь, просто меняй
 
Есть у смд мегаомников болезнь, обрываться под напряжением. Так что да, только замена
 
мастер знает :)
 
Выпаиваю мегаом - меряю 1Мом. Впаиваю на место, замеряю - 780кОм. Не могу понять как так)

Помню давно проверял сопротивления резисторов SMD по линии питания ШИМ-ки FAN4800...

Там по "высокой" от сетевого конденсатора на шимку шло.....непонятно что через 2 резистора на 500 килооом....

Замерял сопротивления этих резисторов...показывало 1 мегаом....

В процессе ремонта все перепробывал......в конце выпаял этотрезистор....SMD...показал сопротивление 500 килооом....
 
Два последовательно.....1 мегаом...все четко......зря выпаивал...
 
Да, ещё столкнулся с деградацией сердечника дросселя ККМ от перегрева. Дроссель просто-напросто превращается в перемычку. Так что при ремонте нужно иметь ввиду и этот момент
 
Назад
Сверху