• Добро пожаловать на компьютерный форум Tehnari.ru. Здесь разбираемся с проблемами ПК и ноутбуков: Windows, драйверы, «железо», сборка и апгрейд, софт и безопасность. Форум работает много лет, сейчас он переехал на новый движок, но старые темы и аккаунты мы постарались сохранить максимально аккуратно.

    Форум не связан с магазинами и сервисами – мы ничего не продаём и не даём «рекламу под видом совета». Отвечают обычные участники и модераторы, которые следят за порядком и качеством подсказок.

    Если вы у нас впервые, загляните на страницу о форуме и правила – там коротко описано, как задать вопрос так, чтобы быстро получить ответ. Чтобы создавать темы и писать сообщения, сначала зарегистрируйтесь, а затем войдите под своим логином.

    Не знаете, с чего начать? Создайте тему с описанием проблемы – подскажем и при необходимости перенесём её в подходящий раздел.
    Задать вопрос Новые сообщения Как правильно спросить
    Если пришли по старой ссылке со старого Tehnari.ru – вы на нужном месте, просто продолжайте обсуждение.

Ремонт усилителя Mystery MK2.80

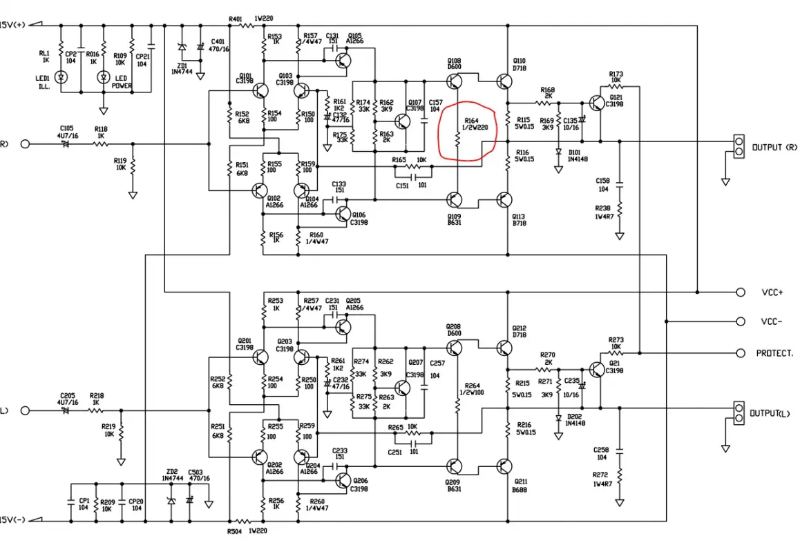
может и легче,НО у тебя все отверстия и посадочные места подогнаны. Если внимательно на схеме посмотреть, то после преобразователя идет раздача двуполярки по всей схеме- тебе первым делом надо запустить преобразователь. Потом преобразователь+ вход, потом преобразователь + УНЧ (с заземленным входом). А потом и вся схема заработает.
 
прикинул ланзара,разрываюсь прям,охота и тот как бы оставить заводской и ланзар помощнее и качественней
 

Вложения

  • IMG_1815.webp
    IMG_1815.webp
    76.7 KB · Просмотры: 1,327
кстати узнал почему перестал работать перегорел провод вторички на трансекоторый идет с трансформатора к плате,заменил на двойной(на фото видно двойной скрученный)
 
востанавливай старый- (когда сам делаешь-это одно) а вот когда после кого-то : опыта больше получаешь. Я бы старый восстановил...
 
начнем с преобразователя : входит +12 в 494, клема рем- запускает 494, управлеющие импульсы идут на транзисторы (биполярники- усивая ток), после транзисторов идут сигналы на ключи (мосфеты- полевики). После мосфетов-> отправляются на первичку тора- (правое и левое плече)- вторичкой снимается с тора нужное нам двуполярное (переменное импульсное), диодными сборками получаем постонку- фильтруем конденсаторами= получаем наше питание схемы.
 
убрал перемычки подключил лампочка горит,куда дальше копать?
 
копай инвертор- это он-гад не работает. Если все полупроводники целые- то только 494!
 
уже решил туда впихнать ланзара снял с платы уже разъемы питания входа предохранителя и выхода,при 12 вольт на выходе преобразователя 47,при заведенной (14вольт) будет примерно 55 400ватт на выходе должен получить)
 
Последнее редактирование:
при возможности буду восстанавливать заводскую плату
 
успехов...!!!
 
как всегда мое творение не заканчивается успехом,подключил преобразователь к усилителю он запел норм но идет кз,НО усилитель поет как так?включил преобразователь без унч где то кз хотя я его проверял выдавал 47вольт кз никакого небыло поменял провода на + и - потолще и все хана
 
народ наконец то я починил усилитель все дело было в входных конденсаторах,а я то уже весь свой старый преобразователь перебрал парепаял весь на этот усилитель но все таки я починил,впервые починил за кем то(сложное устройство)
 
не успел народоваться как заметил что отключен усилитель от преобразователя,ну я конечно же впаиваю обратно перемычки и опа где то неполадки сгорелт вот этот резистор в чем проблема(вместо того номинала поставил 100 ом может из за этого? и ещё включается защита на 1 секунду и отключается в чем проблема?
 

Вложения

  • па.webp
    па.webp
    50.8 KB · Просмотры: 809
кстати напряжене на выходе преобразовател 43 вольта не многовато?
 
В смысле плюс-минус 43?
 
ой блин мерил всего сколько,получается по 21,5вольта,щас мне кажется маловато
 
так почему может перегорать резистор?
 
ищи проблему в кью 108,109,110---- идет перекос звукового сигнала (перекос синусоиды по + или - ) тот резистор- смещение раскачки 109 110, он пол ватта, нужно именно 110 ом...
 
ок когда поменяю,попробую включить
 
Назад
Сверху