Смотрите видео ниже, чтобы узнать, как установить наш сайт в качестве веб-приложения на домашнем экране.
Примечание: Эта возможность может быть недоступна в некоторых браузерах.
Добро пожаловать на компьютерный форум Tehnari.ru. Здесь разбираемся с проблемами ПК и ноутбуков: Windows, драйверы, «железо», сборка и апгрейд, софт и безопасность. Форум работает много лет, сейчас он переехал на новый движок, но старые темы и аккаунты мы постарались сохранить максимально аккуратно.
Форум не связан с магазинами и сервисами – мы ничего не продаём и не даём «рекламу под видом совета». Отвечают обычные участники и модераторы, которые следят за порядком и качеством подсказок.
Если вы у нас впервые, загляните на страницу о проекте, чтобы узнать больше. Чтобы создавать темы и писать сообщения, сначала зарегистрируйтесь, а затем войдите под своим логином.
В коробке с хламом найдены два вот таких колёсика
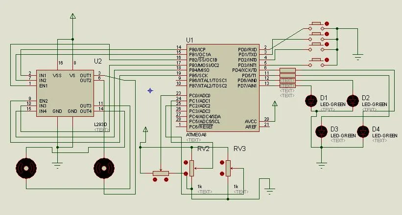
вот скрин из протеуса:
Посмотреть вложение 23178
так пойдёт ? тут примерная схема, для проверки прошивок)
А каким образом он поворачивать будет? поидее заднее колесо должно быть поворотным.
третье колесо МОЖНО сделать свободным.
третье колесо можно сделать свободным. Как на компьютерных стульях или детских колясках.

Флаббер.