• Добро пожаловать на компьютерный форум Tehnari.ru. Здесь разбираемся с проблемами ПК и ноутбуков: Windows, драйверы, «железо», сборка и апгрейд, софт и безопасность. Форум работает много лет, сейчас он переехал на новый движок, но старые темы и аккаунты мы постарались сохранить максимально аккуратно.

    Форум не связан с магазинами и сервисами – мы ничего не продаём и не даём «рекламу под видом совета». Отвечают обычные участники и модераторы, которые следят за порядком и качеством подсказок.

    Если вы у нас впервые, загляните на страницу о проекте, чтобы узнать больше. Чтобы создавать темы и писать сообщения, сначала зарегистрируйтесь, а затем войдите под своим логином.

    Не знаете, с чего начать? Создайте тему с описанием проблемы – подскажем и при необходимости перенесём её в подходящий раздел.
    Задать вопрос Новые сообщения Как правильно спросить
    Если пришли по ссылке со старого Tehnari.ru – вы на нужном месте, просто продолжайте обсуждение.

Самодельная акустическая система

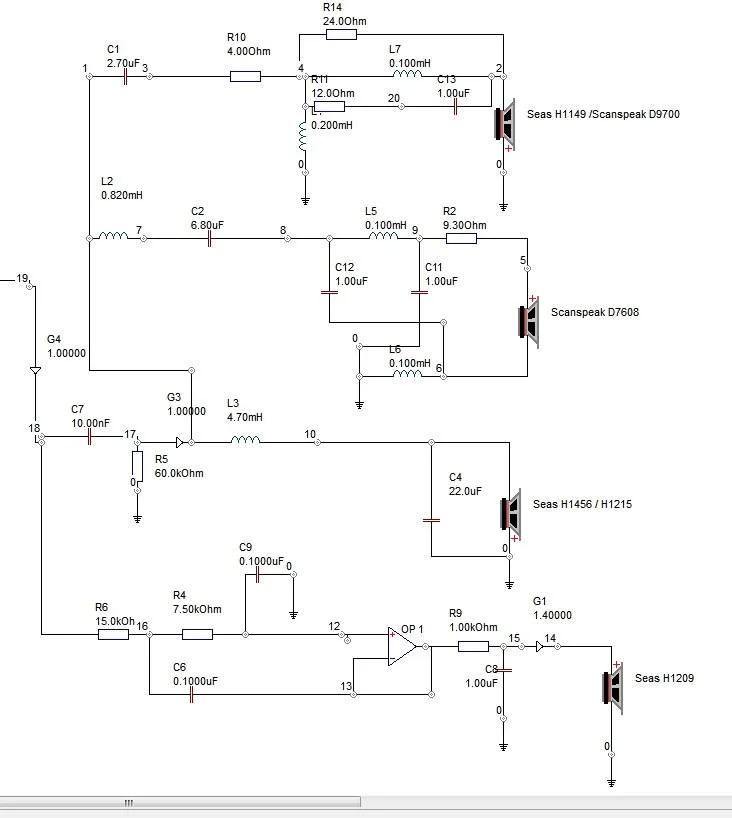
Кроме того, w170 требует режектора. То есть я даже без симуляции вижу, что фильтр кривой.

Блин тут вообщепосты можно исправлять?
 
Сравнивать визатон с сонус фабером - смехотворно. Я прекрасно знаю что такое визатон. Автору статьи следовало бы розовые очки снять. Это динамики уровня "немногим лучше китая", не более того. Звучать будет, даже относительно прилично, но даже до уровня ProAC не дотянет, не говоря уж о сонус фабер.
Советую учесть это всем, кто надумает повторять.
Чисто субъективно, самодельные звучал лучше. Я говорю о собственных ощущениях и не хочу что либо оспаривать. Это надо слушать. Добавлю только то, что мой друг продал именно Sonus Faber и собрал себе такие колонки. В остальном можете думать, что хотите.
 
Это что за наезды???
Не нравится делайте как вам будет удобней, и не надо доказывать ваше чистоту о звуке.
Вы сначала сами соберите АС, а потом делайте выводы.
 
Кстати, слушает он только винил на проигрывателе Transrotor, ламповом корректоре и ламповом усилителе на ГМ-70. Пробовали пассивный регулятор тембра PastAudio, но с ним звучание не понравилось.

P1020348.webp
 
Это что за наезды???
Не нравится делайте как вам будет удобней, и не надо доказывать ваше чистоту о звуке.
Вы сначала сами соберите АС, а потом делайте выводы.
Спокойно! :) Именно в спорах рождается истина.
 
Умелые руки!Зачет!:tehnari_ru_834:
 
Спокойно! :) Именно в спорах рождается истина.

Валерий, я Вам доверяю, именно благадоря Вам я собрал то, что нужно мне по звуку. Усилитель, колонки. И я наслаждаюсь. А то что пишут в сообщение новенкие и при этом доказывают, это не справедливо. Пускай соберут сами корпус АС, а потом делают выводы.
P.S. Другие меня поимут, о чем я имел в виду.
 
Спасибо тебе за тёплые слова. Я рад, что ты смог сделать то, что тебе пришлось по душе. Но сколько людей, столько и мнений. Может быть человек смог сделать нечто гораздо более лучшее.
Когда я делал эти колонки, то опирался только на собственные ощущения. Для определения объёма корпуса был сделан прототип большей длины и подвижной задней стенкой. Так же была подвижная часть, которая определяла размеры фазоинвертора. Перемещая эти стенки, я добивался наиболее чистого и естественного звучания. А фильтры взяты из каталога фирмы Visaton, именно такие, что и рекомендует завод-изготовитель.
 
А фильтры взяты из каталога фирмы Visaton, именно такие, что и рекомендует завод-изготовитель.

Фильтры зависят от корпуса, который изрядно кривит АЧХ, а так же от расположения головок на бафле. Здесь это не учтено в фильтре, следовательно работа головок далека от оптимальной АЧХ.
 
Кстати, слушает он только винил на проигрывателе Transrotor, ламповом корректоре и ламповом усилителе на ГМ-70. Пробовали пассивный регулятор тембра PastAudio, но с ним звучание не понравилось.

OFF - перечисленная система тоже далека от высокой верности звуковоспроизведения.
 
Зачем спорить? Приглашаю послушать. Тем более такие прецеденты были. :)
перечисленная система тоже далека от высокой верности звуковоспроизведения.
Идеал вообще недостижим, к нему можно только стремиться. И создание акустической системы, которая будет удовлетворять конкретного слушателя, это только первый шаг в стремлении.
 
Ребят, у вас тут тепло и сухо только потому, что специалисты сюда не заходят. Нет их на этом форуме. Распылить на атомы эту конструкцию просто некому.
Вот вы и привыкли, сидите и хвалите сами себя. А как появятся пару человек, что слышали не только этот господи прости визатон, а множество на порядок лучших вещей, вы начинаете воевать за свою норку.
Хотя мы с Юрием просто говорим вам правду. Эта акустика - простая и в ней нет ничего, на что стоит молиться. Это вообще самое пожалуй минимально приличное, не не более. Это не в целях засрать, просто констатация факта.
 
Ребят, у вас тут тепло и сухо только потому, что специалисты сюда не заходят. Нет их на этом форуме. Распылить на атомы эту конструкцию просто некому.
Вот вы и привыкли, сидите и хвалите сами себя. А как появятся пару человек, что слышали не только этот господи прости визатон, а множество на порядок лучших вещей, вы начинаете воевать за свою норку.
Хотя мы с Юрием просто говорим вам правду. Эта акустика - простая и в ней нет ничего, на что стоит молиться. Это вообще самое пожалуй минимально приличное, не не более. Это не в целях засрать, просто констатация факта.

Давайте выкладывайте доказательства, а желательно работу профессиональную своими руками. На словах не рекомендую расказывать, главное научитесь, а потом доказывайте!!!
 
Нет их на этом форуме.
Неверно. Они заходят, но редко.
Распылить на атомы эту конструкцию просто некому
Зачем? Идите на Вегу, если вам здесь не нравится. Там ваши специалисты. А здесь вообще компьютерный форум, поэтому создание, измерение, проектирование акустических систем - это не основная деятельность форума.
Человек сделал, ему понравилось. К чему измерения? Измерения нужны, когда звучание не устраивает, и необходимо выяснить почему не устраивает. Все.
 
Вообще я не обязан ничего доказывать, тем более человеку, который ставит три восклицательных знака в конце предложения.
Ну да ладно. Во имя правды.

4х полосная АС с активным НЧ кроссовером.
Головки
НЧ SEAS H1209
мид SEAS H1456
СЧ scanspeak D7608
ВЧ scanspeak d9700
Вот так пойдет?

Теперь у меня есть право высказать свое мнение, или вы продолжите истерику?
 

Вложения

  • 1.gif
    1.gif
    24.9 KB · Просмотры: 1,160
  • 2.gif
    2.gif
    15.5 KB · Просмотры: 546
  • 3.webp
    3.webp
    28.7 KB · Просмотры: 843
diman86

Да просто не выдержал, такие пишут глупости что ужас просто.
 
К чему измерения? Измерения нужны, когда звучание не устраивает, и необходимо выяснить почему не устраивает. Все.
Нет, не все. Надо повторителей от грабель оградить. И прививать инженерный подход - а то не только фобос-грунт падать будет.
 
Да зачем им? У них копеечные головки лучше сонус фабера звучат. Причем мы должны на слово поверить, нам даже графиков не покажут.
И тот факт что мы слышали головки по отдельности и знаем их как облупленных, никого не волнует.
Магия, она панимаешь не терпит неточностей. Вот только соберешь как в первом посту, послушаешь, тогда поймешь, и никак иначе.

Это такой творческий жанр, смотрел же Хроники Нарнии или Звездную пыль там. Должно же в жизни быть место сказке. Главное верить, что они лучше сонус фабера, и дело в шляпе.
 
Да зачем им? У них копеечные головки лучше сонус фабера звучат. Причем мы должны на слово поверить, нам даже графиков не покажут.
И тот факт что мы слышали головки по отдельности и знаем их как облупленных, никого не волнует.
Магия, она панимаешь не терпит неточностей. Вот только соберешь как в первом посту, послушаешь, тогда поймешь, и никак иначе.

Это такой творческий жанр, смотрел же Хроники Нарнии или Звездную пыль там. Должно же в жизни быть место сказке. Главное верить, что они лучше сонус фабера, и дело в шляпе.

Ладно, Флиипер хватит с них. Это и правда компьютерный форум, кому надо нормальная ас придет на нужный форум.
 
Верно, сказать больше, в общем то, нечего. Кому нужно - тот поймет и сделает выводы.
 
Назад
Сверху