• Добро пожаловать на компьютерный форум Tehnari.ru. Здесь разбираемся с проблемами ПК и ноутбуков: Windows, драйверы, «железо», сборка и апгрейд, софт и безопасность. Форум работает много лет, сейчас он переехал на новый движок, но старые темы и аккаунты мы постарались сохранить максимально аккуратно.

    Форум не связан с магазинами и сервисами – мы ничего не продаём и не даём «рекламу под видом совета». Отвечают обычные участники и модераторы, которые следят за порядком и качеством подсказок.

    Если вы у нас впервые, загляните на страницу о проекте, чтобы узнать больше. Чтобы создавать темы и писать сообщения, сначала зарегистрируйтесь, а затем войдите под своим логином.

    Не знаете, с чего начать? Создайте тему с описанием проблемы – подскажем и при необходимости перенесём её в подходящий раздел.
    Задать вопрос Новые сообщения Как правильно спросить
    Если пришли по ссылке со старого Tehnari.ru – вы на нужном месте, просто продолжайте обсуждение.

Схема фонокорректора

  • Автор темы Автор темы andrus
  • Дата начала Дата начала
Подбор деталей надо очень точный?
Желательно . Это всё таки корректор, и детали в цепи коррекции должны быть хорошего качества, и подобраны с минимальным разбросом. Собирайте.
 
Я выкладывал схему с небольшими изменениями и лайку УК Галахова на 105 стр.
Проверено в железе и отлично работает.
 
детали в цепи коррекции должны быть хорошего качества, и подобраны с минимальным разбросом
Я хотел делать на советских, хотя могу и купить модных в чип дипе
 
Я выкладывал схему с небольшими изменениями и лайку УК Галахова на 105 стр.
Проверено в железе и отлично работает.
Спасибо, её и буду использовать, но сначала надо сделать простой корректор. Так как не делал сам ни разу.
 
А это разве сложный,микруха и 4 транзистора,во всех УК главное цепи коррекции поточнее подобрать,а еще лучше по измерительному диску под конкретную головку АЧХ подстроить.
 
А это разве сложный,микруха и 4 транзистора,во всех УК главное цепи коррекции поточнее подобрать,а еще лучше по измерительному диску под конкретную головку АЧХ подстроить.
Блин, я уже запутался, я хочу сделать наиболее простой корректор:fasepalm:
Мне Бокарева показался самым простым устройством, а потом хотелось бы и выше классом собрать. Не знаю что теперь и делать, на Бокарева и деталей в 1 тысячу рублей уместить можно, не считая блока питания, хотя трансформатор подходящий тожн дома или на работе найду.
 
Мне не нравится как работает моя вертушка с встроенным корректором усилителя Rotel RA04. Я вроде бы настроил ее по протрактору, выставил прижимную силу, а звук все равно плохой, то песок на верхах, то один канал не работает вообще то появится. Причем внезапно а не по нарастающей. Головок у меня две, шур м75е с новой вставкой, только заказал из Германии и штатная, которая шла к пионеру pc-330 и там и там ситуация повторяется, только с немного разной громкостью.
 
Кректор усилителя: rotel.png.webp
Шур:shure.png.webp
Пионер:pc330.png.webp
 
Проверено в железе и отлично работает.
Да они все отлично работают, если правильно собрать, и из настоящих деталей. Галахов не исключение. Корректор очень хороший.
Я хотел делать на советских,
А что, среди совецких не было хороших деталей? Очень даже и были и есть! Между прочим Le Pacific собирается ИМЕННО на наших зелёных кондёрах. И как пишут те, кто его собрал, лучшего звука , чем на зелёненьких СССРовских кондёрах не получишь ! Так что.......
Мне Бокарева показался самым простым устройством
Собирай! Собирай Бокарева. Хороший корректор, и очень простой, как впрочем и остальные на 2х ОУ. Что там сложного то?
 
Что там сложного то?
Уважаемый фокус! Мне по правде то все это сделать сложно, я только макетку смогу сделать, а вот по деталям уже вопрос возникает:


  1. Какие детали относятся к цепям коррекции. чтоб их точными подобрать?
  2. О каких зеленых кондерах идет речь? как их тип называется?
 
Какие детали относятся к цепям коррекции. чтоб их точными подобрать?
А это в зависимости от того, о какой схеме идёт речь.
О каких зеленых кондерах идет речь? как их тип называется?
Лучше один раз увидеть....Но там не только зелёненькие, там ещё и не зелёненькие, но тоже наши.
 

Вложения

  • phono-pre.webp
    phono-pre.webp
    25.3 KB · Просмотры: 117

Вложения

  • photo_2020-09-20_19-02-00.webp
    photo_2020-09-20_19-02-00.webp
    43.7 KB · Просмотры: 45
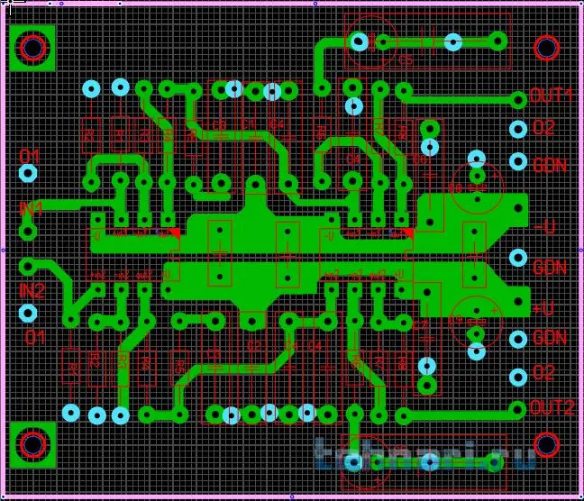
Еще мне не совсем понятно, что означают синие пяточки на лайке Васильева, я так понял она получается двусторонней
 

Вложения

  • bokarev.png.webp
    bokarev.png.webp
    91.1 KB · Просмотры: 77
что означают синие пяточки на лайке Васильева, я так понял она получается двусторонней

Это значит плата двухсторонняя, голубые пятачки - отверстия с металлизацией которые соединяют печатные дорожки верхнего и нижнего слоя платы.
 
Это значит плата двухсторонняя, голубые пятачки - отверстия с металлизацией которые соединяют печатные дорожки верхнего и нижнего слоя платы.
Понял, если плата будет делаться фоторезистивным методом, то надо будет нанести капельку припоя и со стороны экрана, чтобы закоротить ножку на него и припаяться со стороны дорожек, так?
 
Можно продеть в отверстия платы (рисунок выше #1073 обозначено голубым цветом) проволочки(перемычки) укоротив их с двух сторон платы до 1мм и припаять.
 
А можно и одностороннюю плату сделать . Лично я разницы не услышал .
 
Скажите, почему в таких изделиях используют 0.25 ватт а не 0.5 ватт резисторы?
 
Назад
Сверху