• Добро пожаловать на компьютерный форум Tehnari.ru. Здесь разбираемся с проблемами ПК и ноутбуков: Windows, драйверы, «железо», сборка и апгрейд, софт и безопасность. Форум работает много лет, сейчас он переехал на новый движок, но старые темы и аккаунты мы постарались сохранить максимально аккуратно.

    Форум не связан с магазинами и сервисами – мы ничего не продаём и не даём «рекламу под видом совета». Отвечают обычные участники и модераторы, которые следят за порядком и качеством подсказок.

    Если вы у нас впервые, загляните на страницу о проекте, чтобы узнать больше. Чтобы создавать темы и писать сообщения, сначала зарегистрируйтесь, а затем войдите под своим логином.

    Не знаете, с чего начать? Создайте тему с описанием проблемы – подскажем и при необходимости перенесём её в подходящий раздел.
    Задать вопрос Новые сообщения Как правильно спросить
    Если пришли по ссылке со старого Tehnari.ru – вы на нужном месте, просто продолжайте обсуждение.

Схема цветомузыки

Если его нет, можно подыскать любой другой подходящий. Например RC4559.
IC-LM358_LRG.webp
 
я понял.но на схеме транзисторы
 
Кто вам сказал? Там всего один транзистор, внизу, где написано b, k, e.
Вот распиновка LM358
089_22.gif
Именно ее вы видите на плате.
Это я сам дорисовал (на плате), чтобы она была более понятной.
Микросхема содержит два одинаковых ОУ, все предельно просто и понятно.

Позже нарисую полную схему с ключами. Если нужно.
 
Поделюсь с вами вот этим
 

Вложения

  • cmu1th.gif
    cmu1th.gif
    77.4 KB · Просмотры: 7,952
Печатная плата и её внешний вид
 

Вложения

  • sm-p.webp
    sm-p.webp
    18.1 KB · Просмотры: 2,178
  • sm-pcb.gif
    sm-pcb.gif
    26.5 KB · Просмотры: 1,462
Ай, молодец избавил меня от работы :) а Lay для 5-го спринта будет?
 
Набираем в поисковике - " Персональная цвето-музыкальная установка - Приднестровский портал " , там усё есть ...
 
К стати собрал это навесным монтажем - добавил к схеме AN6884, работает замечательно , а вот светодиоды ,по указанной схеме мигают , но мня как то не впечатляют . Может попробую фильтра заменить на активные .
 
Набираем в поисковике - " Персональная цвето-музыкальная установка...
Да это не мне нужно.
Может попробую фильтра заменить на активные .
Поэтому у меня только усилительный блок, чтобы можно было пробовать с разными вариантами фильтров и ключей. Активные лучше будут.
 
А я тоже ради усилительного каскада собрал , а вот после фильтров хочу поставить три индикатора уровня на AN6884 - тогда каналы будут веселее мигать , а ещё планирую в этой схеме использовать RGB светодиоды (общий анод к индикаторам уровня через ключи , а катоды будут управляться ШИМ на PIC12F629 - тогда они будут не только бегать частотно зависимо по каждому каналу , но и менять цвет .
 
Что-то тема заглохла, или как обычно, мимолетное "хочу"? Хотя я сам такой, тоже "хочу", но особой нужды нет. Вот понемногу продвигаюсь.
mic_amp.gif
mic amp.webp
 
Ну Хвильтер готов... Это что, на каждый канал?
 
Это что, на каждый канал?
Это только усилительный блок, к его выходу подключаются фильтры и ключи для светодиодов.
Как видно на фото из поста #31, уместились на плате резисторы МЛТ 0,25 ватт, хотя и 0,125 ватт хватит.
Были использованы детали:
электретный микрофон
mic.webp

Взял тот, что уже с проводом припаянным.
Конденсаторы электролитические на напряжение не ниже 16V.
Конденсаторы два по 100n и 22n - керамические.
ОУ - RC4559N - просто был такой.
Диоды КД521А - то же самое, что под руку попалось.
С транзистором отдельная история, делал плату под КТ315 (коллектор посередине), но не нашлось подходящего по Ку. Поставил КТ3102E, только выводы базы и коллектора поменял местами. Если нужно, подкорректирую плату (чтобы база была посередине).
ktob.webp

Для проверки подсоединил такой простой ключ:
ключ.GIF

Светодиод реагирует на звук своим морганием, схема живет :).
 
Ключи буду свои делать, для гирлянды из таких светодиодов + канал фона.
led.webp
Но чуть позже.
 
К стати намедни собрал эту схему , а на среднечастотный канал навесил AN6884 а на выходы 1,2,3,4,6 через ключи навесил аноды RGB светодиодов (10 шт) , катоды запитал от ШИМ "лампа настроения" - как и задумал , столб "прыгает" и меняет свой цвет ! Подтвердил свои теоретические потуги практикой !
 
В теории все верно было. При правильной реализации так и должно было быть.
Если на каждый канал навесить по одной AN6884, а светодиоды собрать не в столб, а в кучу, то будет эффект изменения яркости от уровня сигнала.
И тот простой ключ, с которым я проверял устройство также меняет яркость светодиода, без резких включений.
но я не знаю что такое ключ в электронике
Это просто усилитель тока. Ток открытого транзистора, проходящий через эмиттер-коллектор в десятки раз больше, чем ток, проходящий через переход база-эмиттер.
 
Появилась еще одна задумка - AN6884 повесить на выход 7 операционника , тогда столб будет прыгать от общего уровня громкости , а вот цвет будут менять (трехцветные светодиоды) от фильтров этой же схемы . Но собирать видимо не буду , кажется уже наигрался ... Может кому идея пригодится ...
 
Дима, усилитель из поста #31 хорош тем, что это не просто усилитель,
а усилитель-компрессор, за счет отрицательной обратной связи, через
транзистор. Если на входе убрать микрофон и питание для него, то будет
обыкновенный вход усилителя, где можно поставить регулятор уровня.
Подавать Аудио допустим с линейного выхода, не будет зависимости от
громкости сигнала, я собирал на К157УД2. Операционников много пойдет,
например TL072 ... :D
 
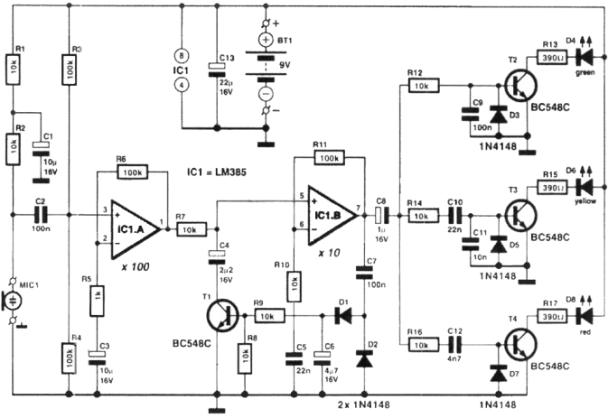
Если с линейного входа, тогда ОС первого ОУ можно уменьшить, т.к. усиление у него большое, R5 увеличить до 10к. У второй половинки ОУ есть своя ОС - резисторы R10, R11, усиление получается около 10. Компрессор ограничивает сигнал при большой амплитуде. Сигнал с С8 поступает на выпрямитель на VD1, VD2 (если присмотреться, это просто половинка моста), затем сглаживается конденсатором С6, и поступает на базу транзистора.
Транзистор открывается и конденсатор С4 фактически оказывается подключенным между землей (через сопротивление К-Э транзистора) и выходом первого ОУ. Так как конденсатор на переменном токе - это просто сопротивление, то сигнал с выхода ОУ ослабляется (выход ОУ шунтируется на землю). R7 ограничивает выходной ток ОУ.
 
Блок фильтров с ключами:
svet2.GIF
Приветствуются рекомендации, замечания, помидоры :)
 
Назад
Сверху