• Добро пожаловать на компьютерный форум Tehnari.ru. Здесь разбираемся с проблемами ПК и ноутбуков: Windows, драйверы, «железо», сборка и апгрейд, софт и безопасность. Форум работает много лет, сейчас он переехал на новый движок, но старые темы и аккаунты мы постарались сохранить максимально аккуратно.

    Форум не связан с магазинами и сервисами – мы ничего не продаём и не даём «рекламу под видом совета». Отвечают обычные участники и модераторы, которые следят за порядком и качеством подсказок.

    Если вы у нас впервые, загляните на страницу о форуме и правила – там коротко описано, как задать вопрос так, чтобы быстро получить ответ. Чтобы создавать темы и писать сообщения, сначала зарегистрируйтесь, а затем войдите под своим логином.

    Не знаете, с чего начать? Создайте тему с описанием проблемы – подскажем и при необходимости перенесём её в подходящий раздел.
    Задать вопрос Новые сообщения Как правильно спросить
    Если пришли по старой ссылке со старого Tehnari.ru – вы на нужном месте, просто продолжайте обсуждение.

Светильник с часами

  • Автор темы Автор темы faza
  • Дата начала Дата начала
Ну старых материнок у меня, к сожалению нет. А резисторы как на схеме в оригинале? Или уже по светодиоду подбираться будут?
 
Лучше купить светодиод, померять падение на каждом кристалле и рассчитать.
 
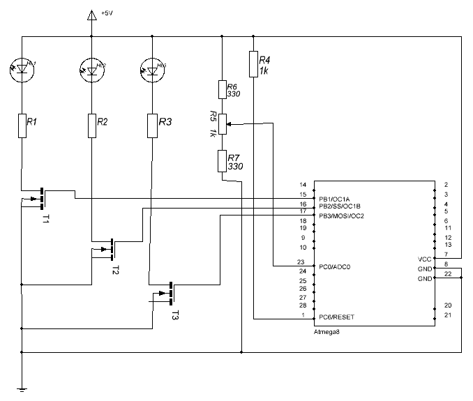
Вроде набросал полную схему с регулировкой скорости изменения цвета. Исправьте если что не так. Резисторы R1-R3 подбираются под соответствующий RGB светодиод.
 

Вложения

  • лампа настроения.GIF
    лампа настроения.GIF
    10.4 KB · Просмотры: 242
Ещё надо питание на двадцатый вывод подать.
 

Вложения

  • лампа-настроения.webp
    лампа-настроения.webp
    13.5 KB · Просмотры: 458
Понятненько. Осталось купить RGB светодиод и несколько белых светодиодов или ленту. Кстати, а как подключаются светодиодные ленты? Насколько я понимаю, в них все светики включены параллельно?
 
В лентах они обычно соединены по три штуки последовательно и резистор. Но как освещение, лента не очень-то подходит. Ищи белые светодиоды по одному вату.
 

Вложения

  • 001.webp
    001.webp
    45 KB · Просмотры: 262
Приобрести светодиоды на выходных не удается, поэтому решил заняться корпусом часов. Боковые стенки и нижнюю часть собираюсь сделать из дерева, в дальнейшем они будут отшлифованы, покрыты морилкой и лаком. Верхнюю часть, как и планировал - из стекла, а вот с передней пока не определился - не могу найти красного оргстекла для индикаторов, нашел дома только серое, в принципе нормально, но как-то не ярко через него индикаторы светят.
 
Можно напечатать на прозрачной плёнке на цветном принтере, а потом приложить к прозрачному стеклу.
 
Вариант. Попробую на работе взять кусок лавсана, правда он немного матовый. А на прозрачной пленке нормально печатается? Не растекается краска?
 
Нормально. Но можно и матовую плёнку, когда её прижмёшь к индикатору это будет совершенно незаметно.
 
Что-то с первого раза моя лампа настроения не заработала. При включении светодиод сначала мигнет несколько раз разными цветами. а потом горит только один случайный цвет и не изменяется, иногда в полную яркость иногда едва видно.
 
Фотографии платы выложи.
 
Вот как-то так. Хочу добавить конденсатор 47-100 мкФ и шунтирующий 0,1 мкФ на питание микроконтроллера.
 

Вложения

  • плата1.webp
    плата1.webp
    83.2 KB · Просмотры: 138
  • плата2.webp
    плата2.webp
    59 KB · Просмотры: 171
Да, и еще, светодиод я использовал вот такой. Светит мощно!!!:tehnari_ru_998:
 

Вложения

Посмотри внимательно на подключение переменного резистора. Кажется, что ты там напутал.
 
:D Точно!!! Среднюю ножку не подключил!!! Сейчас исправлю!!! Думаю надо на будущее печатку сделать под ламу настроения, а то не очень удобно все проводками соединять :D
 
С переменным резистором я конкретно напутал, у меня 1 кОм вместо 10. Будем исправлять.
 
Я привык делать на макетках. :)
 
Вроде заработало, но как-то нестабильно, цвет переключается не плавно и моргает при переключении. Кстати, в даташите на транзисторы вот такая картинка, что значит изображение диода?
 

Вложения

  • Снимок.webp
    Снимок.webp
    9.7 KB · Просмотры: 107
В корпусе установлен диод для защиты от обратного напряжения. Полевики очень чувствительны к нему.
Попробуй отключить переменник и прошить МК обычной прошивкой.
 
Назад
Сверху