• Добро пожаловать на компьютерный форум Tehnari.ru. Здесь разбираемся с проблемами ПК и ноутбуков: Windows, драйверы, «железо», сборка и апгрейд, софт и безопасность. Форум работает много лет, сейчас он переехал на новый движок, но старые темы и аккаунты мы постарались сохранить максимально аккуратно.

    Форум не связан с магазинами и сервисами – мы ничего не продаём и не даём «рекламу под видом совета». Отвечают обычные участники и модераторы, которые следят за порядком и качеством подсказок.

    Если вы у нас впервые, загляните на страницу о проекте, чтобы узнать больше. Чтобы создавать темы и писать сообщения, сначала зарегистрируйтесь, а затем войдите под своим логином.

    Не знаете, с чего начать? Создайте тему с описанием проблемы – подскажем и при необходимости перенесём её в подходящий раздел.
    Задать вопрос Новые сообщения Как правильно спросить
    Если пришли по ссылке со старого Tehnari.ru – вы на нужном месте, просто продолжайте обсуждение.

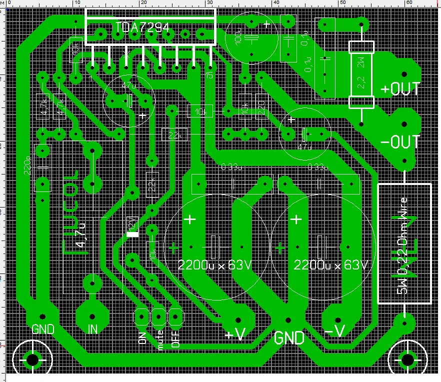
TDA 7293 в корпусе ЭСКО-100. Долгострой

  • Автор темы Автор темы PiNcHeR
  • Дата начала Дата начала
Транс только такой имею
 
чтобы не трогать вторичку,можно домотать первички ,примерно 150витков,таким образом убиваем двух(или больше) зайцев:
-уменьшаем напряжение на вторичке
-уменьшаем индукцию
-снижаем фон от самого трансформатора
-значительно упрощаем возврет к *истокам* в случае если трансик будет в будующем использоваться в другом усилке с напряжением вторички побольше.
p.s.
мотать проводом диаметром от 0.4мм или более,поверх всех обмоток,потом соединить последовательно с первичкой.
 
Тимур, я сейчас транс подключу к сети и замеряю напряжение, у меня только аналоговый мультиметр:( У меня ситуация нормальная, у меня в сети нету 220в, у меня 180 примерно и я спокойно могу зделать усилок, если посчитать все просадки напряжения и т.д. получается как раз то, что нужно, просто если захочу куда-нибудь его вынести (а это неизбежно :) он сгорит. я сейчас примерно померяю обмотки и отпишусь
 
ну смотрите, по логике вещей, там родные кондеры на 50в стоят, значит после моста получается меньше(раньше делали запас), значит все норм
 
конечно,с совке чаще перестраховывались чем сейчас.Исключение из правил комета и вега,там цок в прицок в питальнике ёмкостя были,но тем не менее работало по 20 лит и нормально,технологический запас прочности даже у конденсаторов был довольно большой.
 
вот гад, меряю линейкой место, где раньше были электролиты, так там 4 см высота, а Ваша плата БП - 5см :( обидно, будем думать
 
конечно,с совке чаще перестраховывались чем сейчас.Исключение из правил комета и вега,там цок в прицок в питальнике ёмкостя были,но тем не менее работало по 20 лит и нормально,технологический запас прочности даже у конденсаторов был довольно большой.

Вспомнил Вашу тему "Сабвуфер на китайце 100 ватт" :)
 
еще вопрос, каую кнопку ставить на переключение режимов и какой диод подойдет?
 
чет непойму, я хочу именно MF1,а в статье линкора написано что схема по которой я собрал это "инвертирующий с Т-образной обратной связью", там отличие в номинале и расположении резисторов.
 
Умощнил дорожки питания на платах УНЧ (кроме общего) проволкой 0,8мм, зачетненько получилось
 
я хочу именно MF1,а что схема по которой я собрал это "инвертирующий с Т-образной обратной связью", там отличие в номинале и расположении резисторов.
это те же яйца только в профиль,на его печатке можно собрать ЧЕТЫРЕ разных усилка,первый именно MF1,он является инвертирующим,так как на инвертирующий вход подаётся входной сигнал,Т-образная обратная связь от того что так визуально расположены резисторы по схеме,связь комбинированая так как она и по току и по напряжению.
так что не беспокойся,всё там правильно.

p.s. в схеме стоит не диод ,а стабилитрон на 12в,его можно ставить любой ,даже советский 50летней давности-работать будет.
 

Вложения

  • Безымянный.webp
    Безымянный.webp
    181.7 KB · Просмотры: 547
Спасибо, Тимур, а то я уже волноваться стал :) А д814д подойдет?
 
Люблю эту фразу! :) Значит сейчас впаяем, а как проверить стабилитрон?
 
проверил как диоды, вроде рабочие, сейчас впаяю их и три проводка для переключения режимов, чтоб потом их к кнопке вывести
 
Впаял стабилитроны, припаял по три проводка, выведу на переднюю панель кнопку управления усилителем;) получается пока все отлично
 
Вот что на сегодня имею! Все, кроме микросхем впаяно, все проверено, между дорожками замыканий нет, только еще ацетоном протру. Немного аккуратные, но в следующий раз все же попробую ЛУТом. Нигде нет лазерного принтера, а где есть - нехотят совать в него "левую" бумагу :(
 

Вложения

  • Фото0379.webp
    Фото0379.webp
    141.1 KB · Просмотры: 115
  • Фото0378.webp
    Фото0378.webp
    92.9 KB · Просмотры: 122
Ребята, а на ширину платы БП 4 см станут кондеры на 6800 в два ряда? Никак не подсчитаю места хватит или нет
 
Диодный мост KBPC2510 подойдет? Или все же лучше отдельно купить диоды?
 
Ребята, а на ширину платы БП 4 см станут кондеры на 6800 в два ряда? Никак не подсчитаю места хватит или нет

со смещением влезут,а просто так вертикально-вряд ли.
мостика вполне достаточно,закрепи его где есть место и проводами соедини со всем остальным,для твоего варианта это вполне приемлимо
 
Назад
Сверху